What You Will Learn from This Article
- A comprehensive overview of Japan’s tax administration system, as explained in the official 2024 English textbook published by the National Tax Agency (NTA) and the National Tax College
- How Japan collects major taxes — including income tax, corporate tax, consumption tax, and property tax — through the self-assessment system and tax audit process
- How the NTA conducts tax audits and criminal investigations, selects audit targets using data-driven tools, and enforces tax collection
- The taxpayer remedy system in Japan: how to file objections, request reconsideration, and appeal to the National Tax Tribunal
- Japan’s ongoing tax administration digitalization — including e-Tax, KSK system, and AI-driven audit selection — and how these affect taxpayers and international businesses
2024 Edition
A TEXTBOOK ON JAPANESE
TAX ADMINISTRATION
National Tax College
Below is a document on Japan’s tax system that was prepared by the National Tax Agency of Japan and obtained through a public information request.
This article introduces the 2024 English edition of A Textbook on Japanese Tax Administration, prepared by the National Tax Agency of Japan and the National Tax College. The document was obtained through a public information disclosure request and is used in international tax administration training and technical cooperation programs.
The textbook provides a detailed, practice-oriented explanation of Japan’s tax administration, covering income tax, corporate tax, consumption tax, property tax, tax audits and investigations, taxpayer remedies, and collection procedures. It also explains Japan’s self-assessment system, criminal tax enforcement, and recent digitalization initiatives such as e-Tax and data-driven audit selection.
For tax professionals, researchers, policymakers, and international readers seeking to understand how Japan enforces and administers its tax laws in practice, this document offers an unusually transparent look—directly from the tax authority itself.
● This document was prepared for use as a reference document under technical cooperation by the National Tax Agency of Japan.
● Use of this document other than for its purpose, and copying this document are both strictly prohibited. Also, even copying this document for its purpose is prohibited without obtaining permission of the National Tax College.
Index INTRODUCTION
About the National Tax Agency (NTA)
1 Organizational Philosophy of the NTA 1
Reference:Organizational Philosophy of the NTA 2
2 Overview of the National Tax Organization 3
Part 1 Outline of Operations
Chapter 1 Income Tax
Section 1 Overview
1 Self-Assessment System 9
Reference: Hisrory of tax administraion after the introduction of the self-assessment system 10
2 Taxpayers of Income Tax 16
3 Relationship Between Types of Income Earners and Divisions in Charge 16
Section 2 Overview of Administration of Self-Assessed Income Tax
1 Basic Administrative Policy 18
2 State of Self-Assessed Income Tax 19
3 Detail of Each Activity 20
Chapter 2 Withholding Income Tax Administration
1 Basic Administrative Policy 28
2 Outline of Management of Administrative Work 29
Chapter 3 Property Tax Administration
Section 1 Outline of Property Tax Administration
1 Inheritance Tax and Gift Tax 36
2 Income Tax (on Capital Gains and Timber Income) 36
3 Registration and License Tax 36
4 Land Value Tax 37
Reference: History of Property Tax 37
Section 2 Outline of Property Tax Administration
1 Property Tax Administration: Overview 38
2 Organizations for Property Tax Administration 40
Section 3 Main Administrative Procedures for Property Tax
1 Administrative Procedures for Inheritance Tax 41
2 Administrative Procedures for Gift Tax 43
3 Property Valuation Procedures 44
Reference: Property Valuation Structure 50
4 Administration of Capital Gains 52
5 Administration of Timber Income 54
Chapter 4 Corporation Tax Administration Section 1 Outline
1 Introduction 55
2 Anchor of the Self-Assessment System 55
3 Organization in Charge of Corporation Tax Administration 56
Section 2 Management and Examination of Small and Medium-Sized Enterprises (SMEs) (Tax Office Operations)
1 History and Organization 57
2 Outline of Operations of Corporation Tax 62
3 Examinations 70
Section 3 Management and Examination of Large Corporations (Operations at Regional Taxation Bureaus)
1 Administrative Organization 77
2 Administration of the Large Enterprise Departments of the Regional Taxation Bureaus 82
Chapter 5 Consumption Tax Administration
Section 1 Measures Taken for the Introduction of the Consumption Tax
1 Smooth and Effective Shifting of the Burden of Consumption Tax 88
2 Prevention of “Opportunistic” Price Hikes 88
Section 2 Administrative Organization and State of Execution of Consumption Tax
1 Administrative Organization of Consumption Tax Administration 89
2 Administrative Situation to the Present Day 91
3 Current State of Administration 94
Chapter 6 Indirect Taxes Other Than Consumption Taxes Section 1 Liquor Tax Administration
1 Liquor Tax Revenue 102
2 Unique Aspects of Liquor Tax 103
3 Outline of the Liquor Tax Act 104
4 Overview of Liquor Tax Administration 108
Reference: Affairs related to Liquor Business Associations 114
Reference: National Research Institute of Brewing (NRIB) 116
Section 2 Indirect Taxes Administration
1 Revenue from Indirect Taxes 116
2 Outline of Indirect Taxes 117
3 Outline of Indirect Taxes Administration 120
Chapter 7 Information
1 Definition of Information 124
2 Functions of Information 124
3 Overview of Operations 125
Chapter 8 Examination of Complicated and Difficult Cases
1 Changes in the Environment of Tax Administration 134
2 Reinforcement of Section Specializing in Examinations 134
3 Responding Digitalization 136
4 Response to fraudulent refund of consumption tax 138
5 Improvements in International Taxation 139
Reference: International Cooperation and Coordination with Foreign Tax Authorities 147
Chapter 9 Examination Procedures
1 Outline 154
2 Concrete Examination Procedures 154
Part 2 Criminal Investigation System
1 Introduction 157
2 Characteristics 157
3 Outline 158
4 Criminal Investigation Cases 159
Part 3 Management and Collection of National Taxes
Chapter 1 Payment of National Taxes
1 Payment of National Taxes 161
2 Methods of Cash Tax Payment 162
3 Delinquent Tax and Interest Tax 165
4 Current State of National Tax Claims 165
Chapter 2 Revenue Management and Processing
1 Outline 166
2 Contact Point Related Work 167
3 Taxpayer Basic Information Processing 169
4 Processing Tax Return Data 170
5 Collection Determination and Receipt 170
6 Refund 172
Chapter 3 Collection
1 Outline 184
2 Status of Tax Delinquency 185
3 Outline of Collection Operations 190
Part 4 Remedy for Taxpayer Rights
Chapter 1 Remedy System for Taxpayer Rights
1 Outline 193
2 Meaning of Administrative Remedy and Judicial Remedy 193
Chapter 2 Requests for Review
Section 1 Outline of the Review Request System
1 Forms of Review Requests 195
2 Items Subject to Review Request 195
3 Who Can Request Review 195
4 “Appeal First” Principle 195
5 Standard Period for a Proceeding 196
6 Relationship between the review request and the collection of national taxes 197
Section 2 Requests for Re-examination
1 Procedures 199
2 Proceedings 200
3 Decision 201
4 Statistics 203
Section 3 National Tax Tribunal
1 Outline 204
2 Organization and Membership 204
3 Characteristics 205
Section 4 Requests for Reconsideration
1 Where to File 206
2 Proceedings 207
3 Decision 209
4 Statistics 213
Section 5 Revision of the Review Request System
1 Background 214
2 Overview of the Revision 215
Chapter 3 Tax Lawsuits
1 Forms of Tax Lawsuits 216
2 Procedures 216
3 Proceedings 218
4 Judgment 219
5 Appeal 220
6 Stay of Execution 221
7 Statistics 223
Part 5 Certified Public Tax Accountant System
1 Certified Public Tax Accountant (CPTA) System 224
2 Present Circumstances of the CPTA Organizations and CPTA 230
3 Coordination and Cooperation with CPTAs Associations,etc 231
4 Guidance and Supervision of CPTAs 232
5 Other 233
Part 6 Cooperation with Relevant Private Organizations
Chapter 1 Relevant Private Organizations
1 Role of Relevant Private Organizations 234
2 Blue-Return Taxpayers’ Associations 234
3 Corporations Associations 234
4 Indirect Tax Associations 235
5 Savings-for-Tax Associations 235
6 Tax Payment Associations 235
Chapter 2 Local Governments 237
Chapter 3 Commendations
1 Decorations and Medals 239
2 Taxpayer Commendations 240
3 Presentation of Certificates of Appreciation 240
Part 7 Taxpayer Service
Chapter 1 Improvement of Public Hearing and Public Relations Activities
1 Improvement of Public Relations Activities for a Wide Spectrum of the Population and Taxpayers 241
2 Building a Tax Culture 243
3 Partnership with Relevant Private Organizations 247
4 Alliance with Local Governments 248
5 Appropriate Response to A Wide Spectrum of the Population and Taxpayers’Feedback 248
Chapter 2 Taxpayers’ inquiries and complaints
1 Taxpayers’ Inquiries 250
2 Taxpayers’ Complaints 256
Chapter 3 The Use of ICT in Taxpayer Services
1 Outline of Filing Tax Returns and Tax Payments in Japan 259
2 Recent Environment 264
3 Promoting Online Services 266
Chapter 4 Future Vision of Tax administration
1 Improvement in convenience for taxpayers 269
2 Efficiency and Sophistication of Taxation and Collection 272
3 Promotion of digitalization at business operators 273
4 Sophistication of Information Systems (Efforts for the Sophistication of Information Systems for the Realization of Future Vision) 273
Part 8 Computerization of Tax Administration
Chapter 1 Outline of National Tax Related Systems
1 KSK System (NTA Comprehensive Information Management System) 275
2 e-Tax (Online Tax Return Filing and Tax Payment System) 276
Chapter 2 Development of Information System for Clerical Work
1 Outline of the KSK System 277
2 Use of ICT 280
3 Ensuring Information Security 280
Chapter 3 Online National Tax Return Filing and Tax Payment System (e-Tax)
1 Outline of e-Tax 282
2 Measures to expand the use of e-Tax (ICYMI) 283
3 e-Tax Security Measures 284
Part 9 Human Resources Management and Training
Chapter 1 Personnel Management
1 Recruitment 286
2 Composition of Staff Members 287
3 Staff Appointments 287
4 Retirement 288
5 Staff Salaries 289
6 Discipline for Civil Service 289
7 Rewards 290
8 Working Hours and Paid Holidays, etc 290
9 National Tax Agency Action Plan for Specific Business Owners 291
Chapter 2 Internal Inspector System
1 Internal Inspector System 294
2 Duties of Internal Inspectors 294
3 Administration of Internal Inspectors 295
Chapter 3 Staff Training
1 Staff Training Policy 296
2 Training System 296
3 Effective and Efficient Training 297
4 Training at the National Tax College (NTC) 298
Part 10 Other Matters
Chapter 1 Inspections of Administrative Office Work
1 Outline 312
2 Type of Inspections 312
3 Inspection Methods 312
Chapter 2 Evaluation of Performance
1 Outline 314
2 2022 Business Year NTA Performance Evaluation Implementation Plan 314
3 2022 Business Year NTA Performance Evaluation Report 315
Chapter 3 Disclosure of Official Information and Personal Information Protection
1 Outline of the Information Disclosure Act 316
2 Outline of Act on Protection of Personal Information 318
3 NTA’s Response to Information Disclosure and Personal Information Protection
Requirements 321
Chapter 4 Proposals for Improvement
1 Purpose of Proposals for Improvement 323
2 Content and Scope of Proposals for Improvement 323
3 Required Qualifications for the Proposer and Application Period 323
4 Administrative Procedure 323
5 Use of Proposals 324
Index of Figures and Tables
Introduction
About the National Tax Agency (NTA)
0-1 Number of NTA Personnel 3
0-2 Ministry of Finance Organization Chart 4
0-3 NTA Organization Chart 5
0-4 Regional Taxation Bureau Organization Chart (Major Parts) 6
0-5 Tax Office Organization Chart 7
Part 1 Outline of Operations Chapter 1 Income Tax
1-1-1 Category of Income Tax Returned by Type of Income(2021) 18
1-1-2 Trends in Final Returns Filed for Income Tax 20
1-1-3 Number of Field Examinations on Taxpayers of Self-Assessed Income Tax Conducted 23
1-1-4 Increase in Blue Return Taxpayers (Self-employed and Other Business Income Earners among Taxpayers of Self-assessed Income Tax) 24
Chapter 2 Withholding Income Tax Administration
1-2-1 The Number of Withholding Agents 34
1-2-2 Income Tax Withholding Ledger for Employment Income and Retirement Income for the 2023 Income Tax Year 35
Chapter 3 Property Tax Administration
1-3-1 Statistics of Filing Returns of Inheritance Tax 37
1-3-2 Statistics of Filing Returns of Gift Tax 37
1-3-3 Results of Field Examinations for Inheritance Tax 42
Chapter 4 Corporation Tax Administration
1-4-1 Group Functions at Standard Tax Offices 61
1-4-2 Composition of Number of Corporations 64
1-4-3 Final Returns Filed by Corporations 64
1-4-4 Field Examinations of Corporations 65
1-4-5 The 10 Lines of Business in Which Fraud Cases Were Discovered Most Frequently (Corporation Tax) 65
1-4-6 The 10 Lines of Business in Which Fraud Income Amount Per Examined Corporation Was Largest (Corporation Tax) 66
1-4-7 Field Examinations by Large Enterprise Divisions 86
Chapter 5 Consumption Tax Administration
1-5-1 The Transition of Consumption Tax Rate after the Introduction of Consumption Tax in 1989 87
1-5-2 Rate of Change in Consumer Price Index and Domestic Wholesale Price Index (from the Preceding Year; Year-on-Year Monthly) 89
1-5-3 Rise of Consumption Tax Rate 98
1-5-4 Table on the State of Consumption Tax 99
1-5-5 Trends in Taxation 100
1-5-6 Number of Notifications of Taxable Enterprise Status, etc. 100
1-5-7 Trends in Field Examinations for Consumption Tax (Individual Proprietors) 101 1-5-8 Trends in Field Examinations for Consumption Tax (Corporations) 101
Chapter 6 Indirect Taxes Other Than Consumption Taxes
1-6-1 Liquor Tax as Percentage of National Tax Revenue 102
1-6-2 Rates of Liquor Tax (October 1,2023-September 30,2026) 105
1-6-3 Ratio of Burden of Liquor Tax of Major Liquors 106
1-6-4 History of Burden Ratio of Liquor Tax 107
1-6-5 Outline of Indirect Taxes 117
1-6-6 Ratios of Tax Burden on Main Cigarette Brands 120
1-6-7 Taxation of Automobiles 120
Chapter 7 Information
1-7-1 Types of Statutory Information 131
1-7-2 Number of Statutory Information Sheets Collected 133
Chapter 8 Examination of Complicated and Difficult Cases
1-8-1 Number of Accused Cases of Fraudulent Consumption Tax Refunds and Amount of Fraudulently Received Refunds 138
1-8-2 Cross-border Transactions 146
1-8-3 Additional Taxable Retained Income under the Controlled Foreign Corporation (CFC) Legislation 146
1-8-4 Transfer Pricing Taxation Trends 146
1-8-5 Advance Pricing Arrangement (APA) Trends 146
1-8-6 Records of remittances and receipts related to foreign countries Trends 146
1-8-7 Foreign asset statements Trends 147
1-8-8 Statements of assets and liabilities Trends 147
1-8-9 Status of Receipt and Provision of CRS Information 149
1-8-10 Number of MAP cases in recent years 150
1-8-11 Breakdown of Year-End Inventories on MAP at BY 2022 year-end 150
1-8-12 Outline of Action Plan on Base Erosion and Profit Shifting 152
Chapter 9 Examination Procedures
1-9-1 Examination Procedures (Conceptual Diagram) 154
Part 2 Criminal Investigation System
2-1 Disposition Status of Criminal Investigation Cases 159
2-2 Industries or Transactions with Frequent Cases of Accusation 160
2-3 State of Judgment at the First Trial 160
Part 3 Management and Collection of National Taxes Chapter 1 Payment of National Taxes
3-1-1 Proportions of national tax payments by payment method:FY2021 results (based on the number of cases) 162
3-1-2 Use of Tax Payment by Transfer Account (In Final Returns) 163
Chapter 2 Revenue Management and Processing
3-2-1 Payments Determined for Refunds and the Like 174
3-2-2 Tax Payment Slip 175
3-2-3 Letter of Demand 179
3-2-4 Certificate of Tax Payment (No. 1; for Certificate of Amount of Tax Paid, etc.)
. 183
Chapter 3 Collection
3-3-1 Status of Occurrence and Disposition of Tax Delinquency 187
3-3-2 Trends in Newly Occurring Delinquencies, Delinquencies Collected, and Outstanding Delinquencies 188
Part 4 Remedy for Taxpayer Rights
Chapter 1 Remedy System for Taxpayer Rights Chapter 2 Requests for Review
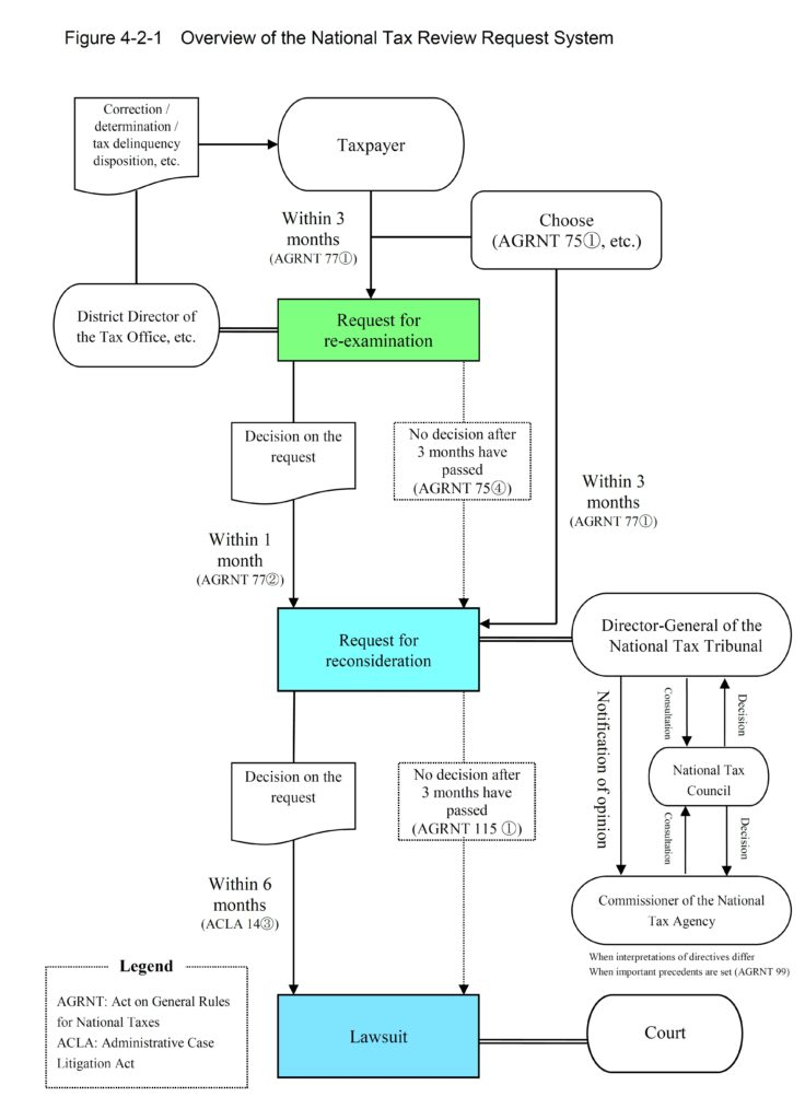
4-2-1 Overview of the National Tax Review Request System 198
4-2-2 Status of Requests for Re-examination 203
4-2-3 Overview of the Proceedings at the National Tax Tribunal 212
4-2-4 Status of Requests for Reconsideration 213
Chapter 3 Tax Lawsuits
4-3-1 Overview of Lawsuit Proceedings 222
4-3-2 Status of Lawsuits 223
Part 5 Certified Public Tax Accountant System
5-1 Number of Certified Public Tax Accountants (CPTAs) Registered 231
5-2 Number of Cases of Disciplinary Actions against CPTAs and CPTA Firms . 233 5-3 Number of Enrolled Lawyers / Law corporations 233
Part 6 Cooperation with Relevant Private Organizations Chapter 1 Relevant Private Organizations
Chapter 2 Local Governments Chapter 3 Commendations Part 7 Taxpayer Service
Chapter 1 Improvement of Public Hearing and Public Relations Activities
7-1-1 Service Performance: Degree of Satisfaction with the Provision of
Information 242
7-1-2 Hits on the NTA Website 242
7-1-3 Level of understanding of participants at Tax Education Classes in school . 244 7-1-4 Dispatch of Tax Professionals to Taxpayer Education Classes in School 245
7-1-5 Tax Compositions 246
7-1-6 Public Lectures at the NTC 246
7-1-7 Satisfaction with the content of Public lectures at the NTC 246
7-1-8 Appropriateness of the level of Public lectures at the NTC 247
7-1-9 Visitors to the Tax Museum 247
7-1-10 Service Performance: Degree of Satisfaction with the Tax Museum 247
7-1-11 Tax Authorities Conference 248
7-1-12 Efforts to respond to Taxpayers’ Opinions 249
Chapter 2 Taxpayers’ Inquiries and Complaints
7-2-1 Telephone Inquiries Handled by Call Centers 250
7-2-2 Breakdown of Telephone Inquiries Handled by Call Centers 250
7-2-3 Service Performance: Promptness of Answering Telephone Inquiries by Call Centers 251
7-2-4 Service Performance: Degree of Satisfaction with the Inquiry Call Center 251
7-2-5 Number of Questions Received by the Chatbot 251
7-2-6 Number of accesses to “Tax Answer” 252
7-2-7 Service Performance: Degree of Satisfaction with In-Person Inquiries at
Tax Offices 252
7-2-8 Workshops 253
7-2-9 Service Performance: Bookkeeping Workshops 253
7-2-10 Blue-return Taxpayer on Personal Income Tax 253
7-2-11 Advance Inquiries on the NTA Website 253
7-2-12 Written (paper) Correspondence in Advance Inquiries 253
7-2-13 Promptness of Answers to Complex Inquiries by Paper 254
7-2-14 Tax Returns Using ICT 255
7-2-15 Visitors (PIT) to the Tax Offices / Tax Filing Centers on Sundays 256
7-2-16 Details of Visits (PIT) to the Tax Offices / Tax Filing Centers on Sundays 256
7-2-17 Promptness of Handling Taxpayers’ Complaints 257
Chapter 3 The Use of ICT in Taxpayer Services
7-3-1 Individual Taxpayers’ Returns 264
7-3-2 e-filing Returns (Individual) 264
7-3-3 Corporate Taxpayers’ Returns 264
7-3-4 e-filing Returns (Corporation) 264
7-3-5 Amount of Taxes Paid 265
7-3-6 Cashless Payment 265
7-3-7 Refund Claims of PIT 265
7-3-8 Service Performance: Tax refund of PIT 265
7-3-9 On-line Requests 265
7-3-10 Service Performance: Tax Certificates 266
7-3-11 Service Performance: e-filing Ratio 266
Chapter 4 Future Vision of Tax administration
7-4-1 “Digital Transformation of Tax Administration”(June 2021) 268
7-4-2 Digital Transformation of Tax Administration-Future Vision of
Tax Administration 2023-(June 2023) 268
7-4-3 “Center-based system for internal administrative tasks” 269
7-4-4 Image of linkage with Mynaportal 270
7-4-5 Data obtainable through Mynaportal for each year of tax return filing 270
7-4-6 Tax filling for income tax using a smartphone 271
7-4-7 Image of next-generation system 274
Part 8 Computerization of Tax Administration Chapter 1 Outline of National Tax Related Systems
8-1-1 Overview of the KSK System 275
8-1-2 Expenditures for the KSK System (FY2021) 276
8-1-3 Expenditures for e-Tax (FY2020) 276
Chapter 2 Development of Information System for Clerical Work
8-2-1 KSK System Structure 277
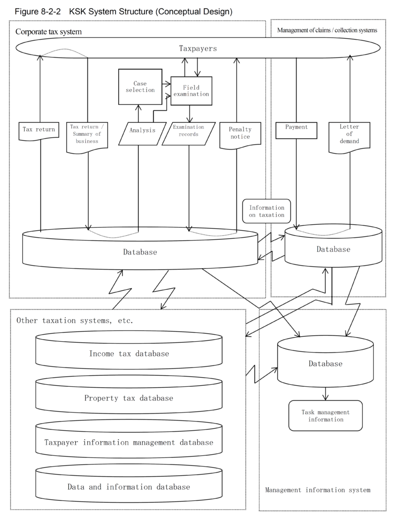
8-2-2 KSK System Structure (Conceptual Design) 278
Chapter 3 Online National Tax Return Filing and Tax Payment System (e-Tax)
8-3-1 Outline of e-Tax 282
8-3-2 Target scope for tax filing by smartphone 284
Part 9 Human Resources Management and Training Chapter 1 Personnel Management
9-1-1 Recruitment Numbers (by Examination) 293
Chapter 2 Internal Inspector System Chapter 3 Staff Training
9-3-1 Training System in 2023 300
9-3-2 Training Courses 307
9-3-3 Number of Trainees / Participants in Each Course 311
9-3-4 National Tax College Budget 311
Part 10 Other Matters
Chapter 1 Inspections of Administrative Office Work Chapter 2 Evaluation of Performance
10-2-1 Concept of “the NTA’s missions” and “Results Targets, etc.”
(for operation year 2022) 315
Chapter 3 Disclosure of Official Information and Personal Information Protection Chapter 4 Proposals for Improvement
10-4-1 Number of Submitted Proposals and Number of Winning Proposals
at the NTA 324
INTRODUCTION
About the National Tax Agency (NTA)
The NTA is Japan’s tax levying and collecting agency and administers the national tax laws enacted by the Diet. The Agency was organized in 1949 as an external organization of the Ministry of Finance.
The NTA supervises 12 Regional Taxation Bureaus (including the Okinawa Taxation Office; the same applies hereinafter) and 524 Tax Offices throughout Japan. The NTA conducts tax administration planning, and supervises and oversees the administration of the Regional Taxation Bureaus and the Tax Offices. The Regional Taxation Bureaus are supervised and overseen by the NTA, and they in turn supervise and oversee the Tax Offices in their jurisdiction. In addition, the Bureaus are engaged in tax examinations and the collection of taxes from large taxpayers. Under the guidance and oversight of the NTA and Regional Taxation Bureaus, the Tax Offices represent the frontline enforcement organization as well as the administrative body that maintains the closest relationships with taxpayers.
In addition, the National Tax College trains tax officials, and the National Tax Tribunal is a special body engaged in reviewing requests for review from taxpayers.

2 Overview of the National Tax Organization
(1) Number of NTA Personnel
The number of personnel at the NTA remained at around 52,000 from the 1970s through the first half of the 1980s. Thereafter, the number increased, as the consumption tax was introduced in fiscal year 1989.
The number of personnel reached a peak of 57,202 in fiscal year 1997, which was the highest since 1989, and was 55,985 in fiscal year 2023.

(2) Organizational Structure of the NTA
The NTA supervises 11 Regional Taxation Bureaus, the Okinawa Regional Taxation Office, and 524 Tax Offices to process tax administration.
Source: NTA Report 2023 and Statistics from National Tax Agency





Part 1 Outline of Operations Chapter 1 Income Tax Section
1 Overview
In principle, income tax is imposed on annual income (for one calendar year) obtained by an individual. It is one of the major direct taxes, along with corporation tax.
1 Self-Assessment System
Like many other taxes, taxpayers in Japan have to calculate and report their taxable income and tax liabilities by themselves according to the tax laws (self-assessment system), unless their tax payments are completed through the year-end adjustment (see page31) by their employers for employment income.
If a return is not filed or contains errors, the tax authority can assess a tax amount based on a tax examination. In principle, however, under the self-assessment system, tax amounts are determined according to the returns filed by taxpayers.
This system was introduced in 1947, replacing the official assessment system. There were considerably difficulties in establishing the new system.
The self-assessment system requires taxpayers to perform continuous bookkeeping to compute their incomes. At the time, however, most taxpayers thought that they should pay taxes as assessed by the tax authority. Most people had no practice of keeping a record of their transactions, and so they hardly felt the need for such a practice. Furthermore, with the economic confusion after the war, people were in dire poverty and had little taxable income. In sum, the environment was not conducive to the introduction of the self-assessment system.
As a result, most taxpayers either failed to file returns or understated their incomes in their returns. Many people received assessment letters from the tax authority and the additional assessed tax exceeded that of their self-assessments.
This situation gradually improved. This reflected the rise in people’s income levels in step with the reconstruction of the Japanese economy, the stabilization of society overall, and the efforts to establish
Reference; “ Report On Japanese Taxation By The Shoup Mission “, September 1949, Appendix D, Section A and B
the practice of bookkeeping along with the introduction of the blue return system##. For example, while the amount of self-assessed tax payment through final returns filed for income tax and special income tax for reconstruction was 3.8 trillion yen for 2021, the amount collected through audits additionally related to income tax and special income tax for reconstruction for business year 2021 (July 2021 to June 2022) was 105.8 billion yen, which accounted for about 2.8% of the amount of self-assessed tax payment.
Reference: History of tax administration after the introduction of the self-assessment system
Income tax administration has been adjusted according to changes in the environment of income tax administration, such as amendments of tax laws, increases in the number of taxpayers, and qualitative changes among taxpayers. The existing system of income tax administration has been built up as a result of a series of reforms. Consequently, a brief historical review will be summarized before the explanation of the existing system of income tax administration.
The following is a review of how income tax administration has been conducted since the introduction of the self-assessment system.
(1) 1950
In the early period after the introduction of the self-assessment system (in 1947), taxpayers were not fully familiar with the purpose of this new system and the tax burden was relatively heavy for the low standard of living at the time.
Consequently, an enormous number of deficient returns were filed, followed by an extremely large number of corrective measures such as correction and determination after the due date. For this reason, tax administration was thrown into utter confusion.
To improve this situation, a notice system, which augmented the pre-filing examination system, was adopted in 1950. Guidance on the income amount under the notice system was carried out based on the results of a pre-filing examination.
Under this system, taxpayers received advance written notice of the amount determined by the examination. Based on this notice, the taxpayers were urged to file returns. This system can be described as a revival of the former official assessment system, but it successfully stopped the
This system was introduced based on the Shaup Recommendation, which allows those who keep a certain level of bookkeeping and file a correct tax return based on such bookkeeping to receive favorable treatment in the calculation of income and other matters.
confusion.
(2) 1957
The notice system mentioned above was abolished and replaced by the tax consultation system, in which taxpayers were required to visit the Tax Office and were provided with guidance to file appropriate returns.
This tax consultation system did not differ from the former notice system in the sense that guidance on returns was provided on the basis of the pre-filing amount determined by an examination. However, it did differ from the previous system in the sense that a relatively large degree of flexibility was allowed in its management.
(3) 1963
To promote the blue return system, a decision was made to cooperate with a number of private organizations to provide bookkeeping guidance to taxpayers.
(4) 1972
Pre-filing examinations were reduced in number to prepare for a future shift to a post-filing examination system. Tax consultation for white return taxpayers with particularly low incomes was entrusted to local tax authorities.
(5) 1974
The shift to the post-filing examination system began and the tax consultation system was abolished. A decision was made that Tax Offices would offer only appropriate advice, such as how to fill in return forms, when taxpayers asked for consultation on the calculation of income, etc.
(6) 1976
When the tax consultation system for taxpayers seeking advice during the final tax return period was abolished, the level of tax compliance declined significantly. In response to this, the tax consultation system was reinstated, thus allowing Tax Offices the opportunity to review taxpayers’ business activities and provide appropriate advice to taxpayers filing returns.
(7) 1977
With the adoption of the post-filing examination system, emphasis was placed on large income amount earners and malicious cases. Due to the increase in the duration of examinations for each case, the NTA introduced a short-term examination of actual income amount focusing on cases for which it
would be relatively easy to detect the actual conditions of the taxpayer.
(8) 1981
With the basic recognition that tax consultation is an important opportunity to make contact with large numbers of taxpayers and contributes to maintaining and enhancing taxpayer compliance, the NTA decided to provide for more tax consultation designed to give an adequate hearing to the business conditions of taxpayers. The goal was also to provide appropriate orientation and recommendations to taxpayers to file correct returns reflecting the actual state of their business operations, while considering general trends within their industries and related information.
(9) 1984
White return taxpayers who meet certain conditions were given the duty:
・To keep books;
・To maintain books and records in good order;
・To attach statements of revenue and expenses; and
・To file statements of gross income and expenses.
To establish this new system, a decision was made that appropriate orientation should be given to such taxpayers through a variety of public relations activities and explanatory meetings.
(10) 1989
With the introduction of the consumption tax, taxpayer education concerning this new tax was also to be conducted during income tax examinations. Since sole proprietors who were subject to consumption tax were to file a consumption tax return for the first time, consultations on consumption tax would be given at the time of income tax consultation for taxpayer convenience and efficient administration.
(11) 1991
Structural reforms of the NTA brought changes to tax examinations: income tax and consumption tax examinations were to be performed simultaneously; post-filing examinations were renamed as “field examinations;” short-term examinations of actual income amounts were abolished; and a new point examination that incorporated post-filing dispositions (office audits) into the field examination scheme was established.
(12) 1995
OCR-enabled tax return forms were created with the trial introduction of the KSK system.
(13) 1998
On the occasion of the 50th anniversary of the self-assessed income tax system, and together with governmental administrative and fiscal reforms, the Tax Consultation System was changed to a system whereby taxpayers are encouraged to fill in return forms by themselves and seek the advice of tax officials only when they do not know what to do. This new system was promoted nationwide.
(14) 1999
Automated tax return preparing machines were introduced nationwide, thus allowing taxpayers to use a touch-panel screen to prepare returns when filing for a tax refund.
(15) 2000
Experimental electronic filing began.
(16) 2002
In the final return for 2001, the income tax return form and instruction manual were revised overall to meet taxpayer needs for return forms that are easy to read and understand.
(17) 2003
For the final return for 2002, a section for completing income tax returns was opened on the NTA website to enable taxpayers to make the tax return there and then file the tax return forms directly at a Tax Office.
(18) 2004
The NTA introduced an online tax return filing and tax payment system called e-Tax at the Nagoya Regional Taxation Bureau from February 2004 and expanded its operations nationwide from June 2004. In addition, some Tax Offices provided tax return consultation services and accepted tax return forms as opening tax office on two Sundays of February in principle.
Furthermore, point examinations were abolished and focused examinations were introduced, in which unrecorded income is ascertained in a short period based on materials and information as well as through clarification of actual business conditions.
(19) 2005
The section of the NTA website for completing income tax returns was renamed as “Filing Assistance on the NTA website,” and functions for the preparation of final consumption tax returns and financial statements for blue returns were added.
(20) 2006
Functional improvements were implemented for the Filing Assistance on the NTA website such that tax return forms printed on a black-and-white printer instead of a color printer could be submitted.
(21) 2007
Functional improvements were implemented for the Filing Assistance on the NTA website such that taxpayers could send their tax returns by e-Tax directly using Basic Resident Register card (Japanese Public Key Infrastructure), etc.
(22) 2008
The NTA started to set up PCs at consultation sites so that taxpayers could use Filing Assistance on the NTA website to send their tax returns via e-Tax.
(23) 2009
Administrative work was combined under internal administration unification.
(24) 2011
All white return taxpayers were given the duty to keep and maintain books and records in good order. For the smooth implementation of this requirement, a decision was made that appropriate orientation should be given to such taxpayers through various public relations activities and explanatory meetings. Additionally, mutual disclosure of income tax filing data between national government and local government commenced.
(25) 2013
Measures were taken in response to the revision of the Act on General Rules for National Taxes, which clearly defined conventional operational treatment concerning examination procedures.
(26) 2015
Functional improvements were implemented for the Filing Assistance on the NTA website such that tablet terminals could be used to make final tax returns for income tax.
(27) 2016
Functional improvements were implemented for the Filing Assistance on the NTA website such that taxpayers could send their tax returns by e-Tax directly using My Number card (Public Certification
Service for Individuals).
(28) 2017
Handover of Income tax filing data from local government to the NTA started.
(29) 2019
With the filing assistance on the NTA website, the taxpayer enabled to use the following methods.
1 My Number Card method: By using the My Number Card for e-Tax, this method eliminates the need to enter an ID and password
2 ID and password method: For taxpayers who have not yet obtained a My Number Card, this method allows them to utilize e-Tax through the use of an ID and password as a temporary measure until the My Number Card is widely used.
Besides, a prepared return form can be transmitted through e-Tax with IDs and passwords method by using smartphone or tablet.
(30) 2020
With the filing assistance on the NTA website, e-Tax transmission by using smartphone with the My Number Card method became possible.
(31) 2021
Responding to the linkage function of Mynaportal##, on the NTA website “Tax Return Preparation Corner,” data such as life insurance premium deduction certificates can be obtained in a lump through the Mynaportal, and the data can be automatically entered into tax returns.
Mynaportal is an online service operated by the government. Users can search for administrative procedures for child care, nursing care, etc., apply online, and receive notices from the public administration.
In addition, the Business Operation Center has been established as an organization of the Regional
Taxation Bureaus, and the shift to the “Center-based system for internal administrative tasks,” which integrates internal business such as the input and examinations of tax returns, that had been performed at tax offices, has begun sequentially.
(32) 2022
By photographing the tax withholding slip for salary income by a smartphone camera, it became possible to automatically input the information into the tax return form on the Filing Assistance on the NTA website.
The Ministry of Internal Affairs and Communications has issued My Number Card since 2016.
In May 2022, a service that allows the taxpayer to obtain information on returns, etc., was launched. As a result, it became possible for the taxpayer, who prepared the tax return from his/her smartphone or personal computer and saved related data on the device, or filed the return online by e-Tax, to display, print, and view the tax return, etc., without making a request for disclosure pursuant to the provisions of the Act on the Protection of Personal Information.
(33) 2023
From January 2023, it is no longer necessary to submit a notification in the event of a change in the place for tax payment.
In addition, it became possible for the taxpayer to prepare financial statements for bule return and statements of earnings and expenses from his/her smartphone on Filing Assistance on the NTA website.
2 Taxpayers of Income Tax#
Japan adopts the withholding tax system in addition to the self-assessment system for income tax.
Those who pay certain types of income such as salaries, dividends, interest, fees, etc. (“withholding agents”) have to withhold a certain amount of tax when they make such payments and pay the tax amount to the tax authority. Both the self-assessment system and the withholding tax system are applied in a dual manner. The tax amount withheld is prepaid tax, so for salaried workers, if there is a difference between the tax on their annual salary income and the total tax withheld, they have to file tax returns to pay any amount owing or to obtain a refund. However, except for cases in which the amount of income other than salary from a single source exceeds a specific amount, the tax amount withheld is adjusted by a year-end adjustment and there is no need to file a final return. Furthermore, certain types of income, such as interest income, are subject to separate withholding taxation at source, and the relevant taxation is finalized by the withholding tax.
Income tax in Japan is thus administered by a combination of the self-assessment system and the withholding system.
3 Relationship Between Types of Income Earners and Divisions in Charge
Although taxpayers of income tax include residents and nonresidents, the explanations here focus on the taxation for residents.
Taxpayers belong to different social groups and have different ways of thinking about tax administration. Sources of income are complicated and multifarious. Income tax is perceived to be more burdensome than other kinds of taxes and taxpayers are particularly sensitive to fair administration. Whether or not fair taxation is assured for such a diverse range of taxpayers has a great impact on trust in tax administration as a whole and thereby on the tax compliance of the taxpayers.
For efficient tax administration, it is necessary to assess and classify a wide variety of taxpayers and adjust our division of labor.
In general, the classification of taxpayers is as follows.
(1) Owing to the difference in procedures in tax payment, withholding income tax and self-assessed income tax are administered separately. The Examination Group (Corporation) is responsible for withholding tax. This group is separate from the Examination Group (Individual), which is in charge of self-assessed income tax.
(2) For administrative purposes, taxpayers of self-assessed income tax are classified into business income earners, agricultural income earners, and other income earners (see Table 1-1-1).
(3) The Property Taxation Group is separately in charge of capital gains and timber income.
(4) The administration of information covers not only the needs of income tax examinations, but also those of corporation tax examinations and property tax examinations. Therefore, there are officers exclusively in charge of information.
(5) Business income earners are divided into blue and white return filers and classified by sales amount size. Agricultural income earners are classified by business size along with the division into blue and white return filers. Other income earners are classified by the value of assets possessed, etc. into taxpayers with large assets, taxpayers with large-scale real estate, and other taxpayers. This is done so that the volume of administrative work may be distributed effectively by giving priority to certain sectors.
(6) Criminal investigations are conducted against malicious tax evaders. These investigations are compulsory and similar to criminal investigations in areas other than taxes. For this reason, this type of investigation is separated from ordinary examinations and is under the jurisdiction of the Criminal Investigation Departments of Regional Taxation Bureaus.
Table 1-1-1 Category of Income Tax Returned by Type of Income(2021)

(Note) Where a person has two or more kinds of income, the largest kind of income is listed in the column “(a) Principal” and the others in the column “(b) Secondary” as one person for each category. With regard to the amount of income, the sum of income amount by kind is listed without classifying into main or secondary.
Section 2 Overview of Administration of Self-Assessed Income Tax
1 Basic Administrative Policy
The self-assessment tax system is sustained through the cooperation of taxpayers who keep accurate books and file correct returns.
The basic policy for income tax administration is to ensure correct returns and payment through the cooperation of taxpayers. In order to gain their cooperation, and while keeping fairness in mind, the
tax authority must detect and correct taxpayers who either carry out tax fraud or understate their income. Therefore, tax examinations are an essential function of the tax authority, and efficiency is a key part of this responsibility. The NTA conducts tax examinations focusing on those taxpayers who may omit large amounts of taxes, and whose turnover or income is high.
One other means to raise the compliance level is to encourage the spread of good bookkeeping practice through the promotion of blue tax returns. To this end, we make every effort to increase the number of blue return filers, and explain the importance of bookkeeping when we are in contact with taxpayers. In addition, we provide education in bookkeeping with the cooperation of private-sector organizations such as the Blue Return Association.
2 State of Self-Assessed Income Tax
There are many kinds of taxes in Japan and income tax has a major share among them. In the initial budget (general account) for fiscal 2023, it amounted to 21.0 trillion yen, or 30.3% of the total tax and stamp revue of 69.4 trillion yen. Income tax makes a crucial contribution to the government’s annual revenue structure.
Taxpayers of income tax must file final returns unless their tax payments are completed through the year-end adjustment (see page 31). The number of taxpayers who filed final returns for income tax for 2022 was 22.95 million as of April 30, 2023. Of these people, those who submitted returns showing payable self-assessed tax amounts numbered 6.53 million. They declared 3.07 trillion yen of taxes on income totaling 46.31 trillion yen. Of all the taxpayers who filed final returns, 13.3 million filed for the refund of overpaid amounts of withholding tax and the remaining 3.09 million submitted returns without showing payable self-assessed tax amounts.
Table 1-1-2 Trends in Final Returns Filed for Income Tax

Note 1: The figures for 2018 and 2022 are of returns filed by the end of March of the following year, and the figures for 2019 to 2021 are of returns filed by the end of April of the following year.
Note 2: Figures in parentheses show the percentage with respect to the previous year.
3 Detail of Each Activity
It is important to efficiently distribute the workload, so income tax administration is categorized and managed as follows.
• Self-employed and Other Business Income Earners
- Blue return taxpayers (further classification by sales volume)
- White return taxpayers (further classification by sales volume)
• Agricultural Income Earners - Blue return taxpayers (further classification by business size)
- White return taxpayer (further classification by business size)
• Other Income Earners - HNWIs (High Net Worth Individuals)
- Large-scale real estate owners
- Others
Tax administration based on the abovementioned categories of taxpayers will be described in this section. (Tax administration for capital gains and timber income will be described in Chapter 3, Section 3, numbers 4 and 5.)
(1) Information Files, Review of Returns, and Identification of Non-Filers
There are three means used to ascertain the correctness of income. The first is performed by the taxpayers themselves and includes the submission of documents such as notifications of business
opening, final income tax returns, income statements, balance sheets, statements of assets and liabilities, and records of overseas assets. The second is performed by the Tax Offices using transaction information. This information is limited to certain types of transactions and is not comprehensive, but payment records and the like are quite effective in checking taxpayers’ returns. The third is a tax examination by a Tax Office.
Most of the information required to confirm the correctness of income is in the hands of the taxpayers themselves. Taxpayers are the ones who have full knowledge of their own income, so it is most desirable for them to individually confirm their income. In this way, the final tax returns are not only forms used to ascertain the amount of taxes due, but they are also tools that provide the minimum information necessary to check taxpayers’ returns. In this sense, the self-assessed income tax system is vital as the foundation of the income tax system, and for it to function well, there must be adequate assurance that taxpayers maintain true records on their transactions, and file tax returns properly based on these records.
The difficulty of ascertaining the correctness of income also depends on how income is derived. In addition, ease of collecting information varies among industries and professions.
Tax Offices possess huge amounts of information collected by tax officials and submitted by taxpayers, etc.
Transaction information is classified according to individual taxpayers, and stored in individual taxpayers’ examination files (hereafter “files”). This is used for checking the tax obligations of taxpayers with no returns or the tax amounts stated in filed tax returns.
To detect non-filers, in addition to using the abovementioned information, some Tax Offices act on their own initiative to examine whether tax returns are being properly filed by taxpayers who do business in designated areas, such as busy streets.
Notes:
- “Information” includes information returns submitted by payers of interest, dividends, salaries, and rent on real property; ordinary gathered information submitted by corporations as statements on commercial transactions; and examiner collected information, which tax officials collect during the course of their examinations. If a taxpayer is found to have colluded with a trading partner to understate sales revenues, field examiners will collect information that relates to the fraudulent activity of the partner.
- Most of the information collected at a Tax Office is electronically processed by an audit information system to efficiently classify taxpayer information.
- The review of returns involves referencing the content of tax returns against the integrated information on the taxpayer and performing detailed analysis and examination.
(2) Field Examinations
Field examination (special examination, general examination) is to conduct questioning and inspections, etc. at taxpayers’ homes and business establishments, etc., targeting cases in which large amount of additional charges or malicious fraudulent calculations are anticipated. We also clarify the actual state of a taxpayer’s business and thoroughly examine problem areas in taxation. To this end, we make use of our organizational capacity in special examinations and general examinations, depending on the subjects under examination. Implementation examination (point examination) is to practice on-site examination in a short period of time targeting individuals who are anticipated to have failed to report as a result of analysis of material information and the content of reports The allocation of human resources is determined by the Chief Examiner through careful consideration of the type and size of the business, the difficulty of the case, and the necessity of an examination of third parties relating to the examinee’s transactions. In particular, a special examination is conducted on individuals who are anticipated to have a large amount of tax evasion, ensuring a reasonable number of days (approximately 10 days or more per case).
The Chief Examiner instructs the examiner in charge to study various matters such as points of particular concern in the examination, the use of information, and the examination methods before it is launched, and to make reports on progress and results during the examination so the Chief Examiner can give advice necessary to achieve a desired result.
Officers in charge of field examinations apply their general knowledge of the types of business concerned as well as their examination skills and experience, while paying particular attention to the points noted below.
a. To collect information from documents available within the Tax Office, such as past examination records, prior to beginning the field examination.
b. To adopt examination techniques suitable for the type and condition of the business concerned, by focusing on the points emphasized by the Chief Examiner.
c. As a general rule, to inform the taxpayer in advance that he/she will be subject to a tax examination.
d. To correctly understand the actual condition of the taxpayer, such as the books, records and other documents on his/her premises, the form and manner of transactions, and finances.
e. To make full use of all information they possess.
f. To perform, when necessary, field examinations of counter parties.
g. To perform, when necessary, effective joint examinations.
h. To examine items related to consumption tax and withholding tax when the taxpayer being
examined is a taxpayer of consumption tax and a withholding agent.
i. To examine income for all respective years to be examined.
In business year 2022, 46,000 field examinations were conducted. Undeclared income totaled 559.4 billion yen, with 101.5 billion yen in additional tax revenue collected including penalty taxes (see Table 1-1-3).
Table 1-1-3 Number of Field Examinations on Taxpayers of Self-Assessed Income Tax Conducted

(3) Desk Audit
Other than field examinations, if taxpayers erroneously calculate their income, incorrectly apply the tax law such as tax credits, etc., or do not submit the accompanying documents for a tax return, the examiners ask such taxpayers for an explanation either over the telephone or in writing, or by submission of an attachment. Where necessary, a taxpayer will be required to submit an amended return. If the taxpayer fails to respond, the tax authority will correct his/her assessment.
Since July 2021, an Operation Center has been established in Regional Taxation Bureaus, and a shift to the center-based system for internal administrative tasks (integrated processing of internal business which had been handled at Tax Offices) has been making progress sequentially, and the Operation Center is in charge of the post-processing operations that can be processed by telephone or written documents. (Refer to P. 267 for information on the center-based system for internal administrative tasks.)
(4) Promotion of the Blue Return System
The NTA has consistently encouraged the use of the blue return system. The number of blue return taxpayers had reached 5.48 million as of April 30, 2019.
Meanwhile, the NTA has been strengthening various measures designed to improve bookkeeping capacity for those who lack the ability to properly maintain their own books or who cannot afford to employ a certified tax accountant, while engaging in initiatives to increase the number of blue return taxpayers.
i Measures to increase blue return taxpayers
Officials in charge of income tax always encourage the filing of blue returns when they are in contact with taxpayers. The Associations of Blue Return Taxpayers, Chambers of Commerce and Industry, Societies of Commerce and Industry, Certified Public Tax Accountants Associations, and other private organizations are also actively promoting the use of blue returns.
Blue returns for 2021 were filed by roughly 64% of taxpayers of self-assessed income tax who earn business income, and the NTA is continuing its efforts to increase the number of blue return taxpayers (see Table 1-1-4).
Table 1-1-4 Increase in Blue Return Taxpayers (Self-employed and Other Business Income Earners among Taxpayers of Self-assessed Income Tax)

Source: NTA website, Statistical Information, “National Tax Agency Annual Statistics Report FY2021”
ii Education and guidance for blue return taxpayers
With the object of increase of the convenience for the taxpayer, securement of proper tax filing, and improvement of tax filing level, bookkeeping briefings for new blue return taxpayers as well as financial results briefings, in which points to note about tax returns and matters related to financial results, etc. are explained, are held. Besides, entrusted private organizations provide free
advices about the manner of bookkeeping as well as procedures for settlement of accounts and tax returns at the guidance of bookkeeping.
(5) Bookkeeping Guidance for White Return Taxpayers
The tax reform in 1984 introduced a bookkeeping obligation for white return taxpayers, and the tax reform in 2011 expanded the coverage of bookkeeping and record-keeping systems to include all business income earners, etc. To promote this objective, the NTA strives to spread knowledge of the system by providing information and takes every possible opportunity to give guidance on bookkeeping methods. This is done with the cooperation of local governments and private organizations. For example, explanatory seminars on bookkeeping and the settlement of accounts are held and individuals are given specific guidance on bookkeeping instructions.
(6) Tax Return Preparation Assistance
When the season for filing final returns (from February 16 to March 15 of each year) draws near, the NTA head office, Regional Taxation Bureaus, and Tax Offices initiate a large-scale campaign using posters, TV programs, newspapers, websites, etc. to notify the public that:
• The filing period is coming; and
• That taxpayers should prepare their final returns by themselves using information technology (IT), and properly file them.
There were 22.95 million final returns filed for 2022.
However, not all taxpayers can prepare returns without assistance. Tax laws are amended almost every year to change the way to calculate income and tax amounts.
Therefore, responding to taxpayers’ questions and inquiries in a thorough and courteous manner is very important for the self-assessment system to take root.
Therefore, Tax Offices hold explanatory seminars before and during the season for filing final returns, mainly focusing on how to fill in the forms, and consultation meetings on filing tax returns are held nationwide. Tax Offices usually hold these meetings as a joint effort with local governments, Certified Public Tax Accountant Associations, Chambers of Commerce and Industry, Societies of Commerce and Industry, and other relevant private organizations.
Furthermore, since the tax returns for 1998, the NTA has adopted the policy that taxpayers should prepare their returns by themselves, and the tax authority will advise them if they request further help.
During the final tax return season in 2020, the number of tax consultations at Tax Offices, local governments, Certified Public Tax Accountants Associations, Chambers of Commerce and Industry, and Societies of Commerce and Industry totaled 7.19million.
(7) Method of Filing Tax Return Consultation i Business income earners
Many blue return business income earners are capable of preparing their returns without any assistance, or have entrusted the preparation of final returns to certified public tax accountants. However, a considerable number of such business income earners still need some advice in preparing returns.
Consultation and guidance for blue return business income earners are often given by consulting organizations other than the Tax Offices. For example, Associations of Blue Return Taxpayers mainly give their members orientation on bookkeeping and the settlement of books, while Chambers of Commerce and Industry and Societies of Commerce and Industry offer this type of orientation mainly to small-scale taxpayers.
On the other hand, most white return business income earners have relatively small businesses and often lack sufficient bookkeeping knowledge. This means that many of them require assistance in filing their final returns. Therefore, we give advice to taxpayers regarding how to fill out the statements of gross income and expenses by themselves so that they can file correct returns.
Furthermore, since 2005, the NTA has been providing ICT-based services to enable taxpayers to prepare appropriate tax returns, by sequentially adding functions for preparing income tax, consumption tax, and gift tax returns, amended tax returns, financial statements for blue return, and requests for correction, etc., to Filing Assistance on the NTA website.
ii Other income earners
The NTA also provides tax consultation for other income earners.
Especially in recent years, the number of salary earners and pensioners who request refunds for tax withheld at source has been increasing, and more and more people are making use of opportunities for tax consultation at local governments and Certified Public Tax Accountant Associations as well as the Tax Offices.
For the convenience of such salary earners and pensioners, as well as for more effective consultations, since 1997, the NTA has provided an assistance service on its website on how to easily fill out the income tax return form for refund claims. A new function for calculating the refund amount for those who declare a deduction for medical expenses or special credits for housing loans was added in 1998. In 2003, the NTA started to provide a service that allows taxpayers to prepare tax returns documents on their computers connected to the Internet and submit them online. In 2006, the NTA added a function to its website that allows the filing of tax returns electronically. Since 2019, the NTA has made it possible to make electronic declarations by using smartphones, aiming to promote declarations through the use of ICT. For fiscal 2022, 18.70million income tax return filers used ICT, and the percentage of taxpayers using ICT was 81.5%.
(8) Tax Return Processing after the Filing Season
The amounts of income and tax declared on the returns are input as system data and stored. Moreover, final returns are checked so that necessary measures can be taken for returns that have been filed at Tax Offices outside the applicable jurisdiction or for returns that are missing required attachments.
Chapter 2 Withholding Income Tax Administration
Income tax in Japan is premised on the self-assessment system. In the case of certain types of income, however, the payer withholds the income tax on the amount paid at the time of payment and pays the amount withheld into the National Budget. This is known as the withholding tax system.
As for details on the system, refer to the “Withholding Tax Guide 2022” (posted on the NTA website: https://www.nta.go.jp/publication/pamph/gensen/shikata_r06/01.htm).
1 Basic Administrative Policy
The ultimate goal in the administration of withholding tax is to accurately identify withholding agents and to have these agents correctly withhold income tax and pay the amount withheld by the due date.
The Japanese withholding tax system has a number of distinctive features. For example, many employees whose taxes are withheld from monthly (or daily) payments (salaries in Japan are usually paid on a monthly basis) do not have to file income tax returns. This is because necessary adjustments are made at year-end by the withholding agents (the salary payers). The taxation of interest income, dividend income, and capital gains derived from transfers of listed shares is completed by the withholding tax.
All procedures such as calculating, withholding, and paying tax are performed by the withholding agents. A lack of proper administration and guidance of withholding agents would cause a sense of mistrust in the withholding tax system among taxpayers, which would involve a possible adverse impact on all taxes. Therefore, it is necessary to strive for proper administration at all times, in order to retain the taxpayers’ trust in this system.
The income tax amounts withheld are entrusted funds by nature, and as such require particularly proper and exact administration. In addition, from the viewpoint of international taxation, withholding tax functions as the last resort in domestic taxation. These characteristics make the significance and role of the withholding income tax system very important.
For this reason, the administrative work on withholding tax is conducted based on the three basic principles noted below.
a To accurately identify withholding agents for fairness
Since the withholding tax is quite far-reaching, covering salaries, retirement allowances, and remuneration and fees, there are a great number of withholding agents and they widely vary in size and category. This makes it difficult to monitor these agents closely and thus may result in an imbalance in taxation.
For this reason, constant efforts are made to ensure fairness in taxation as a whole. One such method is to maintain an accurate identification of withholding agents, and take every opportunity, through proper guidance and examinations, to encourage agents to fulfill their obligations.
b To deepen withholding agents’ understanding of the system by guidance
Administration of the withholding tax system depends on how well the withholding agents understand the system. By taking every opportunity to contact withholding agents, efforts are made to give proper guidance according to the type, status, and size of the business in question. It is important to thoroughly familiarize them with the pertinent laws and regulations, directives, etc., and to educate them to become excellent withholding agents.
c To effectively operate guidance and examination tasks by proper management of the fulfillment of withholding duties of withholding agents
In order to ensure fairness in taxation as a whole, it is necessary to provide full guidance to withholding agents who fail to fulfill their obligations in a proper manner, and to carry out thorough examinations on agents who do not respond properly to guidance. In order to cope with the increasing administrative work with the limited number of staff available, efficiency is required in providing guidance and conducting examinations.
For this purpose, efforts are made to formulate and implement a system that will facilitate the selection of withholding agents that are truly in need of guidance or examination. The means of doing this include making use of internal records, accumulating information, and adequately managing withholding agents in the fulfillment of their duties.
2 Outline of Management of Administrative Work
The administration of the withholding tax aims at having withholding agents fulfill their duties properly. For this purpose, it is of the first importance to accurately identify the withholding agents. Furthermore, it is also important to provide appropriate guidance to encourage them to perform their
duties properly. Finally, fairness in taxation should be sought by conducting strict examinations to the agents who do not fulfill their obligations properly.
The administration of withholding tax is performed according to the foregoing principles. The actual work is described below.
(1) Gathering Information on Withholding Agents i Internal information
During a predetermined period of each year, withholding tax related documents, etc. are checked against basic records of corporation tax and income tax in order to determine whether or not information on withholding agents has been missed and/or if changes have been properly processed.
ii External information
To properly monitor withholding agents, we cross-check the internal withholding tax records with various external data to identify withholding agents that are difficult to identify with internal records, such as branch offices, public interest corporations, associations without juridical personality, schools, etc.
iii Prompt and accurate processing of changes
If a change is found concerning a withholding agent, the matter is handled in a prompt and accurate manner, in an effort to avoid creating mistrust.
(2) Administration of Withholding Income Tax Payments
Based on the payment data submitted by withholding agents when they pay the withheld amounts at financial institutions, The NTA makes assessments and decisions regarding underpayment penalties on withholding regarding payments made after the due date.
The NTA also monitors withholding agents by checking internal records such as final tax returns, etc. and collected outside information, as well as by analyzing their withholding income tax payment records. These methods make it possible to detect withholding agents that are not appropriately performing their withholding obligations at all times.
In resolving non-payment cases, the NTA is pursing efficient implementation by the focus of large-amount delinquents, delinquents for the past year, and habitual delinquents, then establishes Office of Withholding Tax Centers across Japan adopting the intensive managing system of sending the letter
of inquiry about non-payment to non-payment taxpayer and providing telephone notification, further, tax offices use the entire resources as necessary.
Note: As a result of the introduction of the KSK system, it has become possible to transfer the Statement (Tax Payment Slip) of Collected Income Tax submitted to financial institutions, etc. to the NTA in data form after OCR processing at the Bank of Japan, etc. The KSK system was introduced in 2001 at all Tax Offices throughout Japan.
(3) Guidance on Withholding Tax i Guidance for payment
Guidance for payment is given to withholding agents who have failed to pay on time. The purpose of such guidance includes determination of the amount of tax payable and making a payment inquiry.
In concrete terms, this guidance consists of:
a Making an inquiry of delinquent withholding agents either in writing or by telephone;
b Guidance by visiting the agents; and
c Guidance during an examination.
ii Guidance at the time of year-end adjustment
At the end of the year, employers calculate the amount of income tax on the annual salary of each of their employees and contrast the annual tax amount and the sum of income tax withheld during the year, then settle the discrepancy. As such, this is the most important of the withholding procedures for employment income.
For this reason, in order to enable a person obliged to withhold tax to properly implement the year-end adjustment, the NTA sends explanatory booklet and other documents, creates a special page on the NTA website concerning the year-end adjustments, discloses videos and various reference information, and, upon request, sends officials to explanatory meetings held by relevant private organizations, etc., as lecturers, and has them explain certain procedures for calculating the tax amount in the year-end adjustments using explanatory booklet, tax tables, and other materials.
Furthermore, the NTA makes an effort to hold explanatory sessions efficiently and in a way that meets the needs of withholding agents. The explanatory booklet and other documents are sent to withholding agents, and also published on the NTA website.
iii Explanatory seminars on revisions of laws and regulations
When laws, regulations, directives, etc. relating to withholding tax are amended, booklets and
other materials regarding such revisions are sent to withholding agents and timely explanatory seminars on the revisions are held, so that the agents will have the opportunity to thoroughly understand the substance of the revised laws, regulations, etc.
iv Guidance for new withholding agents
Necessary documents such as the withholding tax tables, various forms and explanatory booklets are promptly distributed to new withholding agents. For persons in charge of withholding tax, guidance on withholding methods and important points relating to the preparation of relevant documents are provided individually or in groups at an appropriate time.
v Guidance during the period of filing final income and other tax returns
During the season for filing income tax and other tax returns, a notice requesting withholding agents to discharge their duties properly is sent with the return forms. During the tax consultation period, desks are set up at Tax Offices for consultations on withholding tax.
vi Guidance by type of industry
Explanatory booklets are prepared for and distributed to withholding agents who belong to the types of business in which common problems arise with regard to withholding tax. When a common failure is detected among withholding agents in a specific type of business and a correction is expected to be made through guidance, explanation on correct payment is made by asking suitably the relevant withholding agents or representatives of corporations to visit the Tax Office.
vii Guidance through related private organizations
When relevant private organizations such as Corporations Associations, Blue Return Taxpayers’ Associations, etc. hold meetings, senior officials of the Tax Office attend such meetings to provide guidance concerning withholding tax. Matters relating to withholding are carried in the bulletins, notices, etc. of these organizations.
viii Guidance through answering questions
If questions are raised or inquiries are made by withholding agents, a prompt and accurate reply will be made so that adequate withholding will be performed afterwards.
(4) Examinations
Examinations of withholding agents concerning withholding tax can be roughly classified into the two categories outlined below.
i Simultaneous examinations (Withholding tax examinations carried out concurrently with examinations concerning self-assessed income tax, corporation tax, and consumption tax)
This type of examination is performed with consideration given to the burden on withholding agents and administrative efficiency for the Tax Offices. If a withholding agent is a payer of self-assessed income tax/consumption tax or a payer of corporation tax/consumption tax, a withholding tax examination will be conducted concurrently when the examination is carried out on the tax base for the self-assessed income tax/consumption tax or corporation tax/consumption tax.
In such a case, officers in charge are required to be knowledgeable not only about income tax and corporation tax, but also about withholding tax.
ii Examinations (Field examinations and examinations for confirmation)
Field examinations concerning withholding income tax are conducted on corporations that are under the jurisdiction of the Large Enterprise Division but not subject to simultaneous examination, as well as withholding agents not liable for self-assessed income tax or corporation tax (religious corporations and other public interest corporations, government ministries, agencies and their branches, etc.), and payers to nonresidents, etc. They are also carried out for the purpose of in-depth examinations focused mainly on the withholding income tax of withholding agents belonging to an industry or business category having issues regarding withholding income taxation.
The selection of targeted withholding agents is made from various viewpoints based on internal records such as corporation tax returns, other data and information, and examination records, etc.
Examinations for confirmation are conducted on withholding agents who are not covered under withholding tax field examinations or withholding agents for whom the correction of errors and irregularities can be expected through short-term examinations. Such programs aim to determine the actual conditions of the withholding agents and encourage proper performance of their withholding obligations through summary contacts such as visits to their offices. Examination procedures are generally similar to those used for field examinations.
Table 1-2-1 The Number of Withholding Agents (Unit: Thousand cases)

Note: Figures are as of end of the respective business year (June 30 of the following year).

Chapter 3 Property Tax Administration
Section 1 Outline of Property Tax Administration
“Property tax” is a generic for inheritance tax, gift tax, registration and license tax, income taxes on capital gains and timber income, land value tax, etc. Inheritance tax, gift tax, income tax (on capital gains and timber income) are charged on the transfer of assets owned by individuals, and registration and license tax is to be imposed upon filing a registration, etc. Moreover, among asset holdings, land value tax is imposed on land holdings.
1 Inheritance Tax and Gift Tax
Inheritance tax is imposed on those who acquired property by inheritance or bequest, while gift tax is levied on the donee in a voluntary conveyance of property. Gift tax is imposed on property that was given before the donor’s death. As a result, gift tax supplements the function of inheritance tax, and relevant provisions are included in the Inheritance Tax Act, which thus covers two different tax items.
2 Income Tax (on Capital Gains and Timber Income)
When an asset is transferred, income tax is imposed on capital gains. Here the word “transfer” covers not only onerous activities, such as selling and buying, but also specific gratuitous activities, such as giving property to corporations. When timber is transferred or standing timber is sold, the profits (timber income) are subject to income tax.
3 Registration and License Tax
Registration and license tax is a kind of distribution tax, focusing on profits to be made by making registration or obtaining licenses for establishing and transferring property rights, obtaining certifications, and starting businesses. For registration and license tax, the registering institution determines the tax amount and confirms its payment amount. In principle, there is no requirement for various procedures in the Tax office such as receiving tax returns. As a result, tax offices’ administrative work is limited to consultation administrative work related to registration and license tax.
4 Land Value Tax
Ownership of land whose total value exceeds a specified amount is subject to land value tax. Land value tax asks taxpayers to shoulder the tax burden in accordance with the value of their land holdings, aiming to maintain a proper and fair tax burden for land, which takes on the character of public property, and reduce the advantage of land as an asset. Following the tax system reform for fiscal 1998, execution of land value tax has been suspended for the time being.
Table 1-3-1 Statistics of Filing Returns of Inheritance Tax
Table 1-3-2 Statistics of Filing Returns of Gift Tax

- Figures include the taxation system for settlement at the time of inheritance.
Reference: History of Property Tax
(1) 1905
Inheritance tax (estate taxation method) was established.
(2) 1947
Regarding inheritance tax, the provision for the inheritance of family estates was abolished and gift tax (method of taxation on donors) was established.
(3) 1950 (Report on Japanese Taxation by the Shoup Mission)
Regarding inheritance tax, a transition was made from the method of taxation on estates to the method of taxation on the acquisition of estates. Inheritance tax and gift tax were integrated.
(4) 1953
Gift tax (method of taxation on acquirers) was established.
(5) 1958
The method of taxation according to the legal share of an estate (the existing system) was adopted.
(6) 1988 (so-called fundamental revision)
Regarding inheritance tax, the basic personal exemption was raised (fixed exemption: from 20 million yen to 40 million yen; exemption proportional to the number of statutory heirs: from 4 million yen to 8 million yen per person) and the highest tax rate was reduced (from 75% to 70%).
(7) 1992
Regarding inheritance tax, the basic personal exemption was raised (fixed deduction: 48 million yen; deduction proportional to the number of statutory heirs: 9.5 million yen per person).
(8) 1994
Regarding inheritance tax, the basic personal exemption was raised (fixed deduction: 50 million yen; deduction proportional to the number of statutory heirs: 10 million yen per person).
(9) 2003
Regarding gift tax, a taxation system for settlement at the time of inheritance was established (measures for the integration of inheritance tax and gift tax). The highest tax rate of inheritance tax was reduced to 50%.
(10) 2015
Regarding inheritance tax, the basic personal exemption was reduced (fixed deduction: 30 million yen; deduction proportional to the number of statutory heirs: 6 million yen per person) and the highest tax rate was increased to 55%.
Section 2 Outline of Property Tax Administration
1 Property Tax Administration: Overview
(1) Jurisdictions
Tax authorities charged with the administration of property tax are structured as follows: the NTA’s Property Taxation Division and Director (Property Valuation); the Regional Taxation Bureau’s Property Taxation Division, Director (Property Valuation) and Task Force Division; and the Tax Office’s Property Taxation Group.
Property tax is imposed when an asset is acquired through inheritance or donation, when registration is made for an asset, when an asset is transferred through sale or other transactions, or when land, etc., is
being held. In view of their similarly strong link with assets, these taxes are jointly put under the charge of the same units.
Valuation of assets needed for the calculation of taxable values for inheritance tax, gift tax and land value tax is under the jurisdiction of the Director (Property Valuation) at the NTA; the Director (Property Valuation) at the Regional Taxation Bureau; and the Special Officer (Property Valuation) at the Tax Office that implements valuation administration.
(Note1) Land value tax for 1998 onward has been suspended.
(Note2) From July 2021, business centers have been established at each Regional Taxation Bureau and Okinawa Regional Taxation Office to consolidate the internal operations of tax offices. As a result, the business centers have been in charge of internal affairs such as the input and examination of tax returns and the dispatch of inquiry documents among asset tax affairs.
(2) Basic Policy
Property tax administration includes several tax items mentioned above. And most of them arise on a temporary or contingent basis. For this reason, administration of these taxes shows some characteristics of which basic policy can be described as follows:
i Basic principles of administrative operations
Chief among the guiding principles for property tax administration is to strive to ensure proper filing of returns on each tax item. At the same time, in view of the fact that administrative operations must deal with varied tax items which arise on a temporary and contingent basis, efforts are being directed toward grasping tax claims that have arisen and resultant workload in clear perspective, whereupon to realize an overall balance in workload allocation to each tax item, taking various conditions of Tax Offices and field units into consideration.
Generally speaking, filing of returns for property tax is a one-shot exercise, thus leaving taxpayers unfamiliar with tax law. In these circumstances, programs are under way for effective public relations and the creation of a taxpayer-friendly environment.
ii Proper gathering of data and information
Smooth and equitable administration of property tax requires effective gathering of accurate information from the database accumulated on inheritance tax and data sheets on real estate transfer registrations, whereupon to identify taxable persons without fail. With this in mind, close liaisons are being kept with data/information officers so that accurate information and data can be obtained at an
early stage.
iii Tax Return filing administration
For each property tax, the NTA is actively working to improve the environment for the promotion of ICT-based tax filing and to ensure proper filing of tax returns.
iv Examination priorities on large-amount / malicious cases
Field examinations are focused on large amount / malicious cases. And new examination skills and organizations are being developed to cope with the rapid globalization, geographical dispersion and increasing complexity of economic transactions as well as diversifying patterns of asset holding in recent years.
v Fair valuation of property
The Inheritance Tax Law stipulates that the property acquired through inheritance and donation be valued at market. This requirement of market-based valuation stems from the fact that (i) inheritance tax and gift tax treat every kind of asset as taxable property and thus (ii) calculation of taxable values needs to be based on objective exchange value or “market value” as the common yardstick.
In order to realize impartial taxation, therefore, it is very important to assess accurate market values based on which to estimate various categories of assets without causing an imbalance among them.
2 Organizations for Property Tax Administration
Administration of property tax is organized as follows at the NTA, Regional Taxation Bureau and Tax Office.
(1) Assignments at the NTA head office
i At the NTA head office, the Property Taxation Division of the Taxation Department is charged with the interpretation of laws and administration in each property tax item while the Directors (Property Valuation) in the same department deals with affairs concerning property valuation.
ii A total of about 50 people serve as staff members at the Property Taxation Division and the Directors (Property Valuation).
(2) Assignments at Regional Taxation Bureau
i At the Regional Taxation Bureau, the Property Taxation Division of the Taxation Department
(First Taxation Department when the Regional Taxation Bureau has two taxation departments, which equally applies hereinafter) is charged with the interpretation of laws, administration, and guidance for examination in each property tax item; the Director (Property Valuation) is responsible for property valuation; the Task Force Division provides assistance and guidance for Tax Offices that require assistance for examination based on the situation of administrative operations and process at Tax Offices.
ii At Regional Taxation Bureaus, a total of about 330 people serve as staff members in the Property Taxation Divisions, Directors (Property Valuation) and Task Force Divisions.
(3) Assignments at Tax Office
i Examination Group (Property Tax) is responsible for property tax administration.
ii About 3,500 authorized staff are charged with property tax at tax offices.
Section 3 Main Administrative Procedures for Property Tax
1 Administrative Procedures for Inheritance Tax
The outline of administrative procedures for inheritance tax is as follows:
(1) Return Filing Counseling and Receipt of Tax Return
When a taxpayer visits the Tax Office seeking counseling on the filing of return, and if, based on his statement and the content of documents produced, the subject case is deemed to require filing of return, guidance is provided to help the taxpayer file the return and pay the tax properly within the return filing period.
(2) Review of Returns
As regards a tax return submitted, the return filed by each taxpayer is studied to ascertain the accuracy of the contents of the return etc., based on information gathered inside and outside the Tax Office. Based on the study results, the cases are classified into the following four processing categories: Field Examination, Office Audit (Examination other than Field Examination), Office Audit (Administrative Guidance), Non-Taxation, and No examination.
(3) Field Examination Procedures and Office Audit
For cases suspected of failure to declare financial and other assets, in light of the decedent’s profession, income level, and other circumstances, field examinations are carried out at the decedent’s residence, the
taxpayer’s residence, financial institutions, or associated companies, etc.
Regarding office audits (Examinations other than Field Examinations), questions that can be deemed obviously illegal are dealt with within the Tax Office, in principle, through inquiries about the facts used as the basis for calculating the taxable amount of inheritance tax with the taxpayer by mail or telephone and interviews with the taxpayer asked to visit the Tax Office.
Regarding office audits (Administrative Guidance), a taxpayer is requested a spontaneous review, being pointed out simple errors in the calculation or in the application of directive of laws in the contents of a submitted tax return.
(4) Treatment Following Field Examination or Office Audit
Upon the completion of field examination and office audit, the cases are classified into the following three treatment categories: Correction Required, Return Approved, and Non-Taxation. Then they are submitted for approval.
As regards the cases which, after examinations, are classified as Correction Required, steps are taken as decided such as recommending the filing of a return after the due date or an amended return, or effecting mandatory correction or determination. Regarding the cases with an increase in the tax amount, understatement penalty, failure-to-file penalty, or fraud penalty is imposed, according to the type of them.
(5) Results of Field Examination
Results of field examinations conducted are as shown in Table 1-3-3 below.
Table 1-3-3 Results of Field Examinations for Inheritance Tax

Note: Figures show the results of field examinations conducted in the year from July to June of next year.
2 Administrative Procedures for Gift Tax
The outline of administrative procedures for gift tax is as follows:
(1) Administrative Procedures Concerning Data and Information
Key basic data needed to recognize the occurrence of a gift and their use are as follows:
(a) Gift registration data sheet — Data sheet pertaining to the registration of real estate transfers through donation.
(b) Data sheet pertaining to the registration of partition of a jointly owned property — Data sheet pertaining to the registration of partition of a jointly owned real estate and the registration of the partitioned lots in the names of their sole owners. The owners become liable to gift tax when their ownership ratios after the partition differ from those before the partition.
(c) Other data sheet — Data sheet pertaining to life insurance benefit, trust estate, and other items. Gift tax is imposed on the insurance benefit when premiums have been paid by a person other than the beneficiary.
The gathering and input of the data sheets mentioned above are processed simultaneously with the registration data sheet pertaining to capital gains as described in (1) “Selection of Data/Information and Cases Requiring Attention” under Chapter 3, Section 3, 4 “Administration of Capital Gains”. After input into the KSK system, the data sheets are automatically assigned the expected appraisal value.
(2) Selection of Cases Requiring Attention
Data sheets input into the KSK system have their data assembled and selected under same names and addresses automatically. Then, based on a set of criteria of taxable items and conditions, the KSK system selects cases requiring attention.
(3) Return Filing Counseling and Receipt of Tax Return
Tax return consultations, which are in principle held in groups, offer guidance and advice to encourage taxpayers to file and pay taxes appropriately. In this way, the NTA endeavors to firmly establish the practice in which taxpayers file tax returns voluntarily and appropriately.
(4) Review of Returns
As regards cases requiring attention, the return filed by each taxpayer is studied to ascertain the accuracy of the contents of the return. Based on the study results, the cases are classified into the following four
processing categories: Field Examination, Office Audit (Examination other than Field Examination), Office Audit (Administrative Guidance), Non-Taxation, and No examination.
(5) Procedures for Field Examination and Other Activities and Office Audit
Procedures of field examination, office audit, arrangements following the field examination or office audit, follow those described in items (3) “Field Examination Procedures and Office Audit” through (4) “Treatment Following Field Examination or Office Audit” under 1 “Administrative Procedures for Inheritance Tax”.
3 Property Valuation Procedures
Property as the subject of valuation includes a wide variety of assets such as land, building, standing timber, savings and deposits, stock and bonds. Of these, this section focuses on residential site which predominates as the subject of property valuation and describes the procedures for the formulation of valuation standards for residential site.
(1) Valuation Methods, etc. for Residential Site
i Residential sites are valued in principle by either of the following two methods:
(a) Road Rating Method: Residential sites in urban areas where the circumstances for land values vary depending on each surrounding road are assessed by the “road rating method”. This method calculates assessed value based on the road rating of the road faced by the land under valuation, while applying necessary adjustment including price amendment according to the depth of the lots and addition of the effect in price of the road beside the lots, as appropriate.
(b) Multiplier Method: Residential sites located in areas other than those in (a) above are assessed by this method, which calculates the value of the subject site by applying the multiplier (valuation multiplier) which the Regional Commissioner determines for each area with similar land price circumstances, to the appraised value for fixed property tax set by the municipalities.
ii Each Regional Taxation Bureau has its “Property Valuation Standards” which shows road ratings and multipliers for the valuation of residential sites by these two methods within its jurisdiction. The road ratings are assessed based on actual sale prices, the published land values released by the Ministry of Land, Infrastructure and Transport, the standard land values based on the land value surveys by prefectural governments, prices by real estate appraisers and expert opinion values obtained from those well-versed in land price conditions within the Bureau’s jurisdiction.
Procedures for road rating assessment are as follows.
(2) Selection and Arrangement of Standard Residential Sites
i A residential site (standard residential site) is selected for each area exhibiting a similar land value profile as the base spot for the formulation of the valuation standards for residential sites. Standard residential sites are selected as follows:
First, (a) standard sites for published land values released by the Ministry of Land, Infrastructure and Transport and (b) standard sites of prefectures are selected; then (c) other sites are selected as necessary, taking into account road conditions, selection of standard sites in the assessment for fixed property tax and land value conditions.
Notes:
1 “Standard sites for published land values” are the places publicly announced as of January 1 each year by the Ministry of Land, Infrastructure and Transport under the Land Price Publication Act, numbering 26,000 across Japan in January 1, 2023. The announced values of these sites (“published land values”) are intended to contribute to the formation of fair land value. As such, they are referred to in land transactions generally and used in computing compensation (price) for land expropriated for public use.
2 “Standard sites of prefectures” are places whose values (standard values) are publicly announced as of July 1 each year under the National Land Utilization and Planning Act by prefectural governors. They are intended for purposes such as reference in land transactions generally and numbered 21,381 in July 1, 2023.
ii Among the above standard residential sites ((2) i (a),(b),(c)), in each municipality, a standard residential site rated at the highest trade value is selected as the highest valued standard residential site.
Note: “Trade value” assumes a market without any restrictions and means land price per square meter supposed to
be formed under normal circumstances in that market. It presupposes in theory no haste in selling or buying and is meant in practice to equate with published land value.
iii Through the above-mentioned procedures, for each standard site selected, various information (lot number, usage regulations, etc.) is input into the property valuation system, and its location is input on the electronic map.
(3) Collection and Arrangement of Appraised Value and Expert Opinion on Standard Residential Sites
i In order to assess the trade price of a standard residential site as of the base date (the time of assessment which is to fall on January 1 each year), appraisal values are sought from qualified real estate appraisers etc. for major standard residential sites. For other standard residential sites, experts on land value conditions (about three persons for each location) are asked to submit in data, etc., their views on the value and the land value change rate.
Notes:
- Until 1991, the base date fell on July 1 of the year preceding the year of valuation. To improve fairness and balance in land valuation, it was moved up to January 1 of the year of valuation, starting with the valuations for 1992.
- Experts are people well versed in land value conditions in the area selected from among qualified real estate appraisers, those engaged in real estate business at financial institutions and real estate agents.
ii Next, appraisal values and experts’ opinions on values, etc. submitted by qualified real estate appraisers etc. are input into the property valuation system. For expert’s opinions on values etc., the averages of land value change ratios and opinions on values are calculated automatically for each standard residential site.
(4) Collection and Arrangement of Actual Sale Transactions
As regards residential sites sold in the year preceding the year of base date, the times of sale and sale prices are checked based on the income tax returns filed for capital gains. The collected land sale cases are sorted in order of the lands’ lot numbers.
(5) On-Sight Survey
On-sight surveys are conducted to grasp actual conditions of the standard residential sites and their neighborhoods. Results of the surveys are recorded in on-sight survey reports, etc., and referred to at the time of road rating assessment.
(6) Preparation of Draft Property Valuation Standards
The draft property valuation standards are drawn up as follows:
i Assessment of trade prices for standard residential sites
First, trade price is assessed for the highest valued standard residential site, and then trade prices are assessed for other standard residential sites keeping a proper balance with the former in mind. At each stage of this process, results automatically assessed by the property valuation system are utilized in the assessment of trade prices.
(i) Trade price of highest valued standard residential site
Trade price of the highest valued standard residential site is assessed from a comprehensive viewpoint based on A. actual sales comparative values; B. expert opinion values; C. values adjusted on published land values, etc.; and D. appraisal values.
In this process, actual sales comparative values, expert opinion values, values adjusted on published land values, etc. and appraisal values are determined as follows:
A Actual sales comparative value
Actual sales comparative values are assessed based on the sale prices in actual land transactions in the vicinity of the highest valued standard residential site, with adjustments made such as (a) terms of sale adjustment, (b) standardization adjustment, (c) time adjustment and (d) locational adjustment.
(a) Terms of sale adjustment
Sale prices of actual land transactions are adjusted to those estimated to be formed in a free market under normal circumstances.
In a land deal with the buyer in a hurry, for example, the price becomes higher than those in normal transactions and thus is adjusted to the normal level by deducting the portion regarded as a premium.
In a land deal with the seller in a hurry, by contrast, the price becomes lower than those in normal transactions and thus is adjusted to the normal level by adding the portion regarded as a discount.
(b) Standardization adjustment
Sale prices of actual land transactions are adjusted to levels supposed to be formed if the subject land were standard sites.
In the case of a land facing two or more roads, sale price becomes higher than those facing only one road and thus is adjusted to the level supposed to be formed if the subject land faced only one road.
In the case of a land with a shape other than rectangle or square, sale price becomes lower than those of rectangular or square shape because of inferior utility value and thus is adjusted to the level supposed to be formed if the subject land were of rectangular or square configuration.
(c) Time adjustment
Sales prices of actual land transactions are adjusted with fluctuations in market prices between the time of deal and the base date for assessment of January 1.
(d) Locational adjustment
Actual traded lots and the highest valued standard residential site are normally located at different places. Therefore, when the price of the highest valued standard residential site is
sought based on the sale prices of actual land deals, the latter are adjusted to even out the disparity between those locations.
The value after adjustments (a) through (d) above is the actual sales comparative values.
B Expert opinion values
These values are set in principle as the average of opinion values submitted by experts (about three persons) well versed in the highest valued standard residential site.
C Values adjusted on published land values
Published values or standard lot values of representative lands for publication of land prices, etc. located in the vicinity of the highest valued standard residential site are adjusted in the same way as with the standardization adjustment and locational adjustment described in A. above. The value after this adjustment is the value adjusted on published land value. In the case of a standard lot value, time adjustment is made for the half-year period after July 1 of the preceding year when the standard lot value was assessed.
D Appraisal values
These are values assessed by qualified real estate appraisers, etc.
(ii) Trade prices of standard residential sites
Trade prices of standard residential sites are assessed in a way similar to the assessment of the trade price of the highest valued standard residential site and, at the same time, taking into account a proper balance with the trade prices of the highest valued standard residential site and those of other standard residential sites.
ii Assessment of standard residential sites’ values
After the assessment of trade prices of standard residential sites, the Tax Office assesses the values of those standard residential sites as follows by applying fixed rate to the trade value of each standard residential site.
Note: The “fixed rate” was about 70% of trade price up until the valuation for fiscal 1991. The rate was raised to about 80% from the valuation for fiscal 1992.
(i) Tax Offices should report the highest standard residential site value to Regional Taxation Bureau
In order to maintain a proper balance in the valuation of residential sites in its jurisdiction, the
Regional Taxation Bureau receives a report from each Tax Office on the draft value of a standard residential site deemed to have the highest appraised value among the standard residential sites in its jurisdiction (Tax Office’s highest valued standard residential site).
(ii) Report of highest standard residential site value in prefecture’s capital city from Regional Taxation Bureau to the NTA head office
Each Regional Taxation Bureau reports the draft value for the highest valued standard residential site in each prefecture’s capital city to the NTA head office.
(iii) Assessment of standard residential site values based on the value determined on highest valued standard residential site
Regarding the draft value of the highest valued standard residential site of each Tax Office under the jurisdiction of each Regional Taxation Bureau, each Regional Taxation Bureau determines the value in consultation with the Land Valuation Council.
Each Tax Office assesses the value of the highest valued standard residential site in each municipality, keeping a balance between it and the determined value of the highest valued standard residential site of the Tax Office, and then assesses the value of each standard residential site in each municipality, keeping a balance between it and the assessed value of the highest valued standard residential site in each municipality, while aiming to keep a balance between the values of adjacent municipalities.
In this process, conferences are held by neighboring Tax Offices to maintain a reasonable balance between land values in their jurisdictions.
Results of these deliberations are input into the property valuation system on each occasion, and referred to in the following deliberations.
iii Assessment of valuation standards
Upon having assessed the value of each standard residential site, the Tax Office assesses the road rating for each road or valuation multiplier for each area within its jurisdiction as follows based on the value of the standard residential site.
(i) Assessment of road rating
Draft road ratings can be output in map-form by inputting into the property valuation system the entire results of “ii Assessment of standard residential sites’ values” above, and interrelating each standard site and each road rating, then executing automatic calculation.
At that time, the road rating of the road faced by the standard residential site is the value of that standard residential site, while road ratings of the roads other than that faced by the standard residential site are calculated so as to achieve a reasonable balance with the road rating of the road faced by the standard residential site.
Based on the draft values so output, road ratings are assessed with a view to maintaining a proper balance in land values within the areas, municipalities and the Tax Office’s jurisdiction as a whole.
(ii) Assessment of valuation multiplier
In areas other than those with assessed road ratings, the area is first divided into sectors showing similar ratios of the standard residential site’s value to its appraised value for fixed property tax. Then, a valuation multiplier is assessed for each of those sectors. In this process, draft valuation multipliers for the appraised value for fixed property tax are obtained in table form by inputting into the property valuation system the entire results of “ii Assessment of standard residential sites’ values” above, and interrelating each standard site with each area, then executing automatic calculation.
Based on the output draft figures, valuation multipliers are assessed so as to achieve a reasonable balance between the areas.
(7) Preparation of Property Valuation Standards
When Road Ratings and valuation multipliers have been assessed under (6) iii above, the Tax Office produces (a) a Road Rating map showing road ratings and the scopes of their application and (b) a multiplier table showing valuation multipliers and the scopes of their application, each by the property valuation system, and submits them to the Regional Taxation Bureau.
The Regional Taxation Bureau examines the contents of the road rating map and the multiplier table and determines road ratings and valuation multipliers for the entire areas in its jurisdiction.
The road rating maps and multiplier tables showing road ratings and valuation multipliers so determined are compiled into the “Property Valuation Standards”.
Reference: Property Valuation Structure
According to the provision of the Inheritance Tax Law (Article 22), inheritance tax and gift tax are
assessed on the value of the property acquired through inheritance, devise or donation based on its market value at the time of acquisition. In theory, the market value here refers to the value considered, depending upon the current state of assets comprising the property, to be normally formed through unrestricted transactions among unspecified number of people at the time of taxation (or acquisition of the property). In practice, however, the taxable value is to be based on the amount determined according to the Directives on Property Valuation issued by the Commissioner of the NTA.
The rationale for the Directives on Property Valuation is explained as follows:
Allowing each taxpayer to evaluate the taxable assets’ market value on his own has the following disadvantages: (i) Different values are likely to emerge on one asset depending upon the method adopted and basic data chosen; and (ii) such case-by-case approach is liable to increase the tax authorities’ workload and thus inhibit speed in their administrative operations. For this reason, a uniform valuation method, if established on reasonable grounds, is considered to have more practical advantages from the viewpoint of ensuring impartiality among taxpayers, improving their convenience and holding down tax collection costs. In this sense, the Directives on Property Valuation aim to realize effective equality in the sharing of tax burden through routine application of uniform standards to all the taxpayers.
The Directives on Property Valuation spell out common basic principles and practical valuation methods applicable to every kind of asset. They thus serve as uniform standards for the operations of each field unit within the tax authorities. At the same time, through the directives being made public, they are regarded by taxpayers as a highly credible source of reference in filing returns for inheritance and other taxes.
Major valuation methods for property include the following.
(I) Residential Site
(1) City Area — Road rating method
(2) Other areas — Multiplier method
(II) Stock
(1) Listed stock
Assessed value is the lowest of those shown below.
- Closing price at the time of taxation
- Average of closing prices for trading days during the month in which the time of taxation falls
- Average of closing prices for trading days during the month preceding the month in which the time of taxation falls
- Average of closing prices for trading days during the month two months before that in which the time of taxation falls
(2) Stock without quotation
i) Large company Comparative value of similar company method (may select the net
worth method)
ii) Medium-sized company Combination of comparative value of similar company method
and net worth method (may select the net worth method only)
iii) Small company Net worth method (may elect the combination approach
mentioned above)
Notes:
1 Comparative value of similar company method
This method calculates the value of the stock of the company subject to valuation by multiplying the stock price average of companies, designated by the Commissioner of National Tax Agency, of an industry similar to that of the subject company, by the comparative ratios calculated through comparison of per-share dividends, earnings and net worth between the subject company and the sample companies (listed companies) and then multiplying the resulting amount by a certain ratio set depending upon the size of the subject company (70%, 60% or 50%).
2 Net worth method
This method calculates the per-share net worth of the company under valuation by deducting the total amount of liabilities at the time of taxation and the amount corresponding to corporation tax on the valuation of the estimate from the total amount of the assets held by the subject company at the time of taxation, which is calculated based on the valuation for inheritance tax, and then dividing the amount by the number of outstanding stocks at the time of taxation.
4 Administration of Capital Gains
Administration of capital gains is under the responsibility of the Property Taxation Groups. The outline of procedures for capital gains administration is as follows:
(1) Collection of Data/Information and Selection of Cases Requiring Attention
The “Data Sheet(s) Concerning the Registration of Transfer of Real Estate” with respect to dealings in real estate, provide the basic data for determining the accrual of capital gains on land or buildings, and are collected by the data/information officer.
After entering information on the data sheets collected into the KSK System, estimated transaction prices are automatically assigned and cases requiring attention are selected.
As for the transfer of shares etc., no selection of cases requiring attention takes place.
(2) Tax Return Consultation
Tax return consultations, which are in principle held in groups, offer guidance and advice to encourage taxpayers to file and pay taxes correctly, and efforts will be made for establishing voluntary and appropriate implementation of customary practices for self-assessment.
(3) Review of Tax Returns
Based on an analysis of the content of tax returns, cases which should be processed will be classified into the following categories: field examination, office audit (examination other than field examination), office audit (administrative guidance), and no examination. In addition, regarding the capital gains on the transfer of shares etc., the contents of the tax return and payment record are collated and examined. Then, based on the result, the above-mentioned categorization will be decided.
(4) Field Examination and Office Audit
Field examinations are carried out by visiting taxpayers, transferees, and financial institutions for cases where the content of the return is found to be dubious.
When the type of case requires it, field examinations are carried out effectively by cooperation between the Individual Taxation Groups and the Corporation Taxation Groups etc.
Office audits (examinations other than field examinations) are desk examinations of taxpayers conducted by examiners through letter or telephone inquiries, through interviews with the taxpayers at the Tax Office, etc., for example in cases with errors in the calculation of capital gains.
Regarding office audits (Administrative Guidance), a taxpayer is requested a spontaneous review, being pointed out simple errors in the calculation or in the application of directive of laws in the contents of a submitted tax return.
(5) Treatment after Field Examination and Office Audit
Upon completion of a field examination and office audit, the cases are classified into the following categories: correction required and no adjustment. Then the file is submitted for approval.
For the cases that are classified as correction required, the filing of an amended return or a return after due date is recommended, or the procedure for correction or determination of income is carried out.
5 Administration of Timber Income
Administration of timber income is under the responsibility of the Property Taxation Groups. The outline of procedures for timber income administration is as follows:
(1) Selection of Data/Information and Cases Requiring Attention
Regarding information on timber income, the data/information officer collects “data sheets concerning changes to standing trees” (to be input into the System). In addition, the Property Taxation Groups also collect information on timber income of data on forest surveys (need not be input into the System). Some of the cases included in such information are treated as requiring attention if the estimated prices of transactions are above a certain amount.
(2) Tax Return Consultation and other administrative tasks
Tax return consultation and other administrative tasks will be conducted in a manner similar to that described in “4 Administration of Capital Gains”, paragraphs (2) “Tax Return Consultation” through (5) “Treatment after Field Examination and Office Audit”.
Chapter 4 Corporation Tax Administration
Section 1 Outline
Corporation tax is a tax imposed on profits (income) generated by a corporation’s business activities. In a broad sense, it is a type of income tax. Tax imposed on an individual’s income is called income tax, while tax imposed on a corporation’s income is called corporation tax.
1 Introduction
Based on the Initial Budget (General Account) for FY2023, among the many types of taxes currently in force in Japan, corporation tax amounted to 14.60 trillion yen, or 21.0% of the total of 69.44 trillion yen in tax and stamp revenues. Corporation tax thus represents an extremely important part of tax revenues.
As of the end of June 2023, there were 3,341 thousand corporations that were liable for corporation tax, of which 36 thousand were large corporations (in principle, corporations with capital of 100 million yen or more), indicating that approximately 99% of all corporations in Japan were small and medium-sized enterprises (SMEs)..
2 Anchor of the Self-Assessment System
As is the case for many other taxes, corporation tax in Japan incorporates the so-called self-assessment system in which the taxpayer:
• Calculates his or her own tax base and tax amount in the correct way;
• Files a return in accordance with the provisions of the tax law; and
• Pays the tax amount stated in the return.
Naturally, if a taxpayer does not file a return or files an inaccurate return, the tax authorities have to make an official assessment, a correction, or a determination, by means of an examination. Primarily, however, this is a system whereby the tax amount is determined on the basis of a return filed by the taxpayer.
The tax authorities introduced this system in 1947 to replace the official assessment system that was being used at the time, but they faced considerable difficulties in getting taxpayers to accept the new system.
(Source) National Tax Agency Annual Statistics Report “4 Corporation Tax” (FY2022 edition).
To assure the effectiveness of the self-assessment system, taxpayers must systematically keep proper accounting books and records on their own initiative and calculate their own tax base on the basis of these books and records.
However, the new system was introduced in the context of the conditions noted below.
(a) Taxpayers were accustomed to the official assessment system, and to them, discharging a tax payment obligation was merely a matter of paying the tax amount levied by the tax authorities.
(b) Furthermore, in most instances, small and medium-sized enterprises (SMEs) had no practice of keeping accounting books and records, and considered it impractical to do so.
(c) People were also so exhausted due to the economic confusion arising out of Japan’s defeat in the war that their ability to bear the tax burden had declined markedly. The economy at the time was simply not able to accept the self-assessment system.
For these reasons, it was common practice not to file a return or to file an inaccurate return by grossly underreporting taxable income. The result was that:
• The tax authorities subjected many taxpayers to a correction or determination; and
• The tax amount thus additionally collected turned out to be greater than the tax amount originally reported in the tax return.
However, this situation gradually improved as income levels rose and society as a whole stabilized due to the recovery of the Japanese economy. The blue return system was introduced to encourage the practice of keeping accounting books. In the 2022 business year, the declared tax amount was 14.90 trillion yen, while additional tax revenue collected after examinations was 186.8 billion yen (including penalty tax of 31.1 billion yen).
3 Organization in Charge of Corporation Tax Administration
In Japan, as mentioned above, there were about 3.34 million corporations as of the end of June 2023, most of which were organized as companies, and particularly as stock companies.
The basic rule is that the Examination Group (Corporation) at each Tax Office is responsible for the administration of the corporation tax on these corporations, such as examinations and any subsequent procedures, while the NTA head office and the Regional Taxation Bureaus are in charge of direction and supervision. As an exception to this basic principle, the departments listed below are in charge of examinations of “large corporations” (defined as corporations with capital of 100 million yen or more)
and foreign corporations. As of the end of June 2023, there were about 36,000 large corporations and foreign corporations.
(a) The Large Enterprise Department of the Tokyo, Osaka, and Nagoya Regional Taxation Bureaus.
(b) The Large Enterprise and Criminal Investigation Department of Regional Taxation Bureaus other than the Tokyo, Osaka, and Nagoya Regional Taxation Bureaus.
(c) The Large Enterprise Division of the Okinawa Regional Taxation Office.
((a), (b), and (c) will simply be referred to as “Large Enterprise Departments of Regional Taxation Bureaus” hereinafter.)
There are twelve Regional Taxation Bureaus in Japan (including the Okinawa Regional Taxation Office).
This system is managed so as to ensure that the tax authorities carry out their respective and effective examinations of large corporations and related management operations in a focused manner.
Section 2 Management and Examination of Small and Medium-Sized Enterprises (SMEs)
(Tax Office Operations)
1 History and Organization
(1) Development of Organization for Corporate Taxation
The Tax Office Examination Group (Corporation) is, in principle, responsible for corporations capitalized at less than 100 million yen. However, there have been drastic changes in the business environment in both quantitative and qualitative terms. Of these changes, the former includes the growth in the number of corporations and the expansion in the scale of their business activities. The latter includes the sophistication, geographical expansion, and globalization of their operations in step with overall economic development; diversification of business categories reflecting economic growth driven by soft technology and the service sector; and rapid progress in information and communications technology (ICT). As these changes called for reviews of the administration of corporate taxation, on several occasions attempts have been made to pursue operation policy reform as well as rationalization and higher efficiency in administrative operations. At the same time, efforts have been directed toward managing the changes in operations and systems in ways that are properly responsive to socioeconomic evolution.
i Circumstances when the NTA started in 1949
In Japan’s tax administration, the self-assessment system replaced the official assessment system in 1947. However, the number of returns filed was dismal, and returns often contained errors or irregularities. This reflected the fact that the tax reform was carried out in the midst of the economic chaos shortly after World War II, and it was also difficult for taxpayers long accustomed to the official assessment system, which had been in effect since the Meiji period (1868–1912), to fully understand the new system.
This was the context in which the blue return system, based on the recommendations of the Shoup Mission, was introduced in 1950. The goal was to encourage proper bookkeeping and establish the self-assessment system on a solid base by offering tax incentives to corporations that kept their books as prescribed by law.
However, the reaction by taxpayers was still low-key. It was clear that the reform programs were inadequate in educating taxpayers on the purpose and merits of the self-assessment and blue return systems. This recognition led to publicity campaigns through newspapers and on the radio, and these were combined with individual guidance sessions and group presentation meetings. In addition, handling directives issued from time to time after the implementation of the Corporation Tax Law of 1940 as legislation independent of the Income Tax Law were refined and integrated into a single overall directive and published for easy reference by taxpayers. These efforts resulted in a great increase in the number of returns filed and the number of corporations using blue returns.
ii Annual examinations of actual amounts for all corporations (1947–1953)
When the National Tax Agency was inaugurated, cases with unfinished post-examination processes (“unsettled cases”) were increasing at an explosive rate, and taxpayer performance in filing returns remained discouraging. Faced with such an inauspicious situation, a policy was established to eliminate unsettled cases as soon as possible, in order to achieve fair tax burden sharing. At the same time, efforts were made to determine the exact number of corporations with thorough checks on corporate registers and through field examinations. In those days, however, tax examinations were conducted in a cursory and standardized manner, and were generally based on comparisons with other corporations. Such an approach more often allowed corporations engaged in large-scale tax evasion to escape without full exposure of their incomes.
Therefore, in 1950, a new policy was adopted to explore each corporation’s actual conditions with emphasis on the examination of actual amounts.
iii Cyclical examinations (1954–1970)
Due to an enormous increase in the number of corporations in the process of Japan’s economic recovery, the number of corporations assigned to each tax official also increased, and their operations expanded considerably. This put pressure on the number of days available for each examination and made it difficult to conduct examinations of all corporations as had been done the past. However, it was thought that skipping examinations over a long period of time would reduce taxpayers’ motivation to file proper returns. With these points in mind, the cyclical examination system was adopted in 1954 and mandated tax examinations at least once every three years.
Subsequently, as Japan’s economy graduated from the reconstruction phase into the high-growth-rate period, the resulting increase in the number of corporations, expansion of their operations, and growing complexity in their accounting procedures made for difficulty in the maintenance of the three-year cyclical examination system. Nonetheless, the system was kept in place for some time, blended with an on-site guidance program conducted for small and medium-sized enterprises (SMEs) before the due date for filing returns.
iv Quality-based management of corporations (1971–1999)
As the number of corporations continued to greatly increase through the period of high economic growth rates, business transactions became ever larger and more complex. Their taxation became more difficult in quantitative as well as qualitative terms, as the limited administrative resources of the tax authority made it extremely difficult to contact all corporations.
This led to the belief that the traditional method of taxpayer management needed a drastic overhaul. The idea emerged that the past formula of across-the-board management through cyclical contacts should be replaced by a new quality-based approach. This approach first divided corporations into groups according to management purposes based on data accumulated through field examinations, and then pursued forms of contact best suited to each group.
Accordingly, from 1971, effective management of corporations and efficient administrative operations were sought through examinations and guidance based on each corporation’s tax compliance performance, as evaluated from its return filing and examination records.
Furthermore, in 1974, a sharper focus on the examination of large-amount cases was introduced (aggressive pursuit of large, malicious irregularities and allocation of a reasonable number of days for examinations). This was intended to achieve effective management of corporations in a manner that matched their conditions, with quality-based management as the primary objective, but blended with approaches devised for the sales bracket and industry to which corporations belong.
In the organizational reform of 1991, a simultaneous examination system for corporation tax, withholding income tax, and consumption tax as well as an integrated administrative processing system were established for the balanced enforcement of overall corporate taxation.
v Need-based management and examinations (since 2000)
Quality-based management classifies corporations according to various data obtained through field examinations, etc. and pursues management and forms of contact best suited to each category. However, the declining field examination ratio had made it difficult to fully understand all corporations’ actual conditions, so the five grades in the traditional classification were reduced to three grades, and the name itself was changed to “risk category.”
At this stage, from among corporations considered to present a higher necessity for examinations, those suspected of large and malicious false calculations and those considered to require close attention to their business activities to ensure precise examinations responsive to changes in the socioeconomic environment have been consolidated into “Group 3.” This was done to enhance the function of preliminary selection for examination based on the need for examination determined in the management classification.
In today’s management of taxpayers, the focus should be on achieving proper and fair taxation and efficient administrative operations. For this purpose, corporations are, in principle, first divided into groups by total sales, business category, situation factors, and other information obtained from their returns and examinations, and then managed according to a method devised by combining these factors. Field examinations, etc. are conducted in proportion to the need exhibited by each corporation, the quality of its returns, and other data and information, and they are based on proper and focused contacts and surveys made in the process.
(2) Organization of the Tax Office Examination Group (Corporation) i Current organization
Tax Offices are the frontline units charged with the assessment and collection of national taxes under the guidance and supervision of the NTA head office and the Regional Taxation Bureaus. At Tax Offices, the Examination Group (Corporation) is responsible for return counseling, examination and review of tax bases, information gathering, and the handling of requests for re-examination for corporation tax, withholding income tax and consumption tax regarding corporations.
The Examination Group (Corporation) is led by the Chief Examiner, who controls and supervises the
operations of the entire Group. It consists of the Chief Examiner, Senior Examiner, Examiners, and other officers.
The number of Examination Groups ranges from one to 20, depending on the scale of the Tax Office. In a typical case, the Tax Office Examination Group is responsible for operations allocated as shown in Figure 1-4-1.
The post of Special Examiner was created in 1974. The Special Examiner is regarded as a specialist with long experience and deep professional knowledge, and, as such, is responsible for examinations of relatively large corporations in the jurisdiction of the Tax Office.
Figure 1-4-1 Group Functions at Standard Tax Offices
Chapter 4
ii History of organization
(i) Introduction of Chief Examiner
The organization of Tax Offices initially consisted of divisions and sections.
This was replaced in 1971 with a new organization structured around the Co-ordination Division and the Chief Examiner with the latter controlling both tax experts and general administrative officers. This drastic change aimed at: (1) introducing quantitative criteria for the allocation of divisional functions, replacing the traditional qualitative approach based on tax items and contents of work, so as to better cope with the enormous growth in workload; (2) enhancing tax experts’ initiative and
knowledge as professionals with unique know-how and experience; (3) tightening the relationship between the managers and the managed to facilitate mutual communications and understanding; and
(4) addressing the imbalance in the management structure of tax administration as a whole to improve its efficiency and productivity in operations.
(ii) Shift from a tax item-based to a taxpayer-based system (creation of the Examination Group (Corporation))
Faced with socioeconomic changes in recent years and responding to the tax reform of 1989 led by the introduction of consumption tax, a structural reform was effected in the NTA in July 1991 with a focus on functional reorganization from the grouping based on tax items (direct taxes and indirect taxes) to a system based on taxpayer categories (individual and corporation). This grouping is still in place at present. (See Chapter 5 of Section 2 for details on consumption tax operations, and Section 1 of that chapter for measures taken to introduce the consumption tax.)
Underlying this structural overhaul is the recognition that: (1) consumption tax is levied based on taxpayers’ sales and purchases, which are closely connected with the income computation for income tax and corporation tax, and thus its administration is intimately linked with that of those other taxes; and, therefore, (2) it is more beneficial from the viewpoint of taxpayer convenience and administrative efficiency if these tax items are grouped together and handled jointly for each individual or corporate taxpayer.
2 Outline of Operations of Corporation Tax
(1) Basic Concepts for Administrative Operations
Operations of the Examination Group (Corporation) should aim to encourage corporations to fulfill their tax payment obligations voluntarily by promoting fair self-assessment, ensuring operation of the withholding tax system, building a tax payment environment responsive to socioeconomic changes, and promoting fair and proper tax administration. With this in mind, operations are being conducted according to the basic concepts described below.
i Reasonable conduct of examinations and guidance
In order to help all corporations properly file their tax returns tax and discharge their payment and withholding obligations, examinations and guidance need to be conducted in such a way as to be mutually complementary and truly productive. With this need in mind, in contacting corporations: (1) efforts must always be made to familiarize them with tax laws in a sensible manner from their
perspective; (2) examinations and guidance should be conducted in ways that are creatively devised to match the subject corporations’ actual situations; and (3) these efforts are to be organically linked so as to improve taxpayer compliance in filing returns and enhance their awareness of tax obligations.
ii Improvement of operational efficiency
To achieve the greatest results possible with a limited work input, effectiveness and efficiency must be sought by making administrative operations as simple and productive as possible while allocating work input in order of importance. For this purpose, constant review of ongoing administrative procedures must be carried out in step with the pursuit of high-level application of ICT such as the KSK system and e-Tax.
iii Responses to changes in socioeconomic conditions
Achieving fair and proper taxation requires flexible responses to the changes in socioeconomic conditions that constitute the environment for carrying out tax administration. From this viewpoint, attention must be paid to socioeconomic evolution so that emerging issues can be addressed proactively. At the same time, the current state of various operations must be reviewed as a matter of course, which will enable flexible and prompt responses to changes in the taxation environment.
(2) Administration Business Year (Fiscal Year)
In order to smoothly carry out the administration of corporation tax throughout the year, the NTA has designated the period from July 1 through June 30 of the following year as its business year (fiscal year) for administrative purposes. During each business year, the NTA makes dispositions regarding corporations (no examination, correction, determination, etc.) whose business year ends between February 1 and January 31 of the following year.
(3) Administrative Schedule
At the beginning of each business year, each Group draws up an administrative schedule for the year. On the basis of this schedule, tax authorities formulate a monthly administrative schedule in order to smoothly carry out tax administration throughout the year.
1 The administrative schedule is drawn up so as to effectively allocate the total workload throughout the business year, and it forms the basis for managing administrative work.
2 When a Group draws up an administrative schedule, it should build a target for the business year with initiatives in response to the actual conditions faced by the Group. This shall be done upon examining and analyzing actual records of administrative work during prior years, the actual situation of corporations for which the Group is responsible, the composition of personnel, and the issues the
Group needs to pay attention to.
3 After the Group has drawn up an administrative schedule, it checks the schedule against actual activities to carry out administration accurately. The Group has the flexibility to amend the schedule in response to changes in circumstances.
Table 1-4-2 Composition of Number of Corporations

Note: Figures exclude liquidation corporations.
Table 1-4-3 Final Returns Filed by Corporations

Table 1-4-4 Field Examinations of Corporations
Table 1-4-5 The 10 Lines of Business in Which Fraud Cases Were Discovered Most Frequently
Table 1-4-6 The 10 Lines of Business in Which Fraud Income Amount Per Examined Corporation Was Largest (Corporation Tax)

(4) Taxpayer Management
i Identification of new corporations
(i) Identification by the notification to the Tax Office
Under the Corporation Tax Act of Japan, a newly incorporated ordinary corporation that is a domestic corporation is required to file a written notification with the Director of the Tax Office in the place for tax payment within two months of the date of its establishment (Article 148 of Corporation Tax Act). Documents such as the articles of incorporation and the registration certificate are to be attached to the written notification. Newly incorporated corporations are usually identified by this notification.
(ii) Identification by the corporation registration at the Legal Affairs Bureau
If a corporation does not submit a notification to a Tax Office, it is possible to identify the new corporation by the corporate registration data provided from the Ministry of Justice. The NTA obtains data that is made from registrations such as the establishment of a corporation from the registration information center of the Ministry of Justice. After the data is input to the KSK system, a corporation registration examination sheet can be downloaded and used for an examination at the Tax Office to identify its business activities.
ii Basic management system
In order to achieve proper and fair taxation and efficient administrative operations, taxpayers are, in principle, divided into groups based on risk category, sales ranking, industry category, and type of business, and taxpayer management is basically conducted with reference to these factors in combination.
The risk category should be determined accurately based on the taxpayer’s return filing as well as from examination records in contacting and reviewing them, and changes in the category are made whenever necessary.
(i) Sales ranking
The sales ranking divides corporations’ sales into groups according to the Sales Ranking Table. This grouping is used as the framework in determining the number of corporations by size, totaling and analyzing their return filing and examination records, and comparing levels of taxation. The Sales Ranking Table divides all corporations into 12 groups in such a way that corporations belonging to the same group have the same level of gross profit on sales without regard to differences in industry category. Corporations are broadly classified into Groups 1 and 2 together as the low sales class, Groups 3 and 4 as the medium sales class, and Groups 5 and upward as the high sales class. The sales amount of each corporation is ranked automatically based on the sales figures on its returns and those
determined after their processing.
(ii) Industry category, etc.
The industry category groups corporations based on the Industry Category Numbers Table. This grouping is used as the framework in determining the number of corporations by industry, totaling and analyzing the corporations’ return filing and examination records, and comparing taxation levels. In principle, the Industry Category Numbers Table is produced according to the Japan Standard Industry Classification. However, when an industry includes a great or a small number of corporations, they are subdivided or integrated into a major division, medium division, minor division, and fine division with an industry category number allocated to each. Within this framework, each corporation is included in one of the minor (or fine) divisions and given a number attached to the industry category number allocated to that division.
(iii) Risk category
In order to achieve accurate and efficient understanding, analysis, and review of business conditions and to conduct effective guidance and examinations for each corporation, all corporations are divided into the three groups noted below. In principle, this division is based on their return filing and examination records and other relevant data and information, and management of these corporations is conducted on that basis.
Group 1: Corporations that have continued to file generally correct returns. Group 2: Corporations that are not in Group 1 or Group 3.
Group 3: Corporations that are likely to make false calculations and thus require close monitoring for precise and focused examinations responsive to changes in socioeconomic conditions or to achieve proper taxation and maintain an orderly tax payment environment.
iii Management of family corporation groups
Family corporation groups are prone to practicing arbitrary accounting through intra-group transactions. Therefore, efforts are made to ascertain the actual state of such groups and manage their member corporations in an integrated manner by effectively gathering and sharing information acquired through field examinations, etc., among the relevant Tax Offices. In the case of a large family corporation group, key information is gathered at the Tax Office with jurisdiction over the group’s core corporation, and managed together with information concerning the representative of the group (including those effectively in a position of control).
iv Industry/district-based management
There are industries or business categories, localities, and shopping/amusement districts that show generally low compliance levels in filing returns. Efforts are made to precisely identify targets in these industries and districts and ascertain the problems common to the corporations that belong to them, to accumulate useful relevant information, and to actively conduct guidance and examinations aiming for ripple effects. In these processes, attention is paid to the characteristics of the industries and districts, so that the most effective guidance can be provided with the relevant industry organizations or community organizations.
In this connection, each Regional Taxation Bureau and Tax Office designates, as necessary, certain industries, business categories, or districts in its jurisdiction as key industries, etc. for focused management and examinations.
(5) Recognition for Corporations with Excellent Return Filing Records
To encourage corporations to voluntarily fulfil their tax obligations in a proper and efficient manner, based on return filing and examination records, etc., the recognition program honors corporations that have consistently filed correct returns and paid proper taxes, and thus recognizes them as being exemplary for other taxpayers. Letters of recognition are presented to these corporations to show respect for their outstanding performance, with the expectation that correct return filings and tax payments will continue in the years ahead.
(6) Guidance
Under the self-assessment system, it is imperative for taxpayers to correctly calculate their tax bases and tax amounts for themselves based on relevant laws and take the proper steps for return filing and tax payment. This requires tax authorities to build and maintain an environment in which these steps can proceed smoothly. For this purpose, broad-based campaigns to familiarize taxpayers with return filing, tax payment procedures, and tax reforms are staged through presentation meetings and group guidance sessions. At the same time, individual guidance sessions are held for corporations with the timing and format of the sessions optimized for the subject corporations.
When taxpayers make specific or individual inquiries, these inquiries are taken as opportunities to deepen their understanding of tax and stimulate their initiative for filing returns and paying taxes. As such, inquiries are responded to with kindness and thorough attention in order to help the taxpayers gain a comprehensive understanding of the points involved.
Together with examinations, guidance sessions are very important for maintaining taxpayer compliance. These are divided into group guidance and other types of guidance depending on the guidance method.
i Group guidance
(i) Presentation seminars
The NTA provides presentation seminars for corporations that have same accounting year. Also, presentation seminars are held when tax laws and/or directives on their interpretation are amended, and for newly-established corporations and newly-registered enterprises subject to consumption tax, in order to familiarize taxpayers with the issues involved. These seminars are held with the cooperation of industry organizations and relevant private organizations (typically the associations of corporations, which are made up of corporations and active nationwide, and their umbrella organization, the National General Federation of Associations of Corporations). The role of these presentation seminars is to spread knowledge of laws and/or directives and provide guidance that leads to filing proper tax returns within the due date.
(ii) Industry/district-based guidance
The NTA conducts presentation seminars and training seminars for corporations that belong to certain industry/district-based groups and provides information regarding common themes specific to the industry as well as misleading cases.
(iii) Group guidance sessions for taxable corporations with regard to consumption tax Group guidance sessions for taxable corporations with regard to consumption tax are often held together with the presentation seminar for corporations that have same accounting period. In these sessions, tax officials explain the structure of consumption tax, filing returns and payment procedures, the influence of the accounting process made for corporation tax purposes, the method for making final returns, and typical errors (i.e., certain determination on whether to tax or exempt particular items).
ii Other types of guidance
(i) Guidance through corporations associations, etc.
(ii) Guidance through Certified Public Tax Accountants or the Japan Federation of CPTAs’ Associations.
3 Examinations
(1) Field Examinations
An examination is a set of procedures conducted to ascertain the actual state of a corporation having issues in the contents of its tax returns and to achieve fairness in taxation by correcting those issues. Under the
self-assessment system, tax examinations play a key role in ensuring that all taxpayers file correct returns and pay taxes of their own accord. As such, tax examinations, along with guidance procedures, constitute a main pillar in the structure of tax administration. With this role in mind, examinations are conducted with a focus on corporations that require close monitoring, such as those suspected of practicing large, malicious false calculations. At the same time, precise examinations are conducted on corporations that require examinations from the viewpoint of consumption tax, withholding income tax, and indirect taxes such as stamp tax.
From the viewpoint of improving the transparency of the procedures and predictability for taxpayers, the Act on General Rules for National Taxes was revised through the tax reform in 2011 and conventional operational treatment concerning examination procedures was clearly defined under the law.
For further information, refer to Chapter 9 “Examination Procedures.”
i Selection of Target Corporations
In selecting corporations as examination targets, the Chief Examiner first determines the degree of necessity for an examination based on various data and information. These data and information include: economic conditions respectively estimated for the industry, business category, and locality; analytical data obtained from past examinations and guidance, contents of returns filed, and the KSK system; search data such as transaction records, etc.; rumors and mass media articles; and information about the life and composition of the family of the corporation’s representative. Based upon an assessment of these circumstances, selections are made with priority given to corporations with high degrees of necessity on account of suspicions of false calculations, etc.
ii Preparatory Examination
The assigned examination officer first assesses the reasons, etc. for which a corporation has been selected for examination, and then performs a close analytical study of returns and their attached documents, the Corporation Tax Folder, past returns and examination records kept in the Corporate Taxation File, and various other materials for a number of taxation periods. Also, it is necessary to judge whether the case falls under the category of a re-examination prescribed in the Act on General Rules for National Taxes. These are supplemented as necessary with exterior and interior surveys of the office/store of the corporation and/or the residence of its representative. The results of these studies and surveys are reported back to the Chief Examiner. Based on this report, the Chief Examiner determines priorities for examinations and the degrees of importance of the issues at hand, and gives specific instructions to the Examiner regarding the issues, methods, and processes of the examination.
Specific processes of a preparatory examination can be outlined as described below.
(i) Judgment on the appropriateness of a re-examination
A check is performed based on the past record of examinations and guidance as well as through the KSK system to determine whether any examinations that fall under the category of previous examinations as prescribed in the Act on General Rules for National Taxes have been conducted during the relevant examination period.
(ii) Ascertaining general conditions
The scale, category, and current conditions of the corporation targeted for a preparatory examination and the tendencies of its management are ascertained through the returns, the Corporation Tax Folder and the Summary of Business Operations, and the analytical sheet of past returns, etc., of the corporation.
(iii) Review of return contents by financial analysis, etc.
Return contents are reviewed by checking the year-on-year trends in the corporation’s financial conditions, which can be obtained by examining the accounts of its settlement sheet from the analytical sheet of past returns and by comparing the itemized statement of accounts with those for the previous year, and taking into account the check points indicated on the analytical sheet of past returns.
(iv) Review of examination records, etc.
Contents of past returns and those of past examinations and guidance, etc. are reviewed using the Corporation Taxation File, etc.
(v) Use of common information
Common information is fully utilized in the course of the preparatory examination so that the field examination can be conducted in a manner suited to the industry and business category to which the subject corporation belongs.
(vi) Review concerning withholding income tax and consumption tax
(vii) Review of examination method
iii Field Examination
(i) Advance notice
The Act on General Rules for National Taxes provides that a notice (an advance notice) should be given to a taxpayer (including a tax proxy) by phone or other means when an examination is conducted. The purpose of the notice is to inform the taxpayer of the implementation of a field examination, the
date and place of commencing the examination, and its objective, as well as the targeted tax items, taxation period, and articles, etc. However, in the cases noted below, as prescribed in the Act on General Rules for National Taxes, an advance notice will not be necessary.
a In a case in which an advance notice is deemed likely to facilitate an illegal or unjust act or make it difficult to accurately ascertain tax bases or tax amounts, etc.
b In a case in which an advance notice is deemed likely to otherwise hinder the proper implementation of national tax examinations.
(ii) Examination processes
In many cases, field examinations are conducted by a single examiner. However, if the subject case involves complicated matters or a suspicion of large amounts of false calculations, two or more examiners are assigned to the examination.
A field examination generally proceeds as outlined below.
a Questioning of the representative, accounting staff, and other employees (examination by inquiry).
b Examination of accounting books, records of transactions with financial institutions such as passbooks and current account checklists, and other documents and vouchers such as delivery notes, invoices, receipts, contracts and evidential documents (examination of books and documents).
c Examination of inventory assets, machinery, and equipment at the sales site and/or factory (on-site examination).
d Confirmation of sales and cash management at the site itself, checking the locations for the custody of important documents (such as safes as well as desks, lockers, and racks at the workplace), and identification and analysis of original records and evidential documents (on-site physical examination).
e Examination of associated businesses such as suppliers and clients as well as financial institutions (counterpart and bank examination).
The above tax examinations are to be conducted with the consent of the representative or another responsible person representing the business counterparts.
(iii) Main considerations in conducting examinations
a Subjects of examinations
Field examinations are conducted according to policies matching the scale, industry, and business category of the target corporations with a main focus on the issues requiring examination selected in
the preparatory examination.
b On-site physical examination (current state examination)
In taxation cases which require an understanding of the actual state of the taxpayer’s business, on-site physical examinations are conducted as necessary. This type of examination involves collating information so as to check the veracity or reliability of the corporation’s books and documents and the contents of its returns.
c Presumptive taxation
There are instances in which a flawed or inaccurate system of books and documents makes it impossible to arrive at a proper amount of taxable income by examining the books and documents. In such cases, the Tax Office carries out presumptive taxation based upon reasonable calculations after firmly ascertaining that facts and, in the case of a corporation filing blue returns, after revoking the approval for filing blue returns according to the legal provisions.
(iv) Use and gathering of data
In the course of field examinations, the effective use of data from several sources is crucial in evaluating the credibility of a corporation’s books and documents and thus uncovering false calculations so as to efficiently arrive at its correct tax base. Such data are used for various purposes such as searching for possible connections with other dishonest transactions.
Field examinations are also utilized as opportunities for gathering information that is available only in the course of a field examination and which would be valuable for other examinations. This includes information concerning significant events such as (1) backdoor trade, (2) disguised transactions, (3) shifting of investments, and (4) other data concerning transactions regarded by the Examiner in charge as having potential linkages with the discovery of irregularities.
(v) Supplementary examination
This is the generic term for counterpart examinations, examinations of savings and deposit accounts held at financial institutions, branch income examinations, and examinations of income of the corporation’s representative, etc. They are personally conducted by the Examiner, or a request is made to other Tax Offices and the examination terminates when those Tax Offices report back.
a Counterpart examination and examination of savings and deposit accounts
The Chief Examiner considers the Examiner’s report on the assigned mission or opinion that a pending examination requires counterpart examinations, and instructs the Examiner to conduct counterpart
examinations when it is considered to be impossible to ascertain the correct tax base for the target corporation without conducting counterpart examinations on its customers, etc.
b Branch examination
The Chief Examiner considers the corporation’s examination records, and the contents of the preparatory examination or the Examiner’s report on the assigned mission, and then instructs the Examiner to conduct a branch examination when: (1) the main business operations are being carried out in the branch or other business establishment of the target corporation; (2) suspicious points are found in the transactions and bookkeeping at the branch or other business establishment; or (3) in view of the corporation’s business category, it is considered to be difficult to ascertain its actual conditions without examination of its branches, etc.
(vi) Guidance given in the course of examinations
In conducting examinations, it is important not to limit the scope of the exercise to correcting the tax base shown in the return or the amount of voluntarily paid withholding tax, but also to use it as an opportunity to give guidance to corporations so that they will not repeat the same errors or irregularities and to encourage them to file correct returns and pay proper tax amounts in the future. With this in mind, the Examiner provides guidance to taxpayers during examinations as outlined below.
a Errors or irregularities caused by defective accounting systems, etc.
If errors or irregularities discovered by an examination reflect defects in the accounting system or a lack of knowledge about directives on the laws, guidance is given in explaining the result of the examination so that the taxpayer will not repeat the same errors, etc. in the future. At the same time, the certified public tax accountant involved in the filing of the returns is briefed on the contents of the guidance and asked to join in the efforts to improve the situation.
b Responses to disputes over the handling of taxation
If a difference of opinion arises between the authorities and the taxpayer about the tax treatment of a certain issue, explanations are given to fully convince the taxpayer of the grounds or reasons for the official handling of the matter in question after carefully listening to the taxpayer’s views.
c Guidance to corporations that have committed malicious false calculations
If a corporation is found guilty of especially malicious false calculations, the Chief Examiner (or the District Director, or a deputy, as necessary) visits the corporation to explain the result of the examination or has its representative visit the Tax Office. Representatives are persuaded to reflect on their past conduct and are given guidance for filing proper returns in the years ahead.
(vii) Procedures when closing an examination
Examiners compile the details of the information obtained through an examination that show the need for correction or determination, and prepare a written explanation of the examination results. In principle, after receiving the approval of the District Director of the Tax Office, etc., they explain the details of the illegality and the amounts, etc. so as to obtain the full understanding of the relevant taxpayers, etc. and encourage them to file an amended return or a return after the due date.
If the relevant taxpayer, etc. does not file an amended return or a return after the due date in response, a disposition such as correction or determination is made, depending on the details of the examination results that were explained.
When an amended return or correction or determination leads to an increase in the payable amount of tax, an understatement penalty, failure-to-file penalty, or fraud penalty is imposed on the tax increment depending on the manner of the failure to file a proper return.
(2) Main Initiatives
The NTA makes continuous efforts to conduct examinations that have ripple effects based on changes in economic and social circumstances, and prioritizes corporations that file consumption tax returns for refunds, corporations that conduct business activities without filing corporation tax returns, and corporations that have international transactions.
For instance, taking no measures for corporations that conduct business activities without filing corporation tax returns would significantly damage taxpayers’ sense of fairness. Therefore, the NTA prioritizes examinations for active corporations that fail to file returns.
(3) Examinations other than Field Examinations i Office examinations
An office examination is a national tax examination for correction or determination, etc. that is conducted at a Tax Office by asking the relevant taxpayer, etc. to come to the office, instead of visiting their place of business. Inquiries and inspections are carried out with regard to corporations that are likely to have made legal errors or whose returns contain dubious points, etc.
ii In-house examinations
An in-house examination is a national tax examination during which inquiries and inspections with corporations are not required. For example, a correction made as requested by a taxpayer in a request
for correction only through in-house procedures is categorized as this kind of examination.
iii Other examinations
National tax examinations that are not for correction or determination, etc. are categorized as other examinations, including those for making a decision on a request for reconsideration or for making a disposition for an application, etc. under tax-related laws.
(4) Administrative Guidance
Administrative guidance is guidance that aims at proper tax payment but that does not lead to any act intended to determine tax bases or tax amounts of a specific corporation. This guidance is provided not as the exercise of the authority of inquiry and inspection, but for the purpose of requesting the voluntary provision of information or a spontaneous review.
In principle, if an amended return is filed as a result of administrative guidance, penalty taxes are not imposed.
(5) Administration such as No Examination
With regard to corporations that have not been selected for examinations, their returns are reviewed to determine whether they contain any errors. Examinations are omitted for cases excluded from examination targets as a result of this review. In such cases, various points such as possible errors in the calculation or in the application of directives of laws are thoroughly checked for each table attached to the corporation’s tax return.
Section 3 Management and Examination of Large Corporations (Operations at Regional Taxation Bureaus)
1 Administrative Organization
(1) Examination Division Responsibilities and Organization Outline i Responsibilities
The Large Enterprise Division (generic term for the Large Enterprise Division in the Large Enterprise and Criminal Investigation Department of the National Tax Agency head office, and for the Large Enterprise Departments of the three Regional Taxation Bureaus in Tokyo, Osaka, and Nagoya as well
as the Large Enterprise Division in the Large Enterprise and Criminal Investigation Departments of other Regional Taxation Bureaus, which equally applies hereinafter in this Section) is responsible for examinations concerning corporation tax and consumption tax on domestic corporations with capital amounting to 100 million yen or more as well as all foreign corporations, and consumption tax concerning special accounts of the national and prefectural governments and other public corporations.
The corporations under the jurisdiction of the Large Enterprise Division play a leading role in the Japanese economy, and thus their activities have a major impact on the nation’s economy and society as a whole. In terms of tax revenue, these corporations (of which there were approximately 30,000 in business year 2021, accounting for about 1% of all corporations) declared income that accounted for about two-thirds of total taxable income in that tax category.
ii Outline of current organization
The Large Enterprise Divisions within the Regional Taxation Bureaus (hereinafter referred to as the Large Enterprise Departments of the Regional Taxation Bureaus), under the Assistant Regional Commissioner (Large Enterprise) or (Large Enterprise and Criminal Investigation), basically consist of a Management Division (Large Enterprise), Special Examiner, and Chief Examiner. In addition, the Tokyo, Osaka, Nagoya, and Kanto-Shinetsu Regional Taxation Bureaus each have a Review Division (Large Enterprise) charged with review operations and an International Examination of Large Enterprise Division in charge of cross-border transactions. The Tokyo, Osaka, and Nagoya Regional Taxation Bureaus have established the Co-ordinated Examination and Information Management Division, which is in charge of liaison and coordination related to consolidated group examinations and material information processing, the International Management Division, which is in charge of international tax risk management and information collection for the entire Large Enterprise Department, and the Information Technology Division, which is in charge of ICT investigations and consumption tax matters. In addition, the Tokyo Regional Taxation Bureau and the Osaka Regional Taxation Bureau have established the Special Officer (Information Management and Analysis) in charge of collecting, organizing, and analyzing materials and information, and the Advance Pricing Arrangement Division in charge of the Advance Confirmation Application related to transfer prices. As of March 2023, the Large Enterprise Departments of all Regional Taxation Bureaus had 2,286 staff members, of which more than 50% were assigned to the Tokyo Regional Taxation Bureau. This reflects the concentration of many large corporations in the megalopolises: staff members of the Regional Taxation Bureaus in Tokyo, Osaka, and Nagoya accounted for about 80% of the national total.
(2) Developments in Large Enterprise Division Administrative Organization i The Beginnings of the Large Enterprise Division
When the NTA was inaugurated in 1949, a Large Enterprise Division was established in the Large Enterprise and Criminal Investigation Department at each Regional Taxation Bureau. At the same time, the examiner system was introduced at the Regional Taxation Bureaus for the purposes of achieving fair taxation of high-income individuals and large corporations, establishing effective examination programs, familiarizing taxpayers with relevant laws, and giving guidance on bookkeeping, etc.
At the time: (1) the self-assessment system was in its infancy; (2) the public was impoverished amid the economic confusion after Japan’s defeat in World War II; (3) the people’s tax-bearing capacity was severely damaged by rampant inflation; and (4) most people had little confidence in the tax authorities and filed faulty or false returns. Before the creation of the Examiner system, the taxation method of income tax largely centered around standard rates, which made taxpayers less willing to file returns and hindered the sound development of such an inclination, such as by causing many requests for reconsideration as an expression of their discontent with uniform taxation. In this context, the Examiner system introduced an individual examination method having an individual, rational, and verified basis, in favor of taxpayers. In trying to nurture mutual confidence between taxpayers and tax authorities, and thus embody in the tax administration the ideal that the examiner system would become the foundation for the development of the self-assessment system, this reform was revolutionary. Since it would have been virtually impossible to carry out such individual examinations across the board and to achieve ideal tax administration all at once, the Examiner system was initially created in the NTA and the Regional Taxation Bureaus, with the aim of properly determining the actual situation of high-income groups and large corporations, and using appropriate taxation to encourage all taxpayers to file their returns accurately.
ii Criteria for jurisdiction of the Large Enterprise Division
When it was established, the Large Enterprise Division was responsible for individuals with estimated income of 1 million yen or more, corporations having capital or contributions of 3 million yen or more, and corporations with estimated income amounting to 3 million yen or more. In step with the increase in the number of taxpayers, these criteria for jurisdiction were raised several times. Particularly in 1959, all individuals excepting foreigners and domestic corporations which had been under the jurisdiction of the Large Enterprise Division on the basis of income levels were transferred to Tax Offices. Moreover, in 1963, the criteria for jurisdiction on corporations were raised to 50 million yen in capital, thus making large corporations the primary responsibility of the Large Enterprise Division.
Nonetheless, continued growth in the number of corporations led to a decline in the ratio of field examinations conducted year after year, and this prompted the introduction in 1974 of a Special Examiner in charge of corporation tax at major Tax Offices. In a parallel move, regarding corporations located in areas under the jurisdiction of Tax Offices with the newly appointed Special Examiners and other Tax Offices with similar status, in July 1975, the base for jurisdiction of the Large Enterprise Division was raised to 100 million yen or more. A year later, in July 1976, the new criteria for jurisdiction were applied to all corporations other than those under the jurisdiction of the Okinawa Regional Taxation Office. In the course of this development, some 4,200 corporations were transferred to Tax Offices in July 1975, and about 6,800 more corporations were transferred to Tax Offices in July 1976.
Later, in 1991, in the structural reform of the national tax organization which took effect on July 10 of that year, domestic corporations capitalized at 100 million yen or more, all foreign corporations, and the national government, etc. liable only to consumption tax, which had been under the jurisdiction of the Indirect Tax Department of the Regional Taxation Bureaus until the structural reform, came under the jurisdiction of the Large Enterprise Division, while foreigners were transferred to the Taxation Department.
(3) Basic Administrative Policy
About 70 years have already passed since Japan adopted the self-assessment system. There is a need for high tax compliance in order to firmly establish self-assessment among taxpayers. The tax compliance of large corporations that play an important role in the Japanese economy may also have a significant influence on tax compliance by other taxpayers. This is because large corporations are able to take the lead in business transactions, and business conducted fairly with proper tax compliance can have a great impact on tax compliance by other parties to such transactions. Second, the business activities of large corporations attract public attention at all times, and the behavior of large corporations as taxpayers has a widespread influence on tax compliance by the general public.
For this reason, the Large Enterprise Department aims to achieve proper and fair taxation throughout tax administration through efforts to maintain and improve the tax compliance of large corporations. To this end, based on a risk-based approach, tax authorities have recently been working to maintain and improve the tax compliance of large corporations through appropriate supervision of all corporations under their jurisdiction by effectively combining appropriate responses to complex and difficult cases through field examinations and cooperative methods that lead to the maintenance and improvement of voluntary tax compliance through the establishment of cooperative relationships with large corporations.
(4) Examination System
One of the guidelines for conducting field examinations today is the optimal allocation of office work in proportion to corporate circumstances.
To achieve this, in the Large Enterprise Departments of Regional Taxation Bureaus, and particularly in the case of the mega-corporations representative of the Japanese economy, Special Examiners with broad experience and outstanding skills are exclusively assigned to conduct highly focused examinations. Chief Examiners perform examinations of other corporations under their jurisdiction.
Of such corporations examined by the Special Examiners, extra-large enterprises are subjected to thorough scrutiny not only at their head offices, but also their branches and factories as well, with several hundred man-days of work mobilized for a single case. These corporations often have extended operations in many regions of the country. For this reason, examinations are conducted at their head offices by the Regional Taxation Bureau having jurisdiction over them, and also at other business establishments as necessary by a network of 12 Large Enterprise Departments of the Regional Taxation Bureaus covering the locations of those establishments. When the companies they trade with are small or medium-sized corporations (SMEs) under the jurisdiction of Tax Offices, integrated examinations are conducted flexibly by the Large Enterprise Departments of the Regional Taxation Bureaus and the Tax Offices depending upon the circumstances.
.
(5) Special Examiners
Mega-corporations have many matters for examination which often require high-level investigative skills. Despite this, competing demands for time and energy for the examination of many other corporations tended to inhibit the thorough examination of mega-corporations. To achieve proper taxation under such circumstances, Special Examiners were introduced in April 1960. They were exclusively charged with conducting thorough examinations of mega-corporations having massive organizations and huge assets, and operate through many business establishments across the country, and they are authorized to spend as many days as necessary.
Corporations that Special Examiners are responsible for are designated by a Regional Commissioner from among corporations with capital or investment of 4 billion yen or more, especially in need of examination.
2 Administration of the Large Enterprise Departments of the Regional Taxation Bureaus
(1) Administrative Schedule
In the same manner as the Corporation Taxation Groups of Tax Offices, operations of the Large Enterprise Departments of the Regional Taxation Bureaus run in cycles of business years from July 1 of one year to June 30 of the following year. At the Regional Taxation Bureaus, the Large Enterprise Departments establish their annual administrative schedules at the beginning of the business year. The Large Enterprise Division of the NTA head office issues a directive called “Important Matters Requiring Special Consideration in Conducting the Affairs of Large Enterprise Divisions” at the beginning of each business year. Based on this directive, the administrative schedule defines main targets in a Large Enterprise Department’s operations and lays down the numbers of days allocated to each line of its operations, the number of corporations targeted for examinations, and the number of days scheduled for each examination. Department operations of each business year are carried out according to this plan, but in a flexible manner.
(2) Receipt of Final Returns, etc. Forwarded from Tax Offices
As mentioned earlier, the Large Enterprise Departments of the Regional Taxation Bureaus are charged with the examination of large corporations’ tax bases for corporation tax and consumption tax, while the administration of taxation procedures is the responsibility of the Tax Offices. Therefore, final returns of corporations and so on under the jurisdiction of the Large Enterprise Division are submitted to the Tax Office having jurisdiction over the areas where these corporations have their head offices by the legal time limit for filing according to their accounting periods. These final returns, etc. are forwarded with data from the Tax Offices to the Large Enterprise Departments of the Regional Taxation Bureaus each month.
According to the laws and ordinances, final returns for corporation tax are accompanied by balance sheets, income statements, and statements classified by account. In addition to these accompanying documents, other materials outlining the business conditions of the corporations, etc. need to be attached due to the tax reform in FY2006.
(3) Field Examinations
i Selection of targets and preparatory examinations
The selection of corporations targeted for field examination is based on the final returns, etc., received by the Large Enterprise Departments of the Regional Taxation Bureaus. Preparatory examinations of the target corporations are conducted to determine matters requiring attention in the examinations and to draw up field examination plans. These preparatory tasks are carried out by analyzing the balance sheets, income statements, and statements classified by account submitted by the corporations as well
as other relevant information.
ii Field examinations
In conducting field examinations, the RTB appropriately selects companies with high examination needs and conducts an effective and efficient examination based on an appropriate examination system in accordance with tax risks.
Based on the right of questioning and inspection for corporate income tax and consumption tax under the provisions of the Act on General Rules for National Taxes, the examiners visit corporations and inspect their books, documents, and other relevant articles. In addition, they go to the corporations’ business establishments such as branches and factories. The examiners may also visit the corporations’ suppliers and clients as necessary in order to confirm the details of their transactions with the corporations under examination.
For large corporations that have business establishments at many locations across Japan, examinations of such local establishments are conducted in an integrated manner, and they involve the Large Enterprise Departments of other Regional Taxation Bureaus having jurisdiction over the local establishments as necessary.
iii Processing after examination
When a field examination is completed, after the explanation about the result of the examination depending on any errors or irregularities uncovered, the examiner either encourages the taxpayer to file an amended return, or produces a notification of correction or determination in order to make a correction or determination based on the recalculated tax base and the tax amount to be paid, together with a statement of reasons. After a legal review process of the reasons for the correction or determination, etc., at the Review Division (Large Enterprise), etc. and approval by the Assistant Regional Commissioner (Large Enterprise), etc., a notification is forwarded to the relevant Tax Office. The notification of correction or determination and the statement of reasons are then sent to the corporation in the name of the District Director of the Tax Office having jurisdiction over the location of the main office of the corporation.
Note: As stipulated in the Corporation Tax Law, the correction or determination procedure is to be carried out by the
District Director of the Tax Office having jurisdiction over the place for tax payment of the corporation without regard to the scale of the corporation. The Large Enterprise Department of the Regional Taxation Bureau only has examination functions, and so the correction or determination processes are undertaken by the District Director of the Tax Office based upon instructions from the Large Enterprise Department of the Regional Taxation Bureau.
(4) Examinations of Consolidated Groups
As for the corporate group that qualifies for the group aggregation system under the jurisdiction of the Large Enterprise Division, there are many corporations that are part of the group, and many of them conduct business in a wide area. For this reason, when examining a corporate group that qualifies for the group aggregation system, the Regional Taxation Bureau having jurisdiction over the parent corporation takes the lead, while maintaining close communication and coordination among relevant Regional Taxation Bureaus, in performing an integrated and flexible examination focusing on corporations within the group with a high degree of need for examination.
As a result of the FY 2020 tax reform, the consolidated tax payment system will be shifted to the group aggregation system while maintaining the basic framework of profit and loss aggregation. Each corporation in the group will become a tax unit, and the corporate tax shall be calculated and reported individually. With regard to the aggregation groups (groups to which the Group Aggregation System is applied) under the System, which will be applied from the fiscal year starting on or after April 1, 2022, the Regional Taxation Bureau, which has jurisdiction over the parent corporation, will play a central role in conducting effective and efficient examinations of the corporations for which examinations are highly required among the constituent corporations of the aggregation group, as in the case of the consolidated group, while closely coordinating and communicating among the Regional Taxation Bureaus.
(5) Requested Examination of Business Establishments Outside Jurisdiction
For several years after the start of the Large Enterprise Division, if a target corporation had branches and/or factories outside the jurisdiction of the Regional Taxation Bureau that covered its head office, the examinations of those business establishments were conducted by the examiner of the Regional Taxation Bureau in charge of its head office independently or with the assistance of the examiner’s counterparts posted to other Bureaus having jurisdiction over those business establishments. However, this approach created a problem of insufficient examination due to limited manpower and budget resources at the Bureau in charge of the head office. As corporations’ transactions became technically more complex and geographically more diversified, a new approach was adopted in 1956 to eliminate these problems and provide more productive examinations through a network consisting of the Large Enterprise Departments of all the Regional Taxation Bureaus. In this approach, referred to as requested examinations, other Bureaus having jurisdiction over the branches, etc. conduct the examinations on their own.
Requested examinations take the following two different forms: (1) normal requested examinations (conducted on a case-by-case basis at the request of the Bureau having jurisdiction over the head office); and (2) regular requested examinations (conducted on an ongoing basis for the corporation’s major business establishments by the Bureaus having jurisdiction over those establishments).
(6) Data and Information Gathering
Since corporations under the jurisdiction of the Large Enterprise Division are the center of economic activity and carry out a wide range of transactions, efforts are being made to enhance data and information management from an Agency-wide perspective.
In particular, in order to cope with the increasing sophistication and internationalization of fraudulent transactions, the Large Enterprise Division, in cooperation and coordination with other departments and divisions, strives to develop data sources and collect and analyze useful data and information from the perspective of all tax affairs.
If transactions that are fraudulent or that show involvement in fraudulent schemes are uncovered in a field examination, those situations are closely analyzed and developed as data sources from which to obtain valuable new data and information.
(7) Utilization of Cooperative Methods
The Large Enterprise Division, taking the opportunities of examination of large enterprises, checks the status of corporate governance on tax matters, exchanges opinions with executive officers, and presents them effective examples of approaches to promote their efforts for the enhancement of corporate governance.
i Initiatives aimed at enhancing corporate governance concerning tax affairs
Taking advantage of opportunities of examining a very large corporation, the Large Enterprise Division checks the status of corporate governance on tax matters and exchanges opinions between Regional Taxation Bureau officials and the executive officers in order to present the examination results and to introduce examples of effective approaches to promote their efforts for the enhancement of corporate governance.
By encouraging very large corporations to enhance their quality of tax matter-related corporate governance, the Large Enterprise Division is striving to maintain and improve the filing level, through increasing the number of corporations that can be expected to do adequate filing voluntarily.
With this action, the large Enterprise Division will be able to effectively utilize the limited human resource. From a corporate perspective, the Large Enterprise Division expect the effects of a reduction in risks that tax affairs are inappropriately processed, and a reduction of burdens due to tax examinations.
ii Promotion of self-checking of returns and self-audits on tax matters
Based on the results of the examination of returns and tax examinations conducted by Regional Taxation Bureaus, the Large Enterprise Division has compiled a Check sheet for tax returns and a
Check sheet for tax items that require attention at Large Corporations that summarize matters prone to errors in a table, and made them available on the website.
These sheets can be used for self-audit of, for example, omissions in entering adjustments in settling accounts and in adjustments for taxable income before tax return preparation. The Large Enterprise Division expects the effect of a reduction in risks that processing errors are identified during examination by utilizing these to prevent errors in tax returns.
Note: For examinations of cross-border transactions and those regarding transfer pricing taxation, please refer to Section 4 of Chapter 8 “Improvements in International Taxation.”
Table 1-4-7 Field Examinations by Large Enterprise Divisions

Chapter 5 Consumption Tax Administration
The aim of the consumption tax is to assess taxes with a focus on the consumption of assets and services. In principle, all sales of goods and provision of services are taxable. The consumption tax is assessed on the transaction amounts of each enterprise at all transaction stages, from manufacturing to wholesale, from wholesale to retail, and from retail to consumer. Thus it is an indirect tax on a broad tax base.
Taxpayers of consumption tax are enterprises at each stage, such as manufacturing, wholesale, and retail. Instead of seeking to impose a burden on the enterprise itself, the tax amount on the enterprise’s transaction amount is added to the price of goods and services for sale, passed on in succession, and ultimately paid by the consumer.
Figure 1-5-1 The Transition of Consumption Tax Rate after the Introduction of Consumption Tax in 1989

*The reduced tax rate system for consumption tax was to be implemented along with the raising of consumption tax rate from 8% to 10% scheduled on October 1st, 2019.
The consumption tax amount included in the procurement stage is deducted from the tax amount on the sale. This mechanism is used so that it does not accumulate in the production and distribution processes.
Section 1 Measures Taken for the Introduction of the Consumption Tax
In January 1989, the Headquarters for the Smooth Promotion of the New Tax System, headed by the Prime Minister with ministers of related ministries as its members, was established by the Cabinet for the purpose of smoothly promoting the new tax system. The related ministries and agencies were to take appropriate measures in cooperation with other related ministries so that people could correctly understand the new tax.
Many detailed, wide-ranging measures were taken so that the new tax could be implemented smoothly and effectively. Measures were also taken to avoid “opportunistic” price hikes.
The following measures were implemented by each of the competent ministries and agencies, but not by the NTA.
1 Smooth and Effective Shifting of the Burden of Consumption Tax
Before the introduction of the consumption tax, some enterprises were concerned that they would not be able to collect the tax from customers and that they would have to bear the burden of payment themselves.
Therefore, although cartels are prohibited by the Act on Prohibition of Private Monopolization and Maintenance of Fair Trade, temporary cartels “to choose a method for shifting the burden of consumption tax and a method of indicating consumption tax” were approved for the smooth and effective implementation of consumption tax for the period between December 30, 1988 and March 31, 1991.
Notes:
1 These cartels were required to be reported to the Fair Trade Commission.
2 Cartels concerned with “choosing a method of shifting the burden of consumption tax” indicate cartels concerned with the methods for shifting the burden, such as adding the consumption tax amount to the product price determined by the enterprises, and reducing the quantity of the product to leave the price unchanged. Only some small and medium-sized enterprises (SMEs) or their organizations were allowed to form this kind of cartel.
3 Cartels for “choosing a method of indicating consumption tax” were concerned with methods of indicating the consumption tax amount on the price tag. All enterprises and their organizations were allowed to form this kind of cartel.
According to a survey by the Ministry of Economy, Trade and Industry on whether or not enterprises (excluding service enterprises) shifted the consumption tax amount as of March 31, 1990, over 90% of them had shifted at least some of the tax.
2 Prevention of “Opportunistic” Price Hikes
Some consumers were concerned that some enterprises might take advantage of the consumption tax to increase prices.
To prevent “opportunistic” price hikes, and to properly reflect a tax reduction in pricing after the abolition of specific indirect taxes such as excise tax, the related ministries and agencies took the measures noted
below.
(a) Strengthening surveys and close monitoring of price trends by price monitors (commissioned by the national government), local authorities, and related governmental ministries and agencies.
(b) Promoting public relations to prevent “opportunistic” price hikes, providing and encouraging consultations concerning questions and complaints about price problems, and organizing presentation seminars.
These measures proved fairly effective. In April 1989, immediately after the introduction of the consumption tax, consumer prices rose 1.8%, or 2.4% compared to the previous year. However, the impact of the new tax all but evaporated in three months, with prices stabilizing from June 1989.
Figure 1-5-2 Rate of Change in Consumer Price Index and Domestic Wholesale Price Index (from the Preceding Year; Year-on-Year Monthly)

Source: Monthly Statistics in Japan (December 1990)
Section 2 Administrative Organization and State of Execution of Consumption Tax
1 Administrative Organization of Consumption Tax Administration
(1) Administrative Organization Immediately after the Introduction of Consumption Tax
The consumption tax was supervised by indirect tax departments or groups. It was agreed that enforcement of this tax would be conducted as simply and efficiently as possible through guidance, etc. by the staff members of direct tax departments or groups during their examinations on direct taxes. Accordingly, these staff members were transferred to the sections in charge of the new consumption tax
with the abolition of specific consumption taxes. In addition, efforts were made to make overall tax administration more rational and efficient and to make further use of the data processing system. A shortage of consumption tax-related staff members still remained even after the efforts described above. To cover this shortage, the full number of consumption tax-related staff members was increased by about 700 in FY1989, and 500 in FY1990.
(2) Organizational Reform (1991) and Central Government Reform (2001)
In July 1991, the NTA carried out an organizational reform that featured a new lineup of administrative functions based on taxpayer categories instead of tax items. This reflected a shift in tax administration policy toward combining public relations, guidance, and counseling with examinations, since about two years had passed after the introduction of the consumption tax. In Japan, the accounts method is in place for consumption tax administration. As a result, it came to be considered more efficient for both the taxpayers and tax authorities to conduct examinations simultaneously on consumption tax and income tax in the case of an individual, and simultaneously on consumption tax and corporation tax in the case of a corporation. This was the reason for the shift in the administrative organization from the old system based on tax items to the new one based on taxpayer categories.
i Administrative organization at Tax Offices
Tax Offices had a tax-based departmental organization for income tax, corporation tax, indirect tax, etc. In principle, the organizational reform reorganized this into the Individual Taxation Group and Corporation Taxation Group. This placed the Individual Taxation Group in charge of consumption tax administration for sole proprietorships, and the Corporation Taxation Group in charge of consumption tax administration for corporations.
ii Administrative organization at Regional Taxation Bureaus
In step with the functional realignment at the Tax Offices, the Direct Tax Department and Indirect Tax Department at the Regional Taxation Bureaus were restructured into the Taxation Department in order to enable proper management and guidance for Tax Offices. At the Bureaus with two Taxation Departments, in principle, the First Taxation Department includes Divisions dealing with individual proprietors, while the Second Taxation Department has Divisions dealing with corporations. Under this setup, consumption tax administration regarding individuals was assigned to the Income Tax Division, while the Corporation Tax Division was responsible for corporations, with adjustments made by the Consumption Tax Division as necessary.
In the reorganization of central government ministries effected in January 2001, the Income Tax Division was relabeled as the Individual Taxation Division and the Corporation Tax Division as the Corporation Taxation Division.
iii Administrative organization at the head office of the NTA
In the organizational reform, the NTA head office restructured the Direct Tax Department and the Indirect Tax Department into the Taxation Department. At the new Department, consumption tax administration regarding individual proprietors was assigned to the Income Tax Division, while the Corporation Tax Division was responsible for corporations, with the Consumption Tax Division undertaking adjustments needed for consumption tax administration and the planning and drafting of directives concerning interpretations of the Consumption Tax Act.
In the reorganization of central government ministries effected in January 2001, the Income Tax Division was renamed as the Individual Taxation Division, the Corporation Tax Division as the Corporation Taxation Division, and the Consumption Tax Division as the Consumption Tax Office.
2 Administrative Situation to the Present Day
(1) Initial State of Administration after the Introduction of Consumption Tax
Following the introduction of the consumption tax, the NTA emphasized vigorous public relations activities, close consultation, and proper guidance in introducing the new tax in consideration of the aims of the Tax Reform Act. In the process, efforts were made to allow taxpayers to gain a full understanding of the characteristics, structure, return filing and payment procedures, etc. for the consumption tax. This was how the NTA attempted to introduce the consumption tax without causing confusion. As a result, almost 100% of the corporations and individual proprietors obliged to pay tax filed returns and paid taxes. In addition, corporations whose fiscal year ended in March filed their respective consumption tax returns by May 31, 1990. In this manner, the first cycle of filing final consumption tax returns and tax payments was completed smoothly.
Since the enforcement of the Consumption Tax Act in 1989, the NTA has put various measures into practice, such as holding a wide variety of presentation seminars and establishing consumption tax consultation desks at Tax Offices. All the organizations of the NTA have made great efforts to popularize the idea of the new tax system.
In particular, vigorous public relations activities were implemented to inform taxpayers of the first due date (October 2, 1989) for notifications and filing consumption tax returns and making payments. Along
with TV, radio, and newspaper advertising, posters prepared by relevant private organizations were used to announce this information.
In addition, with the cooperation of Certified Public Tax Accountant Associations, presentation seminars were held by certified public tax accountants for individual proprietors who do not hire certified public tax accountants. Free individual tax consultation was also offered on the many types of reporting and bookkeeping.
The first set of final consumption tax returns by individual proprietors started in January 1990. The NTA made an effort to maintain a friendly and polite attitude when receiving the returns and providing consultation. At the same time, the measures outlined below were implemented so that taxpayers could accurately file returns and pay taxes.
(a) Vigorous public relations activities were conducted through ordinary public relations media to inform taxpayers of the due date for filing returns.
(b) It was ascertained whether taxpayers had hired certified public tax accountants or received the assistance of advisory bodies such as Chambers of Commerce and Industry. According to the results, presentation seminars were held mainly for those who had no assistance.
(c) For the convenience of taxpayers and the effectiveness of administration, preparations were made so that consultations on the consumption tax could be carried out together with those concerning income tax. In addition, all Tax Offices provided consumption tax consultation corners to handle complex consultations.
(d) Close cooperation was maintained with Certified Public Tax Accountant Associations, the local tax authorities, and other relevant private organizations.
(e) Those who failed to file an income tax return by March 15 (the due date for filing self-assessed income tax final returns) were individually informed of the due date for filing the consumption tax final returns by telephone, etc.
A typical question-and-answer manual was distributed for staff members, and adequate training sessions were held at each stage, including the NTA head office, Regional Taxation Bureau, and Tax Office.
(2) State of Administration after the First Cycle of Filing Returns
Public relations activities, consultation, and guidance, which continued to be emphasized after the first cycle of filing final returns and making tax payments, were completed. At the same time, in consideration of the fact that one cycle of the filing process and tax payment had been completed smoothly, the contents of the returns and books of those who did not file a return and those who claimed a refund, etc. were
checked. In addition, guidance concerning the consumption tax was offered. In principle, this was done at the same time as examinations of corporation tax and income tax. It had been decided that efforts were to be made to correct any mistakes through such guidance so that the consumption tax would become more widely accepted.
In cases involving intentional tax evasion concerning the consumption tax, efforts were made to strictly correct such errors in fairness to taxpayers that were filing accurate consumption tax returns and paying taxes.
(3) Initiatives concerning Implementation of the Revised Consumption Tax Act
Sales thresholds for applying the System of Tax-Exempted Enterprises (reduced from 30 million yen down to 10 million yen of taxable sales) and the Simplified Taxation System (reduced from 200 million yen down to 50 million yen of taxable sales) were lowered by the revision of Consumption Tax Act in FY2003 (this applied to any taxation period starting any time on or after April 1, 2004), so it was anticipated that the number of taxpayers becoming newly taxable enterprises for consumption tax would increase significantly during the filing period for the 2005 final tax return. Therefore, the NTA considered that measures for dealing with the increasing number of taxpayers was to be one of its top priorities, and implemented various multilateral measures, such as public relations, consultation, and guidance, to smoothly implement the amendment.
Specifically, the NTA gave notice of the content of the revised consumption tax act to taxpayers who would become newly taxable enterprises immediately after the revision, promoted PR activities utilizing various media, and held various briefings so that these enterprises would be able to correctly perform bookkeeping and keep the relevant documents. Furthermore, in FY2005, the NTA enforced various measures to facilitate the proper implementation of filing and tax payment, such as holding final return briefings, saving funds to use for tax payment, and encouraging tax payments to be made by bank transfer.
These efforts by the NTA resulted in a mostly successful conclusion to the filing period for the 2005 final tax return, although the number of submissions of final tax returns related to the consumption tax and local consumption tax by individual proprietors soared up to 1.57 million, which was about four times the level of the previous year.
From the viewpoint of fair competitive condition between domestic and overseas businesses, consumption taxation on cross-border provision of services such as digital content distribution (provision of electronic services) by foreign businesses was reviewed with an amendment in 2015. With respect to electronic services provided by foreign businesses on which consumption tax was not imposed before the
amendment, if the address of the service recipients is in Japan, they are regarded as domestic transactions. Consequently, as for provision of B2B electronic services, a reverse charge mechanism has been introduced, in which Japanese businesses who received electronic services from a foreign business file and pay tax. Besides, as for provision of electronic services other than provision of B2B electronic services (B2C), a service provider is responsible for filing and paying tax. However, from the viewpoint of prevention of “purchase tax credit without payment,” purchase tax credits for Japanese business receiving B2C electronic services provided by a foreign business are limited in principle. However, if foreign businesses are registered with the Commissioner of the NTA and provide B2C electronic services, purchase tax credits can be claimed (System of registered foreign businesses), this system shifted to the method of retaining eligible invoices (the invoice system) on October 1, 2023.
The NTA makes more effort to realize proper and fair taxation by dissemination of information about this amendment on the website or by brochures, collecting and analyzing various materials and information, and by conducting tax examination as needed.
Actions taken for the recent amended consumption tax act including two-levels of the raising of consumption tax rate and introduction of reduced tax rate system to endeavor to accomplish to secure stable financial resources of social insurance and fiscal consolidation simultaneously will be described in 3 (3) below.
3 Current State of Administration
(1) Consumption Tax Administration for Individual Proprietors i Identifying newly taxable proprietors
Taxpayers becoming newly taxable proprietors must submit the Notification of Taxable Enterprise Status for Consumption Tax. To ensure fair and proper administrative procedures in this regard, efforts are being made to identify prospective taxable proprietors.
Specifically, these proprietors can be identified by using the KSK system to check the sales for income tax in the year before last. These prospective taxable proprietors are approached by mail and telephone in a systematic and efficient manner to encourage submission of the Notification of Taxable Enterprise Status for Consumption Tax, to inquire about the existence of guidance organizations or requests for guidance on bookkeeping, and to provide them with return forms, information, and instructions on the due date for filing returns.
Prospective taxable proprietors who fail to file returns are subjected to field examinations, etc. as in the case of income tax in order to conduct proper taxation.
ii Counseling during the final return season
During the final return season, counseling services are provided on consumption tax in addition to those on filing income tax returns. The main targets for requests asking taxpayers to come to the Tax Office for counseling are those who are not complying with encouragements to submit the Notification of Taxable Enterprise Status for Consumption Tax and those who require counseling based on field examinations.
iii Proper review of returns filed for refunds of consumption tax
The consumption tax system is prone to returns being filed for tax refunds. The tax also has a deposit-like nature, which makes consumers take a keener interest in its proper administration than in the cases of other tax items. For these reasons, returns filed for refunds are reviewed very carefully based on the enclosed statement of return for refunds of consumption tax, returns filed for income tax, and relevant settlement of accounts records. Taxpayers that have filed for refunds in excessive amounts or on inexplicable grounds are put in the “refund suspended” category and subjected to field examinations, etc.
iv Examinations
In conducting field examinations, taxpayers who are suspected of having committed large and intentional misstatements are singled out for scrutiny on a prioritized basis. These taxpayers are selected based on an analysis of various information and the contents of their returns. In principle, examinations are conducted simultaneously with the examinations of self-assessed income tax and withholding income tax.
In most cases, taxpayers of consumption tax are taxpayers of income tax that has a different tax base but is assessed based on the same books of accounts as those used for consumption tax. This results in examinations regarding consumption tax being associated in many aspects with those regarding income tax. For this reason, the credibility and accuracy of the declared sales and purchases are verified by checking the books of account and other evidential documents on which income tax returns are based. At the same time, checks are made on possible errors and fraudulent practices specific to consumption tax, such as whether taxable and exempt transactions have been distinguished correctly and whether the requirements for the application of tax credit or other preferential measures have been met without errors.
In order to ensure proper taxation of consumption tax that is a priority issue in the examination, efforts are being made to appropriately respond to the aforementioned incorrect accounting treatment specific to consumption tax, intentional non filing of tax returns by abusing the system of the Exemption threshold for business, and illegal refunds.
(2) Consumption Tax Administration regarding Corporations i Dealing with corporations failing to file returns
The NTA examines corporations’ taxable sales during the base period for consumption tax purposes on a regular and programmed basis and encourages the filling of returns by corporations that have been failing to do so.
Specifically, prospective taxable corporations can be identified by using the KSK system, etc. to check sales for the accounting period two years before the current accounting period. The identified corporations are encouraged by mail and telephone to submit the Notification of Taxable Enterprise Status for Consumption Tax. If there is no response to these encouragements and inquiries, they are followed up systematically, with efficiency in mind, by requests for a visit to the Tax Office or on-the-spot checks.
Taxable corporations that fail to file their returns even after the encouragement and who seem to be required to file consumption tax return based on information, etc. are subjected to field examinations to determine proper taxation.
ii Dealing with corporations filing for refunds
As a system, consumption tax is prone to returns being filed for refunds, and it has a deposit-like nature, which make consumers take a keener interest in its proper administration than in the cases of other tax items. For these reasons, returns filed for refunds are subjected to strict internal checks as required. If doubt arises with regard to the filed returns, they are put in the “refund suspended” category and subjected to field examinations, actual conditions surveys, or mail inquiries to ascertain the reason why they are filing returns for refunds.
Many taxpayers are filing tax returns and paying taxes correctly. On the other hand, there arise fraudulent cases to receive refund of consumption taxes one after another, through abusing the consumption tax system in that false contents are filed for fictitious transactions. Such fraudulent refund cases of consumption tax may severely damage the trust by taxpayers in the consumption tax system, so we are responding to them as one of the priority issues. In addition to such cases, there are cases of misapplication of laws and regulations. Therefore, the national tax authorities, in cases where
confirmation is necessary in light of various information, temporarily withhold payment of refunds, request the submission of necessary documents, and conduct field examinations to confirm the cause of the claim for tax refund and the amount of tax refund. As a result of these efforts, if there is an error in the amount of tax refund, the refund is corrected, while if it is determined that there is no error, the refund is promptly made.
Returns for refunds must be filed with the Statement of Return for Refunds of Consumption Tax, which is efficiently put to use in the review of these returns.
iii Examinations
When the NTA conducts field examinations of corporations suspected of having committed large and intentional misstatements, in order to carry out precise examinations, they are conducted simultaneously with examinations for corporation tax, consumption tax, and withholding income tax (general simultaneous examinations) with necessary work input and supplementary examinations when needed.
In addition, field examinations are conducted on items after selection from a broader perspective in light of a corporation’s return filing history, and based on relevant data and information (item-focused examinations).
In conducting examinations for consumption tax, checks are made not only with regard to errors and fraud committed in conjunction with corporation tax, but also on items specific to consumption tax, such as errors in determining whether to tax or exempt particular items, and the NTA makes an effort to ensure proper taxation by checking relevant books and vouchers as necessary. Furthermore, for fraudulent tax refunds, various documents are collected and analyzed, including electronic purchase record information from tax free shops, to identify the necessary targets and conduct strict examinations.
(3) Efforts to the raising of consumption tax rate and implementation of the reduced tax rate system for consumption tax
i Outline of the reduced tax rate system
The reduced tax rate system was implemented to reduce burden of daily life along with the raising of consumption tax rate from 8% to 10% in October 1, 2019.
Items subject to the reduced tax rate are described following (a) and (b).
(a) Food and drink excluding alcoholic drink and dining out
(b) Newspapers issued more than twice a week (those based on subscriptions)
Table 1-5-3 Rise of Consumption Tax Rate

ii Entry in ledgers, description on invoices and the storing of these documents
(a) A business operator generating sales of, or purchasing, any items subject to the reduced tax rate is to issue an invoice, etc. and perform accounting such as book entries (separate accounting) adding tax rate-based separations to statement items made until September 30th, 2019.
(b) A requirement for purchase tax credit was “ storing ledgers, invoices, etc.” until September 30th, 2019. After the reduced tax rate system is implemented, business operators will be required to store ledgers, invoices, etc. in accordance with the separate accounting ( method of storing invoices with classified descriptions ).
(c) Starting October of 2023, the method of retaing eligible invoices ( so-called invoice system ) will be introduced. Preservation of invoice such as “ eligible invoices ”, will become the requirement for purchase tax credit, instead of “ storage of separate statement invoices, etc.” ( the method of retaining eligible invoices ).
iii Start of the invoice system (the method of retaining eligible invoices) (from October 2023)
In October 2023, the invoice system (the method of retaining eligible invoices) was launched as a method of consumption tax credit on purchases corresponding to multiple tax rates. Under the invoice system, the retention of “invoices (eligible invoices),” etc., instead of conventional separately-stated invoices, and retention of accounting books are required for the tax credit on purchases. Invoices can only be issued by invoice issuers (eligible invoice issuing business operators). In order to become an eligible invoice issuing business operator, an application must be submitted for registration and registered as an eligible invoice issuing business operator with the authorized tax office.
iv Information and public relations concerning the invoice system
With the aim of ensuring the smooth launch and establishment of the invoice system, the NTA has reached out to a wide range of businesses to increase their interest in, and their awareness of, the system; has provided support to businesses that are considering whether or not to register as an invoice issuer; and has worked together with related government ministries and agencies to conduct PR campaigns.
【Specific efforts】
(a) Meetings or the like held for business operators in coordination with relevant ministries, trade associations and relevant private organizations
(b) A video explaining the outline of the system in an easy-to-understand manner, various pamphlets, and Q&As are posted on the website of the NTA.
(c) The Invoice Call Center (Invoice System Telephone Consultation Center) # handles general
inquiries and provides consultations regarding the system.
Table 1-5-4 Table on the State of Consumption Tax

Notes:
- Taxation statistics for the period of taxation that ended between April 1, 2021 to March 31, 2022 on the basis of returns filed or cases processed (correction, determination, etc.) made by June 30, 2022 (including returns filed by national and local public bodies by September 30, 2022) is shown according to “Returns, Approval for correction, etc.”
- Data related to customs houses are not included.
- Since the figures in the table are derived by rounding off, the sum of individual figures in a table may not equal to the subtotal, total, etc.
(2) Tax Amounts in FY 2021 (Unit: Million yen)

In light of the launch of the invoice system in October 2023, the name of the center was changed to “Invoice Call Center (official name: Invoice System Telephone Consultation Center)” in order to make it easier for businesses to understand that this is a general contact point for the invoice system.

(Source)NTA website, Statistical Information, ”National Tax Agency Annual Statistics Report 2021, 7 Consumption Tax”

Notes:
- Taxation statistics for the period of taxation which ended between April 1, 2021 to March 31, 2022 on the basis of returns filed or cases processed (correction, determination, etc.) made by June 30, 2022 (including returns filed by national and local public bodies by September 30, 2022) is shown according to “Returns, Approval for correction, etc.”
- Data related to customs houses are not included.
Table 1-5-5 Trends in Taxation#
(1) National Tax Agency

Table 1-5-6 Number of Notifications of Taxable Enterprise Status, etc. # (Unit: Cases)

Chapter 6 Indirect Taxes Other Than Consumption Taxes
Indirect taxes are those taxes which are effectively shifted away from the taxpayer to the prices of goods or services, so that the final purchasers of such goods and services become the tax bearers. The indirect taxes that are the main source of national tax revenues are the consumption tax, liquor tax, tobacco tax, special tobacco tax, gasoline tax, local gasoline tax, liquefied petroleum gas tax, petroleum and coal tax, aviation fuel tax, power resources development promotion tax, stamp tax, motor vehicle tonnage tax, and registration license tax, and International Tourist Tax.
Of these, the liquor tax has aspects that differ from other taxes. Its long tradition is an example. In order to secure this source of tax revenue, a system of licensing is in place for the manufacture and sale of liquor. This is why this chapter is divided into (1) Liquor tax and (2) Indirect taxes other than liquor tax (hereafter, “indirect taxes”).
Note: For consumption tax, refer to Chapter 5. For registration and license tax, refer to Chapter 3.
Section 1 Liquor Tax Administration
1 Liquor Tax Revenue
Liquor tax revenues are approximately 1.1 trillion yen. Until the early 1930s, the liquor tax was often the primary source of national tax revenue. However, as tax reforms and economic development led to increases in revenue from income tax, corporation tax and consumption tax, the liquor tax gradually comprised a decreasing share of revenues, and today the liquor tax only accounts for about 1.6% of Japan’s national tax revenue.
Table 1-6-1 Liquor Tax as Percentage of National Tax Revenue (Unit: %)

Note: National tax revenue includes local road tax, special tonnage dues, etc. contained in the special account.
2 Unique Aspects of Liquor Tax
Liquor differs from general food in that a high tax rate is imposed on it. Therefore, for certain collection of liquor tax and smooth shift of its tax burden onto consumers, a license system is adopted for liquor manufacturers and distributors. As for the supplementary aspects, as stipulated in the “Act on Securing of Liquor Tax and on Liquor Business Associations”, measures have been taken to ensure that liquor tax revenue is obtained and that liquor transactions are stable.
(1) Licensing System
A feature not seen in other tax laws is that a license system is adopted for liquor manufacturers and distributors. The license system was established to secure stable liquor tax revenue, taking into consideration the high tax rate applicable to liquor and the important fiscal role of liquor in total tax revenues. Additionally, the system stabilizes liquor tax revenue by preventing an excessive number of liquor manufacturers and distributors in the market, facilitating shifting the tax burden to consumers and enabling a high level of inspection- efficiency.
(2) Supplementary “Act on Securing of Liquor Tax and on Liquor Business Associations”
Since liquor is an important fiscal resource for Japan, the Act on Securing of Liquor Tax and on Liquor Business Associations, which supplements the Liquor Tax Act, was enacted for the purpose of securing stable liquor tax revenue and rational liquor transactions.
Manufacturers and distributors are allowed to establish business associations based on this law, for cooperating with tax authorities in the securing of liquor taxes, and for executing voluntary projects to promote the common profits of association members, e.g. in a rationalized cartel. Meanwhile, the government is allowed to take measures necessary for Liquor Business Associations and liquor businesses.


(3) Strict Penalty Provisions
The Liquor Tax Act establishes strict penalty provisions for violators. Specific examples of penalties are unlicensed manufacturers of liquor and related products and unlicensed distributors of liquor products may face imprisonment and/or a fine depending on the circumstances; all liquor and like products raw materials, by-products, machinery and equipment and containers used in the unlicensed production of liquor and like products are subject to seizure irrespective of who possesses them; the Act also establishes penalty provisions in the cases of preparations made for unlicensed production possession of unlicensed liquor products, and illegally imported liquor and like products.
3 Outline of the Liquor Tax Act
(1) Tax Base and Tax Rates
Liquor subject to the liquor tax is defined in the Liquor Tax Act as “beverages containing 1% or more ethyl alcohol by volume”. Liquors are broadly categorized into four types for taxation purposes in terms of their manufacturing method and manner of consumption. In principle, a different tax rate is applied to each classification.
The Liquor Tax Act adopts a “specific taxation method”, whereby a specific amount of tax is imposed upon the quantity of liquor shipped from the manufacturing premises or withdrawn from a bonded area. For certain liquors, the specific taxation method is applied in combination with method that determines the tax rate according to the product’s alcohol content.
Table 1-6-2 Rates of Liquor Tax(October 1, 2023 – September 30, 2026)



(2) Taxpayer and Establishment of Tax Liability i Domestically produced liquors
The liquor tax taxpayer for domestically produced liquor is the manufacturer. The tax liability is accrued when the product is shipped out of the manufacturing facility.
ii Imported liquors
The liquor tax taxpayer for imported liquor is the person who withdraws the product from a bonded area. The tax liability is accrued when the product is withdrawn from the bonded area.
(3) Filing of Tax Returns and Payment of Liquor Tax
i Domestically produced liquors
In principle, liquor taxes on domestically produced liquors are filed on a monthly basis. The manufacturer is obligated to file a tax return for each manufacturing facility, no later than the last day of the month following the month of the date of shipment of the liquor, to the District Director of the Tax Office having jurisdiction in the location of manufacture.
The payment of liquor taxes is due within two months from the last day of the month of shipment of the liquor.
ii Imported liquors
Liquor taxes on imported liquors are filed each time a liquor product is withdrawn from a bonded area. The withdrawer must file a tax return in advance with the Director of Customs House having jurisdiction in the bonded area, and pay the liquor tax before actual withdrawal of the liquor from the bonded area.
Note: Should the manufacturer (in case of imported liquor, the withdrawer from a bonded area) experience difficulty paying the liquor tax by the due date, necessitating, for example, an extended period of time to collect consideration for the sale of liquor, the manufacturer may request an extension of payment before the due date (in the case of imported liquor, until the time of withdrawal) to the District Director of the Tax Office (in the case of imported liquor, the Director of the Customs House) having jurisdiction in the location of manufacture (in case of imported liquor, the bonded area). An extension of one month or less (in the case of imported liquor, one month or up to two months maximum) is allowed on the condition that the taxpayer pledge collateral for the tax payment.
(4) Licensing System
Japan’s Liquor Tax Act incorporates a system of licensing for manufacturing and selling liquors and like products, under which persons who intend to manufacture or sell liquors are obligated to obtain a license from the District Director of the Tax Office having jurisdiction in the location of manufacture or sale.
Licenses are granted to specific “persons”, “locations”, “products” and for specified “durations” and are valid only for the “person (or corporation)”, “location”, “item” and/or “duration” stipulated in the relevant documents issued to the holder.
i License to manufacture liquors and like products
The licensing system for the production of liquors and like products was instituted to prevent excessive competition among the industry’s manufacturers, thereby contributing to securement of a stable source of tax revenue. Keeping the elements of the competitive environment as positive as possible for the industry’s activities is in keeping with the particularly important status of the liquor tax in national tax revenues because of its high tax rate.
ii License to sell liquors
It was necessary for the administrative agencies’ to devise a way to prevent excessive competition and confusion in the liquor trade in order to maintain stability in the collection of liquor tax revenue. The licensing system for the sale of liquor was necessary to help liquor distributors maintain comprehensive operations for liquor products, from the shipping of products from their place of manufacture to distribution to retail consumers, thereby making distributorships intermediate collectors of liquor tax revenue.
4 Overview of Liquor Tax Administration
The NTA is responsible for the administration of taxation on liquor. It also plays a unique administrative role in the liquor industry.
Among its missions, the Liquor Tax Administration is committed to sound development of the liquor industry, to maintaining an effective system of voluntary and accurate tax-return filing and tax payment, and to securement of stable liquor tax revenue.
(1) Units in Charge of Liquor Tax Related Administration
The following units are responsible for Liquor Tax and Industry Administration. Tax authorities pursue efficient enforcement of tax regulations through clearly-defined responsibilities and close communications across the network of Tax Offices, Divisions within the Regional Taxation Bureaus and the NTA head office.
NTA head office
Liquor Tax and Industry Division
Office of Liquor Business Development, International Promotion and Negotiations
Regional Taxation Bureaus
Liquor Tax and Industry Division
Special Officer (Liquor Tax and Industry)
Chief Examiner, Liquor Tax and Industry Group
Tax Offices
Chief Examiner (Liquor Tax and Industry) – located in 82 Tax Offices throughout Japan (as of July 10, 2023) and functional across wide areas
(2) Administration of Tax Return Reviews
Tax returns filed by liquor business operators are carefully inspected by tax authorities to ensure freedom from omissions and errors, that computations are accurate and that the needed documentation is attached. Should a taxpayer file a tax return past the due date or an amended return, a determination may be made and a penalty tax may be imposed.
Liquor business operators are obligated to maintain records pertaining to the manufacture, storage and sale of liquor products and like products, acquire the approval of the Tax Office District Director when blending liquors, notify tax authorities when rebottling alcoholic beverages at a location other than the original manufacturing facility, and observe various other requirements pertaining to the manufacture and sale of liquor and like products.
(3) Licensing
Upon application by a business operator in the operator’s jurisdiction, the Tax Office District Director is authorized to grant a license to manufacture liquor products and like products, or to said products. In cases where granting a particular license might affect a wide area or where the District Director has difficulty in deciding upon a license, the District Director consults the Regional Commissioner of the Regional Taxation Bureau or the Commissioner of the NTA for a determination.
License applications are inspected by the District Director of the Tax Office for appropriate content. The applicant’s spirit of compliance to the Liquor Tax Act is an example of one of the determinants in deciding whether a license is granted. Other examples are whether there is a demonstrated weakness in the management fundamentals of an applicant and whether the location of product manufacture or sale is accessible for inspection purposes.
(4) Liquor Tax Examinations
The purpose of liquor tax examinations is to seek fair taxation and establish a system allowing taxpayers to voluntarily and accurately file their returns and pay their taxes.
i Examinations of liquor manufacturers
Examinations of liquor manufacturers are conducted to ascertain the liquor tax rates applied (liquor and like products) as the taxable base and that liquor shipment quantities and the other information contained in their tax returns is correct.
ii Examinations of liquor distributors
Examinations of liquor distributors are performed as supplement examinations of liquor manufacturers, and to maintain and improve an orderly industry as provided for in the liquor tax laws and regulations.
(5) Outline of Liquor Industry Administration
The mission of the liquor industry administration is to contribute to the sound development of the liquor industry. The administration in a plurality of liquor distribution activities, from the production to sale and consumption of liquor. It has wide-area responsibilities for the industry’s policies must be responsive to social and economic changes. The major areas of liquor industry administration are described below:
i Administration secures the safety and enhanced quality of liquor
The NTA monitors the quality and labeling of commercial liquors sold in retail stores to ensure the quality, safety and proper labeling of alcoholic products.
Since the devastating Tohoku earthquake and tsunami of 2011, liquors exported from Japan are subjected to radiant-energy testing. To further ensure the safety of liquors, the NTA, in collaboration with the National Research Institute of Brewing subjects to comprehensive quality checks the raw materials, including the water used in breweries, of the commercial liquors available at retail outlets.
The NTA also provides guidance to the liquor industry in the area of brewing technology, and disseminates achievements of the National Research Institute of Brewing.
ii Effective management of liquor sales includes activities for prevention of those under the age of 20 from drinking alcohol
Alcohol consumption can lead to intoxication, dependency, and other problems. In response to social problems such as those under the age of 20 drinking alcohol and alcoholism, the NTA provides guidance to the liquor industry on matters such as encouraging voluntary efforts to eliminate vending machines which cannot identify the age of purchasers, thereby encouraging the face-to-face sales of liquor in order to promote responsible drinking.
In addition, to developing effective sales-management systems for liquor products, the NTA provides guidance to the liquor industry in matters pertaining to the assignment of a liquor sales managers, provision of and participation in training programs for managers responsible for liquor sales, and compliance with the standards for disseminating communications targeting the prevention of those under the age of 20 from drinking.
iii Fair trade within the liquor industry
The NTA established the “Standards for the fair trade of liquor”, and issued Guidelines for Fair Trade Regarding Liquor Products, which specify the fair trade rules that all liquor business operators should observe. The NTA is active in the education of operators through guidelines for the fair trade of liquor products.
iv Promotion of liquor business operators
Given the current status and challenges, the NTA is making efforts to help the domestic and overseas liquor markets expand and help them further grow and develop in a sound manner.
(i) Support for cultivating sales channels (export promotion)
In the “ Implementation strategy to expand exports for agricultural, forestry and fishery products and food”(decided by the Headquarters for Revitalizing Agriculture, Forestry and Fisheries, and Regions in December 2020), sake, whisky, and authentic shochu/awamori were positioned as the three priority export items in the liquor category, where the target countries,
targeted export volume, etc. were set for each item. The NTA helps them raise the visibility and expand the sales channels towards the achievement of the targets for such three priority items.
A. Support for market development
To further expand the exports of Japan-produced liquor products, the NTA exhibited Japan-produced liquor products at a Japan pavilion in large-scale overseas trade EXPOs. Also, the NTA held trade fairs with certain overseas buyers that had been cultivated through liquor export coordinators.
B. Enhancing visibility
The NTA implemented promotion for Japan-produced liquor products at the Japan House and invited liquor specialists to the brewery in Japan.
C. Subsidies for liquor businesses
Subsidies are used to support efforts by liquor businesses to expand their overseas operations and to increase the highly-added value of Japan-produced liquor products.
D. Expanding usage of Geographical Indications (GI) to enhance brand value
The NTA is engaged in designating and expanding usage of GI for it, from the perspective of enhancing brand value of liquor products within and outside Japan (For the latest designation status, see the “List of GIs for liquor products” on the NTA website). On that, the NTA is producing pamphlets and coordinating for relevant events such as seminars.
The Geographical Indication (GI) system for liquor products is a system that, when the characteristics (quality, social reputation, etc.) unique to a certain region have been established, allows only products produced in the said region and meeting certain production criteria to exclusively use the name of that region (regional brand name).
E. Authorization of liquor product associations based on the Export Promotion Act
Based on the Export Promotion Act, in December 2022, the NTA authorized the Japan Sake & Shochu Makers Association as a “liquor product association” for sake, authentic shochu and awamori.
F. International negotiations for abolishing tariffs and import restriction
To further improve the export environment for Japanese liquor business operators, the NTA is discussing the following through international negotiation: abolishment of tariffs and import restrictions; protection of GIs; and efforts toward the mutual equivalency recognition of organic alcohol beverages. Also, regarding the import restrictions imposed by certain countries on Japan-produced goods following the nuclear power plant accident at TEPCO Fukushima Dai-ichi due to the Tohoku Mega Quake, the NTA will keep requesting the relevant governments to abolish those restrictions.
(ii) Efforts to inscription of Japanese sake, shochu, and awamori, etc. on the Representative List of
the Intangible Cultural Heritage of Humanity of UNESCO.
The NTA is making efforts for protection and inheritance of the traditional sake-making tech concerning Japanese sake, etc. as well as toward the inscription of the Representative List of the Intangible Cultural Heritage of Humanity of UNESCO, through collaboration with the Agency for Cultural Affairs, the “Preservation Society of Japanese Koji-based Sake making Craftsmanship,” etc.
(iii) Technological assistance
A. Promotion of the spread of brewing technology, etc.
Each Regional Taxation Bureau has the Office of Analysis and Brewing Technology (including Chief Technical Officer of the Okinawa Regional Taxation Office) as its technological function to promote the spread of advanced technologies, etc., including research results of the National Research Institute of Brewing (NRIB)1, through activities such as giving advice and consultation to liquor manufacturers, holding competitions, research workshops, etc. and dispatching officials to seminars, appraisals, etc., held by sake-making associations, etc.
B. Support in the quality and safety of liquor
With the aim of ensuring the safety of liquor in all stages from liquor production to consumption and enhancing the level of quality, the NTA gives technological assistance concerning improvement, etc. in the production process of liquor and confirm safety through actions including research and provision of information on the radioactive substances of liquor.
C. Efforts by the National Research Institute of Brewing (NRIB)
Serving as an entity to cover the technological base for the development of the liquor industry, the NRIB conducts studies for increasing the brand value of Japanese liquor products, strengthening the technological base of liquor production, etc. as well as actively pursues the measures to develop personnel for the liquor industry (lectures on liquor brewing, etc.) and outreach activities.
(iv) Measures for small and medium enterprises (SMEs)
In order for the liquor industry, of which SMEs account for the majority, to adjust to change in the social and economic conditions properly, the NTA supports diverse efforts by the industrial associations, such as the modernization project by the Japan Sake & Shochu Makers Association. Moreover, in coordination with related government offices and organizations, local governments and others, the NTA provides business operators and industrial associations with information on governmental measures for SMEs (consultation desks, subsidies, the tax
system, financing, etc.) to promote the use of these measures.
(v) Establishment of a fair trading environment of liquor
The NTA is striving to ensure fair trading through using “The Standards for the Fair Trading of Liquor”for dissemination to and enlightenment for liquor companies as well as through conducting surveys on the actual situation of liquor trading.
The Standards for Fair Trade of Liquor are the necessary standards with which all Liquor businesses (manufacturers, wholesalers, and retailers) must comply in relation to fair trade of Liquor. This Standards prohibit a liquor business operator from: (1) continuously selling Liquor at prices below the gross sales cost without just cause; and (2) conducting transactions that may have a substantial impact on the Liquor business of its own or other liquor business operators.
(vi) Response to social demands
A. Follow-up of measures to stop global warming
The Plan for Global Warming Countermeasures approved by the Cabinet in October 2021 stipulates that Action Plan for Achieving a Low-carbon Society formulated as a voluntary initiative by businesses needs to be followed up by the relevant councils, etc. The evaluation and verification of the commitment is conducted by the Liquor Subcommittee under the National Tax Council.
B. Measures to prevent those under the age of 20 from consuming alcohol
With the purpose to prevent consuming alcohol under the age of 20, in addition to preparation of educational posters and pamphlets, the NTA designates April of each year as the “Month to emphasize prevention from consuming alcohol under the age of 20,” and carries out enlightenment activities in coordination with relevant ministries and agencies, and industry associations.
Reference: Affairs related to Liquor Business Associations
The NTA conducts audits of liquor business associations and provides necessary advice on the implementation of their businesses and policies.
A liquor business association is a corporation established under the Act on Securing of Liquor Tax and on Liquor Business Associations to secure liquor tax revenue and stabilize the liquor industry. It cooperates with tax authorities in securing liquor tax revenue and conducts business to promote common interests.
A liquor business association is a nonprofit corporation, which may only be established if the total number of members is two-thirds or more of those eligible for membership, based on the principle
that members are free to join or leave the association, and that the voting rights of members are equal. In principle, a liquor business association is to be established in each district under the jurisdiction of the Tax Office. However, under special circumstances, such as a small number of qualified members, an area outside the Tax Office jurisdiction may be designated as a district for the association with the approval of the Minister of Finance.
(1) Liquor Industry Associations by Type of Business i Liquor Manufacturer Associations
Liquor Manufacturer Associations are organized for each type of liquor manufactured.
Japanese sake, Non-continuously distilled shochu:
• 74 unit associations (34 at the Tax Office level, and 40 at the prefectural level)
• 7 federations (at the prefectural level)
• 1 central association (national level).
Continuously distilled shochu, beer, and whisky ・ spirits ・ liqueur, each have only a national association, and in the wine industry there are two associations on regional level – one in Yamanashi prefecture and the other in Yamagata prefecture.
ii Liquor Distributor Associations
Liquor Distributor Associations are organized by wholesale or retail activity
Wholesale:
• 24 unit associations (1 at the Tax Office level, 14 at the prefectural level, and 9 at the multiple-prefectural level)
• 1 federation (at the prefectural level)
• 1 central organization (national level)
Retail:
• 386 unit associations (383– at the Tax Office level, 3 at the prefectural level)
• 44 federations (at the prefectural level)
• 1 central organization (national level)
(2) Activities
(a) Handling of reports and other documents to be submitted to governments by association members
(b) Transmission of government notices to association members
(c) Cooperation in measures taken by the government for securement of liquor tax revenue
(d) Voluntary prevention of violations of the Liquor Tax Act
(e) Regulations related to liquor sales establishments, designed to make management more efficient
(f) Arrangement for procurement of raw materials for purchase by the members, and arrangements for loans
(g) Management of member welfare facilities
(h) Management of education and information centers designed to rationalize their business management and raise their technical standards
(i) Public relations and advertisements designed to promote the sale of liquor handled by members
Reference: National Research Institute of Brewing (NRIB)
An Independent Administrative Institution, the National Research Institute of Brewing was established in 1904 as the National Research Institute of Brewing within the Ministry of Finance with the mission of modernizing brewing and distillation technology. The institute’s current-day duties are provision of technical support to government administration of the Liquor Tax through expert and liquor knowledge-base gained through the long history of research studies centered on the technologies of brewing and distillation processes.
The National Research Institute of Brewing carries out the following tasks to be fulfilled by the NTA: realization of proper and fair imposition of liquor tax, advanced analysis and appraisal for the sound development of the liquor industry and research and examination for its theoretical support, training for the development of human resources who combine advanced skills with management practices, and holding the National New Sake Appraisal to maintain and strengthen the technical capabilities of manufacturers.
Section 2 Indirect Taxes Administration
1 Revenue from Indirect Taxes
In the fiscal year 2023 budget, indirect tax revenue amounted to approximately 5.95 trillion yen,
Ministry of Finance website: Tax System; Related Materials, Data, and Notifications; Explanation of the Budget for Taxes and Stamp Revenue; “Explanation of the Budget for Taxes and Stamp Revenue for FY2023”
accounting for 8.0% of the estimated total of 74.42 trillion yen from taxes and stamp revenues.
2 Outline of Indirect Taxes
Table 1-6-5 Outline of Indirect Taxes




3 Outline of Indirect Taxes Administration
(1) Organization for Indirect Taxes Administration
The following offices of the National Tax Administration are responsible for indirect taxes.
NTA head office Consumption Tax Office
Regional Taxation Bureau Consumption Tax Division and
Chief Examiner (Indirect Tax Group) Tax Office Corporation taxation group
(2) Basic Policy
Indirect taxes are levied on diverse objects of taxation, and the numbers of taxpayers differ among the Regional Taxation Bureaus and Tax Offices. For this reason, the NTA takes care that administrative operations are carried out in an effective, efficient and balanced way, considering the relative importance of each case of examination and allocating more workloads to cases with high priority based on the situation in each bureau and office. The NTA also strives to maintain and develop examination techniques unique to indirect taxes and pays attention to the organic operation of examinations and guidance.
In addition, in order to ensure proper taxation of indirect taxes as a whole with a limited number of staff, the NTA strives for focused and efficient management of examination work based on appropriate allocation of workload, and takes strict measures against large and malicious cases.
i Stamp tax administration
Stamp tax concerns a large number of taxpayers and taxable documents on a very wide front. Therefore, our efforts are directed toward interacting with the public in ways that will achieve balanced public relations, guidance and examination activities that are fair and that encourage the public’s voluntary compliance with tax policy.
ii Administration of other indirect taxes
For indirect taxes other than stamp tax, relatively large amounts of taxes are assessed on each taxpayer. Procedures such as deferred filing and payment, and tax exemption prescribed in detail by laws are likely to be applied in many cases. Against such a background, efforts are made to maintain and to raise the quality of filed returns by contacting taxpayers. with a view to improve both communications and the reviews of these applications.
(3) Comprehensive Taxpayer Guidance
Public relations and guidance are definitely provided to taxpayers quickly after tax reforms, in addition, those are provided to avoid errors in complying with prescribed procedures, as we constantly pay attention to new business trends and trading pattern changes in industry. At the same time, precise records are kept on guidance activities and used as valuable reference in future examinations and guidance.
When a matter is a common issue for businesses in an industry, guidance is provided in efficient and effective ways through an appropriate industry group within the private sector organization concerned.
(4) Efficient Examinations Management i Taxpayer contacts for stamp tax
Priority is given to taxpayers for whom examinations are found to be highly required based on their business size, business content, etc., and methods other than field examinations are actively utilized from the viewpoint of efficient and effective contacts.
ii Taxpayer contacts for other indirect taxes
For indirect taxes other than stamp tax, in addition to field examinations, the NTA actively utilizes other methods for effective, efficient and periodic taxpayer contacts from the viewpoint of ensuring taxpayers’ compliance with various tax exemption procedures and the maintenance and improvement of proper returns. The NTA actively pursues and investigates taxpayers suspected of not filing a return, etc., based on data, information, etc.
iii Examinations of large-scale taxpayers
Examinations of large scale taxpayers (points of manufacture under the jurisdiction of the Regional Taxation Bureaus) are conducted by the Chief Examiner (Indirect Tax Group) at the Second Taxation Department in some Regional Taxation Bureaus in Kanto-Shinetsu, Tokyo, Nagoya and Osaka. In the other Regional Taxation Bureaus, they are conducted by the Assistant Director at the Consumption Tax Division. .
iv Wide-area tax administration through cooperative interoffice strategies
The number of taxpayers and officials concerned with indirect taxes differs from one Regional Taxation Bureau and Tax Office to another. In response and with an aim of pursuing comprehensive examination by focused workload allocation, indirect tax administration is an interoffice collaborative undertaking of Tax Offices staffed by special officers.
(5) Information Acquisition
Information is crucial for effective examinations and guidance. The gathering of data and information and exploration of new information sources are never-ending tasks at the NTA.
Because indirect taxes are assessed across a diverse range of products and services and therefore require professional knowledge, NTA officials in charge of indirect taxes possess a high level of knowledge of professional theories and methodologies acquirable only through the opportunities of examinations.
(6) Education and Training
In support of effective administration of indirect taxes, educational and training programs are in place at the head office, regional taxation bureaus and tax offices. Training instills in the NTA staff a high level of professional knowledge and examination know-how.
i Education and training for indirect taxes staff
Comprehensive educational and training programs for staff members charged with indirect taxes are offered at the Regional Training Center of the National Tax College. These programs take into account the wide sweep of conditions characteristic of taxpayers at each Regional Taxation Bureau and Tax Office and prepare NTA staff for the increasingly complex developments that unfold as indirect taxation evolves.
ii Other education and training for staff
Staff members in charge of corporation taxation, members of individual and property taxation groups, and Special Examiners who perform comprehensive examinations are able to add to their store of knowledge by way of regularly-held stamp tax, corporate tax and income tax seminars.
Chapter 7 Information
1 Definition of Information
“Information” refers to a wide range of information related to taxpayers, including transactions (settlements), acquisition of assets, incidents, events, and rumors.
Sources for gathering information (information sources) include counterparts in tax examinations, records and books held by Tax Offices, mass media information, and experiences/observations by NTA personnel.
2 Functions of Information
The environment surrounding tax administration has become even more severe, with the diversification and internationalization of asset management due to changes in social and economic conditions, and the increasing sophistication of accounting irregularities.
Under such circumstances, it is important to collect and utilize information that is effective for tax purposes in order to efficiently and effectively conduct examinations to support the self-assessment tax payment system.
The functions of information, highly important in carrying out examinations, are as follows:
(1) Selection of Targets for Examination
To carry out tax administration with limited manpower, it is necessary to make selections of taxpayers for examination and to carry out examinations efficiently and effectively. In other words, instead of merely conducting cyclical examinations, the tax authorities must pick out those taxpayers suspected of accounting irregularities and other truly examination-worthy targets. In the selection of these targets for examination, information plays an important role.
For example, in cases where information shows that a taxpayer is related to backdoor and fraudulent transactions, or that a taxpayer gains high-value assets of unknown origin, these taxpayers are suspected of accounting irregularities.
(2) Facilitation of In-Depth Examination
As business transactions have grown larger and more complex and crossed borders by way of globalization and digital technology, increasingly sophisticated business practices and bookkeeping
irregularities have made gaining an accurate understanding of income extremely difficult. Advanced examination techniques and making effective use of information facilitates uncovering illegal transactions and presenting a precise picture of income.
(3) Secure, Maintain and Improve the Self-Assessment System
The collection of information causes taxpayers to expect that the contents of their returns will be checked. Thus, information functions to secure voluntary filing of accurate tax returns, which in turn supports the maintenance and improvement of the level of tax compliance.
3 Overview of Operations
(1) Assignment of Officials
The following units are in charge of information in the Regional Taxation Bureaus and Tax Offices:
i Regional Taxation Bureaus
A Taxation Management Division in Regional Taxation Bureau (a Tax Information Division in the Tokyo Regional Taxation Bureau and Osaka Regional Taxation Bureau) formulates basic policies for the administration of tax information and manages the administration of tax information, while a Chief Examiner (in charge of tax information) in the Tokyo Regional Taxation Bureau is directly in charge of tax information administration, including the development of wide-area tax information sources.
ii Tax Offices
(i) Officials responsible for information
These officials are assigned to Tax Offices and perform the following tasks listed below.:
• Collection of data and information
• Guidance to persons required to submit statutory information
(ii) Special examiners for development of information sources
Officials, adjunct officials, and task force examiners carrying out joint operations are assigned to the major metropolitan and prefectural Tax Offices and perform the following tasks listed below:
• Interfacing with government and official agencies, large companies, and the like concerning the information acquisition.
• Development of information sources and assignment of key information tasks
(2) Information Conferences
Officials specializing in information at the Regional Taxation Bureaus and Tax Offices play a central role in organizing “Information Conferences”, providing a platform by which officials from each of the interested sections and groups can deliberate and decide on basic operational policies for information work and plan implementations.
(3) Information Gathering Activities
Information is gathered and classified into information required by law to be submitted (statutory information) and the information not required by law to be submitted (non-statutory information).
i Statutory information
The term “statutory information ” shall mean materials that the payer, etc. is required to submit to the district director of the tax office, stating the contents of the transaction, the amount paid, etc., pursuant to the provisions of the Income Tax Act, the Inheritance Tax Act, the Act on Special Measures Concerning Taxation, and the Act on Submission of Statement of Overseas Wire Transfers for the Purpose of Securing Proper Domestic Taxation, in the case that certain events, such as the payment of interest, dividends, and remuneration, have occurred. There are 43 categories of statutory information under the Income Tax Act, 5 categories under the Inheritance Tax Act, 10 categories under the Act on Special Measures Concerning Taxation and 5 categories under the Act on Submission of Statement of Overseas Wire Transfers for the Purpose of Securing Proper Domestic Taxation: 63 categories in total as of April 2023, including those that have not yet been enforced. To ensure this kind of statutory information is properly submitted, those obligated to submit information are accurately identified and given guidance on submission of information. A review of the information submitted is also performed, as the need arises.
(i) Identifying who is obligated to submit information
In collecting statutory information, it is important to identify accurately who is obligated to submit information. Identification is accomplished using tax returns, books prepared by NTA authorities, and a variety of other information that has been acquired.
(ii) Guidance concerning submission of information
For persons required to submit statutory information, discussion meetings and guidance in the preparation of documents make it clear to them exactly what their obligations are in the submission of information and clarify the deadlines for submission of documents.
Information can be submitted in writing, via e-Tax or a cloud system, or on optical disc, etc.
Information having 1,000 or more (100 or more after January 2021) in each type in the base year (the second preceding year prior to the current year) has to be submitted on optical disc, through e-Tax or cloud computing.
(iii) Audit of the contents of submitted information
Because statutory information is submitted pursuant to an obligation imposed by law, tax officials are authorized to audit those persons who are required to submit information, with the aim of guiding them in the fulfillment of their obligations to submit accurate information.
There are also provisions for penalization of persons who have failed to submit information and those who have submitted false information. (Imprisonment with work for not more than 1 year or a fine of not more than ¥500,000)
ii Non-Statutory information
Non-statutory information is information, selectively collected, which is regarded as highly useful in examination and administrative guidance. There are five mode of collecting information: collection at the time of examination, collection on “Information day”, collection by development of information sources, general collection, and special collection.
(i) Collection at the time of examination
Information is collected when examiners carry out examinations on income tax, corporation tax, property tax, withholding income tax, consumption tax, and indirect taxes and statutory audits. The facts that are deemed usable effectively in connection with backdoor transactions, sham transactions, etc. are identified and processed by examiners, based on the authority to inquire and inspect.
(ii) Collection on “Information Day”
In the collection of information on Information Day, taxation group officials jointly process those items deemed usable effectively on the basis of the factual relationships contained in domestic national tax returns, statements attached thereto, internal books and records such as examination reports, written resolutions, etc.
Besides, information identified automatically from data of e-Tax is included this mode of collecting information.
(iii) Collection by development of information sources
The duty of development of information sources is to develop useful sources of information and to collect information, by focusing on the careful observation of industry economics, structural changes, regional trends, changes in transaction modes and asset holdings, globalization, and advances in information technology, etc.
Regarding collected information, its utilization effect is verified and as a reference for future collection plans, trial examination is implemented in collaboration with divisions in charge of collection and the Examination Group as needed.
(iv) General collection
Inquiries for general information collection are made in writing to corporations and sole proprietors concerning the details of the following items identified in each supplier or customer with the cooperation of taxpayers:
• Sales
• Purchases
• Rebates and payments to contractors
• Materials costs
• Repair expenses
• Entertainment and social expenses
• Advertising and publicity expenses
• Supplies expenses, etc.
(v) Special collection
Information which requires collection continuously from information source newly developed, or was specified or selected at Regional Taxation Bureaus and Tax Offices, is collected under special collection. This collection is only done for information for which a general collection is specified as not suitable. The tax authorities obtain understanding and cooperation with persons who provide such information, and collect such information on-site.
iii Development of Measures to Request Cooperation from Business Operators
The Act on General Rules for National Taxes provided that a tax official, etc. may, when necessary for an examination concerning a national tax (excluding the examination of a criminal case), request a public agency or a government-affiliated organization to inspect or provide books and documents or other articles that would be helpful for the examination, or to provide other cooperation. In collecting the information described in ii (iii), (iv), and (v) above, in addition to public agencies and
government related organizations, the information was collected with the cooperation of business operators. However, there were cases in which business operators did not respond to requests for cooperation because they were concerned about trouble with customers in view that there was no clear provision in the tax law that provided the basis for such requests. In order to deal with these problems, the provisions of the Act on General Rules for National Taxes were revised and now stipulate that tax officials may request cooperation from business operators, and this provision has been applied since January 1, 2020.
iv The establishment of a measure for requesting a report from a Specified Business Operator, etc.;
As described in iii above, information collection was only a request for voluntary cooperation, and therefore, correspondence from the viewpoint of effectiveness had been an issue. In addition, it is provided that tax officials exercise their right to conduct questioning and inspection during tax examination, and that if the party to the examination fails to respond to a request to present a property, etc. without justifiable grounds, he/she will be punished by imprisonment with labor for not more than 1 year or a fine of not more than 500,000 yen. However, the right to conduct questioning and inspection can be exercised on the assumption that the party to be examined (taxpayer, etc.) is identified. As a result, it had been difficult to use the question inspection right as a means to grasp and identify persons with highly anonymous income from cryptocurrency transactions or home-based businesses using the Internet, and developing a mechanism for appropriately identifying such income has become an issue.
In order to address these issues and realize fair and equitable taxation, in consideration of the administrative burden of business operators, etc., and from the viewpoint of careful operation of the system, measures have been established to require reporting to business operators, etc., as a more effective measure with collateral measures, only when it is particularly necessary to identify high value and malicious non-filers, etc. According to those measures, the Regional Commissioner may request a business operator, etc. who is the counterparty to a transaction, etc. using an electronic data processing system or who provides the place for the transaction, etc. to submit a report within a period not exceeding 60 days, which is specified by taking into consideration the number of days normally required for preparation.
From the viewpoint of careful operation of the system, the items required to be reported are limited to the minimum necessary information, such as names.
The Regional Commissioner shall obtain the approval of the Commissioner of the National Tax Agency in advance when he/she intends to request this report. This provision applies to requests for reports issued after January 1, 2020 with the approval of the Commissioner of the NTA.
(4) Sorting, Dispatching and Delivering Information
Collected information is input into the “Kokuzei Sogo Kanri” System, the NTA Comprehensive Information Management System (KSK System) and sorted by names (kanji and kana), address and identified number, etc. . Information that has been sorted in this way is then stored digitally for use as operational requirements dictate.
(5) Important Information
Among the information collected in (3) ii above, the following information are individually managed as important information and utilized for examination.
i Backroom deal materials
Materials clarifying the details of transactions that are not included in the publicized accounting books of the collection destination
ii Disguised transaction materials
Materials clarifying, among the transactions stated in the publicized books of the collection destination, those in which the contents of the transactions are disguised (including deposits and savings under pseudonyms and borrowed names) as well as clarifying the contents of the transactions in which the transaction facts themselves are fictitious
iii Others
Information other than i and ii above that are considered to be directly linked to the discovery of fraud at the destination of their utilization
Provided, however, that information pertaining to cash transactions or cash settlements for which the total amount is less than 500,000 yen (excluding those for which significant utilization effects can be expected) and information which were able to be confirmed in the process of collection to be properly stated in the publicized books of the utilization destination are not managed as important information.
(6) Application of the Act on the Protection of Personal Information
When information is collected by persons who are required to submit or third parties (financial institutions, counterparts, etc.), and they argue that submitting information infringes on Article 16 of the Act on the Protection of Personal Information (restriction by the purpose of utilization) and Article 23 of the said Act (restriction of provision to a third parties), properly explain that submitting the information shall apply to the exemption of the Act.
Table 1-7-1 Types of Statutory Information
1 As provided by the Income Tax Act:
Payment record of interest, etc.
Payment record of interest, etc. on public bonds and debentures issued in foreign countries
Payment record of dividends, distribution of surplus, money and fund interest
Payment record of dividends on foreign investment trusts or foreign securities
Payment record of distribution of revenue from investment trusts or trusts issuing specified beneficiary certificates
Payment record of distribution of proceeds of open-type investment trusts
Payment record on the amount deemed as dividends, etc.
Payment record for remuneration, fees, contract payments, and prizes
Payment record of supplemental benefits from installment savings
Payment record of distribution of profits from anonymous association contract, etc.
Payment record of lump sum payment of life insurance policy, etc.
Payment record of life insurance policy annuity, etc.
Payment record of refund at maturity of casualty insurance policy, etc.
Payment record of casualty insurance policy annuity, etc.
Payment record of remuneration paid to agents of insurance, etc.
Payment record of partnership contracts-based profit paid to non-residents, etc.
Payment record of compensation for personal services paid to non-residents, etc.
Payment record of real estate rental, etc. paid to non-residents, etc.
Payment record of interest on borrowing paid to non-residents, etc.
Payment record of royalties on industrial property, etc. paid to non-residents, etc.
Payment record of rentals on machines, etc. paid to non-residents, etc.
Payment record of salaries, remunerations, pensions and prizes paid to non-residents, etc.
Payment record of rentals, etc. of real estate
Payment record of consideration paid for acquisition of real estate
Payment record of commission on services for purchase, sale or lease of real estate
Payment record of consideration for acquisition of real estate paid to non-residents, etc.
Payment record of consideration for transfer of securities, etc.
Payment record of public grants, etc.
Payment record of consideration for transfer of beneficial interest in trust
Payment record relating to futures transactions
Payment record of consideration for transfer of gold bullion, etc. (enacted in 2012)
These are based on laws and ordinances as of April 1st 2023.
Table 1-7-1 Types of Statutory Information (Continued)
Withholding record of employment income
Withholding record of retirement income
Withholding record of public pension, etc.
Statement of trust
Statement of income for associate partners of a limited partnership, etc.
Record of interest income received under one’s name for others
Record of dividend income received under one’s name for others
Record of consideration for transfer of securities, etc. received under one’s name for others
Record on transfer, etc. of negotiable certificates of deposit
Record of exercise of stock subscription rights
Record on the free allocation of shares
Record of fringe benefits granted to officers, etc. in Japan by a foreign parent company, etc.(enacted in 2013)
2 As provided by the Inheritance Tax Act:
Payment record for life insurance and mutual insurance, by recipient
Payment record for casualty (death) insurance and mutual insurance, by recipient
Payment record of retirement allowance, etc. by recipient
Record relating transfer, etc. of policyholder (enacted in 2018)
Record relating to trust, by beneficiary (consignor)
3 As provided by the Act on Special Measures Concerning Taxation:
Payment record of redemption, etc., of exchange traded funds, etc.
Record of grant of specified stock acquisition rights
Record of transfer of specified stock
Yearly report of transactions in specified accounts
Yearly report of transactions in non-taxable accounts (enacted in 2014)
Yearly report of transactions in minors accounts (enacted in 2016)
Report on large individual shareholders receiving payment of dividends, etc., on listed shares, etc.
Record of year-end balance, etc., of borrowings, etc., pertaining to housing acquisition funds
Record of end of an education fund management contract (enacted in 2013)
Record of termination of fund management contract for marriage and child-raising (enacted in 2015)
4 As provided by the Act on Submission of Statement of Overseas Wire Transfers for the Purpose of Securing Domestic Taxation:
Records of remittances and receipts related to foreign countries
Record of offshore securities transfer, etc. (enacted in 2015)
Record of transfer, etc., of electronic means of payment outside Japan (enacted in 2024)
Foreign assets statements (enact in 2014) *Note: records to be submitted by taxpayers themselves
Statements of assets and liabilities (enacted in 2016) *Note: records to be submitted by taxpayers themselves
Table 1-7-2 Number of Statutory Information Sheets Collected

Chapter 8 Examination of Complicated and Difficult Cases
1 Changes in the Environment of Tax Administration
Since the “rapid economic expansion” that started in the latter half of the 1950s, the Japanese economy attained prosperity in an extremely short period of time, and Japan is now one of the economic super powers.
In accordance with the rapid economic expansion, the circumstances surrounding tax administration have also changed in the following ways:
• Increase in the number of taxpayers
• More complexity and geographical expansion in business transactions
• More complex ways for tax evasion
• Globalization and advancement of digitalization in business transactions In recent years, these changes have grown even more remarkable.
2 Reinforcement of Section Specializing in Examinations
With the geographical expansions and complexity of business transactions, advancement of digitalization, and globalization, there is an increase in the number of cases that go beyond the jurisdiction of the Regional Taxation Bureaus and tax offices, cases that require examinations on related individuals and corporations in an integrated manner to appropriately confirm the facts, and cases that require special knowledge and methods of examination of electronic commerce and international taxations.
For some of the cases mentioned above, problems have emerged due to jurisdiction restrictions of tax offices and a separate examination system for individuals and corporations. Further, it is difficult for small tax offices to conduct satisfactory examinations in terms of quality or quantity.
To handle these cases sections specializing in examinations are added at the Regional Taxation Bureaus and tax offices and staffed by officials with specialized knowledge and investigative skills.
(1) Examination of Complex Cases Information and Examination Division
i In 1964, the NTA established the Information and Examination Division exclusively for complex and wide-area cases. These divisions have been gradually introduced at Regional Taxation Bureaus nationwide. Currently, the groups consist of 69 divisions across Japan (including Taxation Management Divisions, Information management Division and chief examiners of the First Taxation Departments) and a staff of 1,300 officials.
ii The Information and Examination Division undertakes in-depth examinations of difficult cases beyond the Tax Office’s resources due to their complexity, difficulty, geographical dispersion, and involvement of multiple tax items in a flexible manner by using the examination authority covering cases that are geographically dispersed and involve multiple tax items and, at the same time, endeavors to develop examination skills related to such tasks.
(2) Examination of Cases Involving Individual and Corporate Taxpayers Comprehensive Examination Group
i The Comprehensive Examination Group has been functional since July 2000. The group is set up in all major Tax Offices and is responsible for cross-functional examination of both individual and corporate taxpayers in multiple taxation categories.
ii By taking advantage of having the examination authority for multiple tax categories, the Comprehensive Examination Group carries out simultaneously a plurality of tax-category examinations in coordination and cooperation with other NTA divisions and groups. Several example of the group’s examination activities are listed below.
Cases where multiple tax items are seen as possibly causing taxation issues for (a) individual taxpayers who are owners of corporations with significant assets, and (b) corporate groups affiliated with such individual taxpayers
Cases where it is necessary to simultaneously examine both individuals and corporations involved in group transactions
Cases related to decedents who owned and bequeathed properties such as the stocks of the corporation in which the decedents used to be management executives, or land which was used by those corporations
3 Responding to Digitalization
Companies in virtually all fields are increasingly operating in a digital environment. Advanced information and communications technology (ICT) has brought to accounting a multilateral dimension that has made it necessary for examiners to be equipped with new skills and tools more responsive to the changing business developments. Senior NTA Examiners specially trained in ICT technology were introduced to the Tokyo Regional Taxation Bureau and the Osaka Regional Taxation Bureau in 1977 with the aim of grasping the circumstances of the computerizing corporations and developing the examination tools and skills necessary for effective ICT-based examinations.
The years since have seen more and more companies computerizing their operations and, as the Internet has expanded, engaging in various kinds of e-commerce. Accordingly, the number of Senior Examiners trained in information technology has risen. A special cadre of ICT officers are introduced to Taxation Departments in 1996 and assigned across the NTA network of Regional Taxation Bureaus and Tax Offices. The two separate units were integrated in 2001 and positions changed to “Senior Examiners for Information Technology”, charged with examinations of individual and corporate taxpayers that operate in the computer-accounting and e-commerce environment.
An ongoing effort is made to develop effective new examination methodologies and systems that fully utilize modern technology for improved ICT-based examinations of the data and figures of business in real-time. Early on, we were looking ahead and committed to grasping and solving electronic-age auditing of corporations that have advanced information processing to a very high level.
In March 1998, the Act on Special Provisions concerning Preservation Methods for Books and Documents Related to National Tax Prepared by Means of Computers was enacted, enabling the preservation of national tax-related books and documents by electromagnetic records, etc., and the number of corporations storing their records in an electronic format is increasing year by year. For these corporations, it is necessary to confirm whether their systems and data preservation status meet the preservation requirements stipulated by law. And in order to accurately respond to the progress of paperless operations and digitalization of businesses, the NTA is working to develop an examination method that utilizes the systems these corporations have in place.
Advancement in the terms of communications and reductions in the charges of communications have brought about an explosive increase in use of the Internet and its virtual shopping malls, auctions, and numerous other online transactions. To collect information on e-commerce transactions and understand
the actual status of those involved in the transactions, the “Professional Team for E-Commerce Taxation” was introduced to the Regional Taxation Bureaus nationwide in January 2001.
Besides, networks have become readily available not only to business operators but also to consumers due to the spread of smartphones and tablet terminals. The NTA is properly responding to the increase of activities in which potentially useful assets or the like held by individuals are provided on matching platforms on the Internet (so-called sharing economy), transactions of crypto-assets (cryptocurrencies), and others, which is being affected by the diversification of working practices. From July 2019, the NTA is setting up “Project Teams for the Sharing Economy and Others” in the Regional Taxation Bureaus across the country.
Professional Team for E-Commerce Taxation (PROTECT)
i With the popularization of the Internet and advent of electronic commerce, the Tokyo Regional Taxation Bureau created a Professional Team for E-Commerce Taxation (PROTECT) in February 2000, aiming at securing reasonable tax enforcement. This was followed by the creation of PROTECT teams in all Regional Taxation Bureaus and the Okinawa Regional Taxation Office by January 2001. These teams are comprised of staff with expertise in computer science and cross-border transactions.
ii PROTECT conducts comprehensive cross-functional examinations, collects information on e-commerce of all kinds, develops new examination techniques, and carries out research programs that explore new modes of business online.
(Reference: Characteristics of Electronic Commerce)
Electronic commerce includes following characteristics:
(a) It is difficult to pinpoint the place of tax payment due to rapidly widening and globalization of transactions.
(b) Entry into business is relatively easy and the base of taxpayers is expanding.
(c) The high anonymity of transactions makes it difficult to ascertain who the taxpayer is.
Project Team for the Sharing Economy
Corresponding to new fields of economic activities such as the sharing economy, “Professional Team for E-Commerce Taxation” as well as “Project Team for Sharing Economy and Others,” which consists of designated officials from related sections were established at all the regional taxation bureaus and Okinawa regional office since July 2019. The NTA strengthens efforts for collection of information and analysis in coordination and cooperation between regional taxation bureaus, regional offices, and
related sections closely, and will accurately identify taxpayers who are suspected of taxation issues for tax examinations.
4 Response to fraudulent refund of consumption tax
(1) Background, etc.
The number of returns for refunds of consumption tax filed by corporations keeps showing a large increase trend, and there have been numerous cases of companies abusing the consumption tax system and attempting to fraudulently obtain consumption tax refunds by filing false information. Specifically, there have been cases of businesses fraudulently attempting to receive tax refunds by recording fictitious domestic purchases and fictitious overseas sales, and cases of foreign tourists and others illegally profiting from the resale in Japan of tax-free items purchased at tax-free prices under the direction of domestic businesses (brokers) and others.
(2) Initiatives against fraudulent refund of consumption tax
In order to enable proper responses to any case of abusing the consumption tax system, for each of the stages from tax declaration to administrative guidance and investigations to collection, the NTA is striving to take the following measures in collaboration with relevant departments throughout the organization: (i) implement stricter assessment for refund returns; (ii) proactively conduct examinations with an eye on malicious methods etc. (case analysis, data usage, etc.); (iii) enhance the organizational structure (install a dedicated dept, expand existing dept, etc.); ( ⅳ ) pursue prevention measures through PR activities, etc.
Table 1-8-1 shows the number of accused cases of fraudulent consumption tax refunds and the amount of fraudulently received refunds. (For the status of field examinations for consumption tax, see Table 1-5-7 “Trends in Field Examinations for Consumption Tax (Individual Proprietors)” and Table 1-5-8 “Trends in Field Examinations for Consumption Tax (Corporations)” in Chapter 5 “Consumption Tax Administration.”)
Table 1-8-1 Number of Accused Cases of Fraudulent Consumption Tax Refunds and Amount of Fraudulently Received Refunds

(Source) “National Tax Agency Report 2023” III Proper and Fair Taxation and Collection, 3. Response to fraudulent refund of consumption tax, (3) Our initiatives against fraudulent refund of consumption tax, ② Enhancing the onsite examinations
5 Improvements in International Taxation
(1) Reinforcement of the Organization for Implementation
Director for International Taxation
A Director for International Taxation was introduced as the head of international taxation in July 2017 to properly cope with incidences of international tax avoidance.
Chief Examiners (International Taxation)
Since the globalization of the movement of funds, overseas investment has been increasing. The issue of international tax avoidance is spreading even among SMEs and individual investors. In order to strengthen the examination system for international taxation on these corporations and individuals, the Project Team to Facilitate International Examination was established in July 2002 at the Taxation Departments of the Regional Taxation Bureaus of Tokyo, Osaka, Nagoya and Kanto-Shinetsu, with officers exclusively assigned to detect and examine international tax avoidance schemes, collect pertinent information, and try to develop sources of information on overseas assets.
Then, to deal with international transactions that are increasing over time and tax avoidance schemes that are becoming complicated and sophisticated, the NTA established “Chief Examiners (International Taxation)” specialized in international transactions in July 2009 at the Taxation Departments of the Tokyo and Osaka Regional Taxation Bureaus, as new posts for dedicated and cross-functional administrative processes, and since 2011, information collection, analyses, clarification of actual conditions, and investigations related to international tax avoidance schemes have been planned in a cross-functional manner in the Nagoya Regional Taxation Bureau (“Chief Examiners (Electronic Commerce/International Taxation)”) and the Kanto-Shinetsu Regional Taxation Bureau (“Chief Examiners (International Taxation/Electronic Commerce)”).
Moreover, from the perspective of further enhancing information collection functions regarding the affluent class, the NTA established project teams for the selective management of the affluent class (PTs for the affluent class) in the Tokyo, Osaka, and Nagoya Regional Taxation Bureaus in July 2014. The project teams were established in all other Regional Taxation Bureaus in July 2017.
Senior Examiner (International Taxation) and Chief Senior Examiner (International Taxation)
The Large Enterprise Department of each Regional Taxation Bureau has a Senior Examiner (International Taxation) exclusively responsible for the examination of cross-border transactions. Knowledgeable and experienced in cases involving cross-border transactions, these officials play a leading role in examinations and the development of examination skills and assistance which the process of examinations provides.
Senior Examiners (International Taxation) were first posted to the Large Enterprise Departments of the Tokyo, Osaka and Nagoya Regional Taxation Bureaus in 1982. Since then, reflecting the importance of the examination of cross-border transactions growing in step with the globalization of Japan’s economy, the number of Senior Examiners (International Taxation) has been gradually increased. In business year 2021, Senior Examiners (International Taxation) were staffed at the Large Enterprise Departments of the Regional Taxation Bureaus nationwide.
In this connection, Senior Examiners (International Taxation) have been posted to the Taxation Departments of the Regional Taxation Bureaus in order to respond to an increase in the number of cases related to cross-border transactions, beginning with their posting to the Information and Examination Divisions of the Tokyo and Osaka Regional Taxation Bureaus in 1986. Since then, the position has been introduced to the Information and Examination Divisions of other Regional Taxation Bureaus. The Taxation Department of every Regional Taxation Bureaus have Senior Examiners (International Taxation) as of 2017. Senior Examiners (International Taxation) were also posted to the Tax Offices under the jurisdiction of the Tokyo and Osaka Regional Taxation Bureaus in 1991. The Tax Offices under other Regional Taxation Bureaus had Senior Examiners (International Taxation) as of 2017.
Moreover, in 1994, a Chief Senior Examiner (International Taxation) was posted to the Large Enterprise Department of the Tokyo Regional Taxation Bureau to undertake examinations of cross-border transactions which have become increasingly complex and difficult. This was followed by another posting in the Large Enterprise Department of the Osaka Regional Taxation Bureau in 1995 and one in the Large Enterprise Department of the Tokyo Regional Taxation Bureau in 2006.
Director of International Examinations, Deputy Assistant Regional Commissioner (International), and International Examinations of Large Enterprise Division
At the NTA head office, in its Large Enterprise Division, the position of Director of International Examinations in charge of the management of examinations of cross-border transactions and transfer pricing was created in 1987. The Director of International Examinations controls overall enforcement related to international taxation of corporations overseen by the Large Enterprise Division. Also, an Large Enterprise Division, there is an International Supervision Section in charge of planning administrative
operations related to the field of international taxation, an International Planning Section in charge of handling international conferences, an International Examination Section 1 in charge of examination work related to the field of international taxation, an International Examination Section 2 in charge of Exchange of Information, an Advance Pricing Arrangement Section in charge of the advance pricing arrangement work.
At the Regional Taxation Bureaus, International Examination of Large Enterprise Divisions in charge of examinations of cross-border transactions were established in Large Enterprise Departments of the Tokyo and Osaka Regional Taxation Bureaus in 1985, in the Nagoya Regional Taxation Bureau in 1987, and in the Kanto-Shinetsu Regional Taxation Bureau in 1996, respectively.
Also, in 1998, the position of Deputy Assistant Regional Commissioner (International) was established in the Large Enterprise Department of the Tokyo Regional Taxation Bureau to examine cross-border transactions, transfer pricing, foreign corporations and to review of Advance Pricing Arrangement (APA).
Organization for Implementation of Transfer Pricing Taxation
Japan introduced transfer pricing taxation in 1986. Effective implementation of transfer pricing taxation requires specialized knowledge and experience. This work system of taxation also differs from those for examination of general cross-border transactions. Thus, in the NTA headquarters, in the Large Enterprise Division, NTA established a First, Second, and Third Transfer Pricing Sections in 1987. As for Regional Taxation Bureaus, a Senior Examiner of Transfer Pricing was stationed in the Tokyo and Osaka Regional Taxation Bureaus in 1987 and the Transfer Pricing Division was established in the Large Enterprise Department of the Tokyo Regional Taxation Bureau became a functional entity. To further enhance the examination system, a Transfer Pricing Division was set up in the Osaka Regional Taxation Bureau in 1988 (later, Advance Pricing Arrangement Division 1). A Chief Examiner for Transfer Pricing Examination was posted in 1995 in the Tokyo Regional Taxation Bureau, and this was followed by the posting of a Special Examiner for Transfer Pricing Examination in 1999 and a Review Officer for Transfer Pricing in the Large Enterprise Department in 2000. An Advance Pricing Arrangement (APA) Division was established in the Tokyo Regional Taxation Bureau in 2005 to deal exclusively with a rapidly increasing number of requests relating to APA, and an APA Division at the Osaka Regional Taxation Bureau in 2008.
In order to handle complicated review on APA, a Chief Review Officer for Transfer Pricing was posted at the Large Enterprise Department of the Tokyo Regional Taxation Bureau in 2011, and posted one more in 2016. In 2013, a Transfer Pricing Division was established at the Nagoya Regional Taxation Bureau. This division is in charge of examinations of transfer pricing and APA reviews.
Due to the increasing number of foreign transactions and the increasing complexity of taxation issues associated with the internationalization of the economy and society, the difficulty and inefficiency of managing corporations by separating transfer pricing issues from other international taxation issues have also been observed. For this reason, the respective Large Enterprise Departments of the Tokyo Regional Taxation Bureau, the Osaka Regional Taxation Bureau, and the Nagoya Regional Taxation Bureau established the International Management Division to comprehensively manage the examination and examination affairs related to international taxation and to plan the administration of the affairs, and abolished the Transfer Pricing Division to establish a structure in which the Large Enterprise Examination Group (International Examination) examines transactions related to international taxation, including transfer price taxation, under comprehensive corporate management, based on an overall understanding of the corporation’s international taxation risks, and flexibly allocates investigation resources to the cases for which investigation is highly required. In addition, the Japanese name of the Advance Pricing Arrangement Division was changed.
The NTA head office is the point of central control of specified cases regarding transfer pricing taxation. The reasons for this are:
(a) Such taxation requires technically complicated work in terms of calculation of an arms-length price and uniform execution.
(b) Since the execution of such taxation causes double taxation between Japan and a foreign country, it is necessary to consider the international consensus.
(2) International Taxation Related Examinations i Examination of cross-border transactions
Table 1-8-2 shows the number of undeclared cases and the amount of undeclared income in connection with cross-border transactions revealed in the examination of corporations, as well as the number of cases of fraudulent calculation and the amount of fraudulently undeclared income. Additional income connected with cross-border transactions accounted for approximately 26.7% of additional income in business of 2021.
ii Controlled Foreign Corporation (CFC) legislation
Table 1-8-3 shows the number of undeclared cases and the amount of undeclared income revealed in examination on the CFC legislation.
iii Transfer Pricing Taxation
Table 1-8-4 shows the number of undeclared cases and the amount of undeclared income on Transfer Pricing Taxation.
Table 1-8-5 shows the number of cases processed on APA.
(3) Recent Developments
i Measures to Counter International Tax Avoidance Schemes
With the spurt in cross-border corporate business activities, a spurt of movements have emerged aimed at international tax avoidance. These unreasonably erode Japan’s tax base by taking advantage of the differences in the tax systems of other countries and the differences in treatment under tax treaties. International tax avoidance features intricately devised schemes involving various entities including silent partnership contracts, partnerships, Limited Liability Companies (LLCs)and new financial practices.
To deal with international tax avoidance schemes, the NTA conducts studies to uncover the realities of the situation, carries out intensive tax examinations and addresses these issues rigorously from the viewpoint of guaranteeing fairness among taxpayers. International tax avoidance schemes have recently rapidly spread among small and medium enterprises and wealthy individuals as well as large enterprises. Responding to enhance its examination organization, the Taxation Departments established a Chief Examiner of International affairs as already mentioned. The NTA is working to strengthen collaboration among related departments in the Large Enterprise Departments and others to deal with the issue of international tax avoidance in a cross-organizational manner. The NTA also makes requests to amend the tax system and tax treaties, as needed.
The NTA is active in the exchange of information with foreign tax authorities in the context of recent expansion and strengthening of tax treaty networks. Japan is a party to 85tax treaties of 153 countries and regions as of September 1, 2023, and the number of information exchanges come to several-hundred-thousand cases a year.
ii Enhancement of information resources
The NTA exercises the following systems in order to identify income generated through economic activities that transcend borders and to exercise proper taxation.
(a) Records of remittances and receipts related to foreign countries
Records of remittances and receipts related to foreign countries is a report to be submitted to Tax Offices by financial institutions that conduct outward and inward overseas remittances exceeding 1 million yen. The record states the name and address of the sender and receiver of funds, remittance amount, and My Number or Corporate Number (enforced in April 1998).
Table 1-8-6 shows the number of submission of records of remittances and receipts related foreign countries.
(b) Foreign asset statements
Those who have assets in foreign countries totaling over 50 million yen as of December 31 in the year are to submit a statement describing the type, value, etc., of the assets overseas by June 30 of the following year to Tax Offices.
Table 1-8-7 shows the number of submission of foreign asset statements
(c) Statements of assets and liabilities
(1) Those who earn an income of over 20 million yen in the year, and hold assets totaling 300 million yen or more or securities, etc., totaling 100 million yen or more as of December 31 in the year, or (2) those who hold assets totaling 1 billion yen or more as of December 31 in the year, are to submit a statement describing the type and value of the assets, the amount of debt, etc., by June 30 of the following year to Tax Offices.
Table 1-8-8 shows the number of submission of statements of assets and liabilities.
iii Enforcement of Transfer Pricing Taxation
The enforcement of transfer pricing taxation must be in accordance with the arm’s length principle. In examinations, emphasis is placed on identifying problematic transactions, with careful consideration that the price applied to transactions between Japanese corporations and their overseas affiliates is reflective of a price that would exist between non-affiliates. In cases subject to transfer pricing taxation, the NTA endeavors to improve the review system in order to facilitate proper taxation and promptly eliminate double taxation by having units in charge of review and mutual agreement procedure take part at an early stage.
When a corporation asks the tax authority to confirm a prospective application of transfer pricing methodologies for a certain future period and specific contents, and is given this confirmation, and as long as the transactions are done in the manner confirmed, the tax authority will not impose transfer pricing taxation. This APA process is intended to provide predictability for the taxpayer and ensure smooth enforcement of transfer pricing taxation.
Transfer pricing taxation can cause economic double taxation with other jurisdictions, and the adjustment of which requires a common understanding among tax authorities regarding transfer pricing. To properly enforce transfer pricing taxation in Japan, the NTA refers to the OECD Transfer Pricing Guidelines, as necessary, and carefully weighs international taxation trends.
For the purpose of understanding the global activities and the actual situation of tax payment conducted by multinational enterprises (MNEs), based on the recommendation of the BEPS Project, relevant corporations became obligated to provide (or create and store) the following information to Tax Offices after the FY2016 tax reform: (1) information concerning business activities conducted by MNE groups by country (“Country-by-Country (CbC) Report”), (2) information concerning the overall global business activities conducted by MNE groups (“Master File”), and (3) detailed information for calculating arm’s length price for transactions with related parties (“Local File”).
Moreover, in order to improve transparency in enforcement and predictability for taxpayers, the NTA attempts to clarify its operations by publishing administrative guidelines and reference case studies on transfer pricing taxation. The NTA also prepares the ground for taxpayers using the APA process by establishing contact points for advance consultation in each of the Regional Taxation Bureaus. Further, in an effort to maintain and improve tax compliance concerning the transfer pricing taxation for large enterprises, the NTA established a “consultation counter concerning the transfer pricing taxation” at each Regional Taxation Bureau on a trial basis. Each counter provides information on general questions regarding the transfer pricing taxation and the NTA makes specific consultations on each foreign-related transaction etc. that are subject to the requirement of the transfer pricing
documentation.
iv Establishment of affluent class project teams
In order to respond appropriately to international tax avoidance by the affluent class, a project team has been established at each Regional Taxation Bureau throughout the country to collect and analyze information on taxpayers who are considered to have particularly large assets among the affluent class, through the integrated management of their related parties and managed corporations as a group.
Responding to affluent people and companies with overseas transactions is one of the priority issues, and by promoting such efforts, examinations are actively conducted to appropriately deal with the hiding of assets overseas and international tax avoidance.
Table 1-8-2 Cross-border Transactions


Reference: International Cooperation and Coordination with Foreign Tax Authorities
International cooperation between and among national tax authorities is essential to prevent international tax avoidance. International taxation issues such as double taxation can be dealt with through mutual agreement procedures based on tax treaties. In addition, there is a need to establish a forum where common rules for international taxation between and among national tax authorities can be discussed and developed.
(1) Exchanges of Information
In the wake of financial upheavals, the international community has come to view flows of non-transparent funds into so-called “tax havens” as a problem. The G20 Summit on April 2009 presented an opportunity for various countries to accelerate their moves to commit to the exchange of taxpayer information between countries under international standards, including confidential information in banks. Japan quickly expanded its information exchange network based on tax treaties, and is sorting out the relationship between information provision and confidentiality obligations in order to carry out exchanges of information more efficiently. To this end, provisions will be stipulated in tax treaties which enable information on taxation to be provided to the tax authorities of a counterpart signatory to a tax treaty under its FY2010 tax system reform.
As of September 1, 2023, Japan is a signatory to 85 tax treaties with 153 countries and regions, and exchanges information based on them. In an international transaction, the fact that the trading partner is outside Japan complicates a tax examination. Exchanges of information are both effective and mutually beneficial in examinations.
The three main forms of exchange of information are as follows:
a Exchange of Information on Request
This is an arrangement in which a contracting state asks the another contracting state in a tax treaty to provide specific information, whereupon the other contracting state provides the information so requested to the requesting state. This type of information exchange is useful when the information available at home does not allow for conducting a complete tax examination, such as when the taxpayer’s trading partners are located abroad.
b Spontaneous Exchange of Information
Tax authorities, upon discovering information through a tax examination which appears to be of possible value to the tax authorities of another country, voluntarily make such information available to the foreign tax authorities.
c Automatic Exchange of Information
Structured information (such as statutory record information) regarding a foreign taxpayer is sent to the tax authorities of that country on a regular basis based on a certain template.
【Automatic Exchange of Information on financial accounts】
To deal with international tax evasion and tax avoidance through financial institutions, the OECD established the Common Reporting Standard (CRS) in 2014, which is an international standard for the automatic exchange of information on the financial accounts of non-residents. Countries including Japan have pledged to implement it.
In Japan, the Act on Special Provisions of the Income Tax Act, the Corporation Tax Act, and the Local Tax Act regarding the Application of Tax Treaties was revised as a part of FY2015 tax reform to impose a duty on financial institutions to submit information of the account holding of non-residents such as names, balance of the accounts, total amount of interest and yearly dividends received.
This measure has been effective since January 1, 2017, and from 2018, reports provided from Japanese financial institutions until April 30 of every year are to be submitted to overseas tax authorities until September 30 of every year. .
Table 1-8-9 Status of Receipt and Provision of CRS Information

(2) Assistance in Tax Collection
The Multilateral Convention on Mutual Administrative Assistance in Tax Matters, including Assistance in Tax Collection between tax authorities, was signed and has been effective in Japan since October 2013. The NTA has been working on revisions to bilateral tax treaties to include the provision regarding assistance in tax collection (as of November 1, 2023, the request of assistance in tax collection is available in 80 countries and regions).
The NTA is concluding agreements on concrete step-by-step procedures with countries which deem cooperation in tax collection to be a high priority.
(3) Mutual Agreement Procedures
Mutual Agreement Procedure (MAP) is the consultative procedure undertaken by national tax authorities pursuant to the provisions of the tax treaties to which their governments are signatories. The purpose of such mutual consultation is to prevent the levying of taxation that does not meet with the provisions of tax treaties, when a taxpayer considers that the actions of one or both of the Contracting States result or will result in taxation of him that is not in accordance with the provisions of tax treaties. Japan has mutual agreement procedure clauses in 77 tax treaties it has signed as of the end of June 2023.
The number of annual MAP procedures has hovered around 200-300 in recent years centered on procedures for transfer pricing-related matters, including APA.
Recent procedures, processing, and carry-forwards of mutual agreement procedures are outlined below:
Table 1-8-10 Number of MAP cases in recent years (Unit: Cases)

(4) International Tax Conferences
i Conferences related to OECD Committee on Fiscal Affairs
The OECD, mainly through its Committee on Fiscal Affairs (CFA), serves as a venue to establish internationally applicable tax rules and related activities in fields where international cooperation is essential; examples are the OECD Model Tax Treaty, the OECD Transfer Pricing Guidelines, and the sharing of knowledge and experience with other member countries.
CFA groups are organized with respect to tax policy and the various issues of tax administration. Here, the tax authority experts of each country engage in a comprehensive exchange of opinions. The NTA is an active participant in CFA study groups.
【Main Working Parties and Their Activities】
• Working Party No. 1 (revisions to the OECD model tax convention)
• Working Party No. 6 (taxation on multinational enterprises, including transfer pricing taxation)
• Working Party No. 10 (mutual administrative assistance in tax matters, including exchange of information)
• Working Party No. 11 (discussions on measures to prevent tax avoidance, etc.)
• Task Force on Electronic Economy (discussions on taxation on e-commerce)
• Forum on Harmful Tax Practices (examination and measures to deal with harmful tax practices)
• Global Forum on Transparency and Exchange of Information for Tax Purposes (review of the implementation of exchange of information, etc.)
【BEPS Project】
The OECD Committee on Fiscal Affairs effectively tackled the issue of “Base Erosion and Profit Shifting (BEPS)” in June 2012 and published the “BEPS Action Plan” on July 19, 2013. The BEPS Action Plan received the full support of the G20 countries, and the “OECD/G20 BEPS Project” was established as a framework whereby the eight G20 non-OECD members (China, India, Russia, Argentina, Brazil, Indonesia, Saudi Arabia and South Africa) can voice their opinions and participate in problem-solving and decision-making processes.
Through international cooperative effort, the OECD formulated measures to effectively address BEPS and published the first report in September 2014 and the final report in October 2015.
The recommendation in the final report should be implemented by many countries and regions including emerging countries and developing countries, so that Inclusive Framework on BEPS was organized. As of November 2023, 145 jurisdictions, including Japan, have been participating in this framework and monitoring the implementation of the recommendations through the peer review process. As well as discussing a review of the recommendations in themselves, these days, participants discuss solutions for taxation issues arising from digitalization of the economy.
【Addressing International Tax Challenges Arising from Digitalization of Economy】
With the globalization and the digitalization of the economy, changes in the forms of business that are different from those in the past have been taking place, and problems have emerged, such as the inability to tax companies that do business without a permanent establishment (PE) in the market jurisdiction and low corporate tax rates and preferential taxation systems that attract foreign companies and impede fair competition among companies. In order to address this situation, a review of the international taxation system to reflect the actual economic situation was discussed. In October 2021, an agreement was reached on the “Two Pillars” in the Inclusive Framework on BEPS.
With regard to Pillar One of the Two Pillars, international discussions have been underway for the introduction of new taxation systems, including Amount A, which allocates new taxing rights to market jurisdictions through the conclusion of a multilateral convention, and Amount B, which aims to simplify and streamline the application of the transfer pricing tax system. With regard to Pillar Two, the Income Inclusion Rule, the basic rule of the global minimum tax, was legislated in the FY2023 tax reform.
Diagram 1-8-12 Outline of Action Plan on Base Erosion and Profit Shifting

ii Study Group on Asian Tax Administration and Research (SGATAR)
SGATAR is composed of senior officials of the tax authorities of its 18 member countries and regions representing Japan, Australia, Cambodia, the People’s Republic of China, Hong Kong, Indonesia, the Republic of Korea, Macau, Malaysia, Mongolia, New Zealand, Papua New Guinea, the Philippines, Singapore, Chinese Taipei, Thailand, and Vietnam. They meet to exchange views on tax enforcement issues and promote mutual cooperation and trust among the authorities in tax matters. The 51st meeting was held in October 2022 in Kuala Lumpur, Malaysia, where opinions were exchanged on
addressing new issues in tax administration, focusing on human resources and organizational structure, and on improving voluntary compliance.
iii OECD Forum on Tax Administration (FTA)
The OECD Forum on Tax Administration is an international forum established in 2002, aiming at sharing knowledge and experiences among member countries and providing a platform for comparative studies of best practices within diverse areas of tax administration. FTA main activities are centered on meetings of the OECD Committee on Fiscal Affairs. As of November 2023, senior officials of 38 OECD member countries and 15 non-member countries and regions participated in it. The 15th meeting was held in October 2023 in Singapore, where opinions were exchanged on the digital transformation of tax administration, the implementation of solutions to the Two Pillars, tax certainty, tax capacity building, etc.
Under the FTA, the Joint International Taskforce on Shared Intelligence and Collaboration (JITSIC), in which Japan is a diligent participant, is established as a tax authority network to share information and collaborate with other countries regarding common issues such as international tax avoidance, etc.
iv Commencement of OECD Asia-Pacific Academy for Tax and Financial Crime Investigation In recent years, international tax and financial crimes remain issues. To respond to them, the “OECD Asia-Pacific Academy for Tax and financial Crime investigation” (hereinafter referred to as the “Academy”) for tax crime investigators, etc. in each region was established and is mainly operated by the OECD. The Academy was launched in Italy in 2013, Kenya in 2017, and Argentina in 2018, and the programs on investigative methods on tax crimes, bribery and money laundering and international cooperation among countries started.
In consideration of this situation, the NTA, in collaboration with the OECD, commenced the Academy mainly for countries in the Asia-Pacific region at Wako Campus, National Tax College in May 2019. The NTA also held the Academy a total of 11 training sessions, including one in online format by the end of FY2022 to contribute to enhancement of investigative techniques and development of an international collaborative relationship in cooperation with the OECD.
Chapter 9 Examination Procedures
1 Outline
From the viewpoint of enhancing the transparency of examination procedures and the predictability of taxpayers, the Act on General Rules for National Taxes was revised and conventional operational treatment concerning field examination procedures was clearly defined under the law from the viewpoint of improving the transparency of the procedures and taxpayers’ predictability. The Act entered into force from January 2013.
2 Concrete Examination Procedures
The details of the tax examination procedures for the field tax examination conducted by officials of the Regional Taxation Bureau and the Tax Office at the taxpayer’s office or place for tax payment (hereinafter simply, “tax examination”) are as follows:
Table 1-9-1 Examination Procedures (Conceptual Diagram)

(1) Advance Notice
Upon conducting an examination, an advance notice is to be given to a taxpayer, in principle, to inform him/her of the date and place of commencing the examination, and the targeted tax items and taxation period, etc. Notice is also given in the same manner to a Certified Public Tax Accountant when the certificate evidencing the authority of tax proxy (Article 30, Certified Tax Accountant Law) has been submitted.
However, where it is found from the information held by Tax Offices, etc. that an advance notice will make it difficult to ascertain the accurate tax base and tax amount, etc. or will hinder the proper implementation of the examination, the examination may be conducted without giving a notice in advance.
(2) Presentation, etc. of Identification Card
When examiners visit offices or business establishments, etc. of a taxpayer for an examination, they carry their identification card and certificate of authority to inquire and inspect and present them to clarify their status and name.
(3) Inquiries and Request for the Presentation or Submission of Books and Documents based on the Authority of Inquiry and Inspection
Examiners carry out inquiries with a taxpayer based on the authority of inquiry and inspection. They may also request the presentation or submission of books and documents.
(4) Keeping and Returning of Books and Documents
Examiners may keep submitted books and documents, as necessary, upon obtaining consent from a taxpayer. In that case, they issue a receipt to the taxpayer. When it becomes unnecessary to keep relevant books and documents, they are to be returned immediately in exchange for the receipt.
(5) Examination of Taxpayer’s Business Counterparts, etc.
When it is necessary, examiners may carry out inquiries and inspection with business counterparts, etc. of the relevant taxpayer.
(6) Explanation of Examination Results and Encouragement to File an amended Return or a Return after Due Date
When an examination has revealed any errors in a tax return or any failures to fulfill the obligation to file a tax return, an examiner explains generally in person about the details of the examination results (the details of the error, the amount in question, and the reason thereof) to the relevant taxpayer and encourages him/her to file an amended return or a return after due date.
The examiner explains sufficiently showing materials which includes error items or amount if necessary.
When encouraging the filing of an amended return, etc., an examiner explains that the relevant taxpayer cannot make a request for reexamination or reconsideration but can make a request for correction with regard to the amended return, etc. he/she has filed, and issues a document stating to that effect.
(7) Correction or Determination
If the relevant taxpayer does not file an amended return, etc. in response to the encouragement, the District Director of the Tax Office makes a disposition, such as correction or determination, and sends a written notice of correction or determination to said taxpayer.
(8) Statement of the Reasons for the Disposition
When the District Director of the Tax Office, etc. makes a disadvantageous disposition to taxpayer, such as correction or determination, or refuses a taxpayer’s application, he/she states the reasons for the disposition in a written notice.
(9) Notice when the Need for Correction or Determination is not Found
When an examination has revealed no errors in a tax return or no obligation to file a tax return, the relevant District Director of the Tax Office, etc. notifies the relevant taxpayer to that effect in writing.
(10) Re-examination
Even after an amended return, etc. has been filed or correction or determination has been made based on the examination results, or after a “notice when the need for correction or determination is not found” as mentioned in (9) above has been given, if any illegality is found with regard to the period covered by the examination in light of the information newly obtained, examiners may conduct a re-examination.
Part 2 Criminal Investigation System
1 Introduction
The tax criminal investigation system pursues criminal responsibility of malicious tax evaders and aims to contribute both to realizing proper and fair taxation and to maintaining the self-assessment system through the effect of “pursuing one to serve as a warning to all”. Apart from general tax examination, not only imposes correct taxes on taxpayers and others who intentionally evade taxes through fraudulent acts or other offences, but also investigates them with the exercise of compulsory authority, which is equivalent to normal criminal investigation. Based on the investigation results, the NTA files accusations to prosecutors and seeks the institution of prosecution.
2 Characteristics

3 Outline
(1) Historical Background
After World War II, through the tax reforms of March 1947, Japan adopted the self-assessment system for direct national taxes such as income tax and corporation tax.
In those days, tax revenues were scanty because taxpayers were not yet accustomed to the self-assessment system and the black market prevailed in a time of galloping inflation.
Faced with the necessity of securing adequate tax revenues, a Criminal Investigation Department (up to 50 members) was created as an organization for criminal investigation within the Tax Bureau of the Ministry of Finance on July 5, 1948. On July 31, Criminal Investigation Departments (totaling up to 450 members) were set up in each of the Regional Finance Bureaus; in those days, Regional Finance Bureaus were responsible for tax administration as the local agencies of the Ministry of Finance.
Later, with the establishment of the NTA on June 1, 1949, the Criminal Investigation Department of the Tax Bureau was reorganized as the Large Enterprise and Criminal Investigation Department of the NTA. The Criminal Investigation Departments in the Regional Finance Bureaus were also reorganized as the Large Enterprise and Criminal Investigation Departments of each Regional Taxation Bureau.
(2) Investigation Process
About 1,500 investigators are currently assigned to the NTA, the eleven Regional Taxation Bureaus and the Okinawa Regional Taxation Office.
Criminal investigations commence with information gathering to examine the scale and practice of the evasion more specifically. Based on the information gathered, investigators conduct compulsory investigation (Article 132 of the General Act of National Taxes), including raids, searches and seizures, after obtaining the permission of the judge. Then, investigators collect enough evidence for criminal prosecution, and finally bring an accusation against the tax evader with a public prosecutor.
The public prosecutor receiving the accusation, etc., once more investigates the tax evasion in accordance with the Code of Criminal Procedure, and files an indictment against the evader in the District Court. Then, after a thorough hearing of both sides, the judge issues a decision.
(3) Penalties


Part 3 Management and Collection of National Taxes Chapter 1 Payment of National Taxes
1 Payment of National Taxes
(1) Payment by Cash
National taxes in principle are payable by cash payment. However, the taxpayer may elect to pay with certain securities# deemed the equivalent of cash payment. National taxes must be paid by cash or with such securities attached with a tax payment slip to a national tax receipt agency, such as the Bank of Japan, by the due date for tax payment. The national tax receipt agency includes the Bank of Japan## and officials authorized to receive national taxes (staff members of Tax Offices charged with the receipt of national taxes). The Bank of Japan refers not only to its head office and branches but also to city bank branches across Japan serving as agency of the Bank of Japan or revenue agencies (including post offices; hereinafter the same).
The cash payments to these agencies are credited to government deposit opened at the head office of the Bank of Japan.
Note: In contrast, motor vehicle tonnage tax and stamp tax must in principle be paid by way of revenue stamp.
(2) Payment in Kind
In the case of inheritance tax, when it is difficult to pay the tax by cash payment even if deferred payment is granted, payment in kind is permitted using certain assets in the inherited property up to the amount of which lump sum payment by cash is considered difficult, due to the tax’s nature as property taxation.
When payment in kind is permitted, payment of interest tax is required, depending upon the period of time when payment by property to be paid in kind is completed (such interest tax is not imposed, however, on the term necessary for the proceedings by the Tax Office.)
Note: In FY2021, there were 63 applications valued at 7.5 billion yen for payment in kind. ###
Considerably stringent requirements are attached to the use of securities for the payment of national tax. Only two categories, for example, are accepted: checks and national bond interest coupons. The face value of these instruments may not exceed the amount of the tax payment and payment must be considered a certainty. Furthermore, if the securities tendered in payment of tax are not honored, payment of the national tax is deemed not to have occurred from the beginning.
The Bank of Japan, established under the Bank of Japan Act, is the central bank responsible for National Treasury receipts and disbursements.
2 Methods of Cash Tax Payment
(1) Payment at Collection Institutions
i Payment at a teller’s window of collection institution
The taxpayer fills in the required items and pays the tax in cash, along with submitting such payment slip form, to the Bank of Japan or officials to receive national taxes (Figure 3-2-2).
ii Payment at Convenience Store
If the payment of national tax is up to 300,000 yen, the taxpayer commissions a convenience store designated by the NTA Commissioner to make payment, and the commissioned convenience store makes payment to an agent of the Bank of Japan via a reception agent.
For convenience store (bar code) payment, a payment slip containing pertinent information and bar codes printed at tax offices have been used since January 2008. Additionally, since January 2019, taxpayers have been able to pay taxes at cash registers of convenience stores after outputting necessary information as a QR code and read it at a kiosk terminal at convenience stores.
(2) Cashless Payment Methods
Given the diversification of payment methods and the progress in using cashless, the NTA has set a target of increasing the percentage of cashless tax payments to 40% by FY2025 in order to “improve taxpayer convenience,” “increase operational efficiency,” and “realize contactless tax procedures,” and is working to expand the use of cashless payment methods (Figure 3-1-1).
Figure 3-1-1 Proportions of national tax payments by payment method: FY2021 results (based on the number of cases)

i Tax Payment by Transfer Account
Source: NTA website, Statistical Information, “National Tax Agency Annual Statistics Report FY2021, 17-2 Payment in Kind and Postponement of Annual Payment”
Tax payment by transfer account is a convenient way for taxpayers to pay their taxes. After taxpayers take certain procedures in advance with the financial institution holding their savings or deposit accounts and the Tax Office, the Tax Office sends a tax payment slip to the designated financial institution and the designated taxes are automatically paid from those accounts when they become due.
Under this system, taxpayers do not need to appear at the financial institution to make a tax payment. In addition to the taxpayer advantage mentioned above, the system has the Tax Office benefit of preventing failure by taxpayers to pay their taxes by the due date, thereby enhancing the efficiency of administrative operations. For these reasons, the NTA in cooperation with local authorities, financial institutions and savings-for-tax associations promotes this method of payment for taxpayers of self-assessed income tax and special income tax for reconstruction, consumption tax and local consumption tax (individual proprietors), areas where the system is thought to be advantageous, through final return tax counseling. In the final returns for “self-assessed income tax and special income tax for reconstruction” and “consumption tax and local consumption tax (individual proprietors)” for 2021, this method was used by 51.6% and 74.2% of the taxpayers, respectively (Table 3-1-2).
Table 3-1-2 Use of Tax Payment by Transfer Account (In Final Returns)

ii Direct payment (account transfer using e-Tax)
In the direct payment method, the taxpayer notifies the Tax Office in advance for all tax items and, after using e-Tax for electronic tax return filing and payment information registration, uses a simple operation to either pay immediately or specify a date for transfer of the tax payment from the registered savings account, instead of via the financial institution’s internet banking system.
iii Online tax payment using Internet banking etc.
This method uses the financial institution’s internet banking or ATM or the like to pay national taxes. Two methods of payment are possible: the registration method and the input method.
In the registration method, the taxpayer obtains a payment classification number corresponding to the payment information data registered in e-Tax, and makes electronic tax payment. This can be used for all tax items.
In the input method, without registering payment information data in advance, the user creates a number suitable for the payment information (payment purpose code), and makes electronic tax payment. This can only be used for 6 tax items, namely “self-assessed income tax”, “corporation tax”, “local corporation tax”, “consumption tax and local consumption tax”, “self-assessed income tax and special income tax for reconstruction”, and “special corporation tax for reconstruction”.
iv Credit card payment
Under the credit card payment method, taxpayers entrust the tax payment to the trustee designated by the commissioner of the National Tax Agency, utilizing the credit card on the internet. This method began in January 2017, and is available for all tax items. The amount that can be paid by credit card is less than 10 million yen and less than the amount that can be settled by the credit card.
v Payment by smartphone app
Payment by smartphone app is a method in which taxpayers select an available payment app from a dedicated smartphone payment website operated by a payment trustee designated by the Commissioner of the National Tax Agency (smartphone-dedicated payment site for national taxes), and entrust the payment to the payment trustee. Payments can be made for all tax items, and the maximum amount that can be paid is 300,000 yen or less.
vi Payment methods available from outside of Japan
Payment of national tax by a person who has a domicile or residence outside of Japan (areas outside the jurisdiction of the Act on General Rules for National Taxes) can be made by a tax agent#, direct payment, Internet banking, credit card payment, or remittance from outside of Japan.
Payment by remittance from outside Japan is a method of paying national tax by remittance through a business office or other similar office of a financial institution outside Japan (hereinafter referred to
A person appointed by a taxpayer who does not have a domicile in Japan to handle the taxpayer’s affairs, such as the submission of various tax returns and receipt of notices of correction and demand letters. The tax agent is authorized by
as “foreign business office, etc.”). The user of this payment method is required to submit a payment slip and a certificate of remittance (a document certifying that the remittance was made through a foreign business office, etc.) to the district director together with the remittance.
3 Delinquent Tax and Interest Tax
Should payment of taxes be made after the due date, according to provisions of the Act on General Rules for National Tax, a delinquent tax and interest tax must be paid.
4 Current State of National Tax Claims
In FY2021, national tax claims totaled: 79.12 trillion yen in amount determined for collection and 77.41 trillion yen in amount received, for a tax receipt ratio of 97.8%##.
The NTA established the Fund for Smooth Management of National Tax Receipts to facilitate national tax accounting. National taxes and other taxes collected as national tax claims are not immediately included in revenues, but instead are temporarily placed in this Fund for Smooth Management of National Tax Receipts. National tax liabilities such as refunds are paid from the Fund for Smooth Management of National Tax Receipts, and the remaining balance is included in revenues. This rationalizes accounting for national tax revenues, and enables quick payment of refunds and efficient administrative processes.
the taxpayer, and any act performed by the taxpayer within the scope of the agent’s authority shall directly affect the taxpayer.
Source: NTA website, Statistical Information, “National Tax Agency Annual Statistics Report FY2021, 17-1 Statistics of National Tax Collection”
Chapter 2 Revenue Management and Processing
1 Outline
Against the background of remarkable social and economic changes in recent years, the increased number of tax returns has greatly increased the administrative workload. Meanwhile, harsh fiscal conditions dictate a need for even more administrative and fiscal reform. These conditions make a large increase in staff difficult. The in-office work of tax administration, hitherto done by each tax item, and national tax claims management and refunds management, was reclassified by function with similar work, grouped accordingly, and unified to be done in one department as much as possible (unification of in-office work). This has been done since July of 2009 to improve productivity and taxpayer convenience. Under unification, one contact point (one-stop service) handles reception of applications and notices, provision of forms, issuance of tax payment certificates, receipt of taxes, and general consultation on the systems of and various other procedures for national taxes.
In-office work was previously done manually. Much of this work is now processed efficiently utilizing the KSK System and optical character readers (OCR). For work combined under in-office work unification, such as tax payment certificate issuance and transfer of taxpayer basic information, the KSK System processes are combined to simplify overall processing and raise efficiency.
Unified in-office work is classified as follows: (1) Contact point related work, (2) Taxpayer basic information processing, (3) Processing tax return data and the like, and (4) Claims management (collection determination, receipt and refund). The Revenue Management and Processing Group of each Tax Office is in charge of this management and operations.
In addition to the above-mentioned unification of in-office work, from July 2021, the “Center-based system for internal administrative tasks” is being progressively implemented by establishing operation centers in each Regional Taxation Bureau and Okinawa Regional Taxation Office to consolidate and process internal administrative tasks at the tax offices. As a result, among the revenue management and processing tasks described below, taxpayer administration, collection and input, credit management, and other administrative tasks will be handled by the operation centers (see p. 267 for more details on the centralization of internal administrative tasks).
2 Contact Point Related Work
The main contact point related works for taxpayers visiting the Tax Office are: (1) receipt of documentation, (2) provision forms, etc., (3) receipt of cash payments, (4) certification work, (5) procedures concerning requests to use stamp tax payment instruments, (6) procedures concerning document review requests, and (7) consultations.
The Revenue Management and Processing Group provides one-stop contact point service, except for “Specified inquiries tied to determination of tax amount” and related work which the Taxation Group oversees.
(1) Receipt of Documentation
When documents such as tax returns are submitted by taxpayers, during receipt they are checked for whether items which should be written, such as whether the address and name are written.
The receipt date is stamped on documents received.
(2) Provision of Forms, etc.
Handles taxpayer requests to provide forms such as tax returns, to prepare payment slips, etc.
(3) Receipt of Cash Payments
i Work receiving national taxes
Receives monetary payments for national taxes.
Money received is paid via the Bank of Japan, into the Fund for Smooth Management of National Tax Receipt.
ii Collection of fees
Money for various fees is collected, such as fees to issue tax payment certificates, and fees for information disclosure.
Money collected is paid into annual revenue via the Bank of Japan.
(4) Certification Work i Certification items
When there is a request to provide a tax payment certificate regarding the tax amount determined that should be paid by the taxpayer (No.1), income amount in the self-assessed income tax and special income tax for reconstruction or corporation tax (No.2), that there is no unpaid tax amount (No.3), and that a disposition for delinquent tax has not been applied (No.4), the Regional Commissioner of
Regional Taxation Bureau or District Director of Tax Office issues a tax payment certificate only regarding that taxpayer (Figure 3-2-4).
In principle, for (No.1) and (No.2), certification does not cover national tax matters pertaining to statutory due dates for tax payment in accounting years before the accounting year in which falls the date three years before the date the certificate was requested.
ii Tax payment certification fee
A 400-yen fee is charged for issuance of each original tax payment certificate for each fiscal year of national tax. Payment is made by either affixing a revenue stamp to the request or by cash payment. However, for certification that there is no unpaid tax amount or certification that no disposition for delinquent tax was applied, regardless of the fiscal year of national tax, the fee for each original certificate is 400 yen. A fee is not applicable in the following cases:
(a) Use to borrow funds required for recovery, for a person who has suffered significant damage to assets due to a disaster or the like.
(b) Use to receive aid or the like as determined by law, for a person in a situation of difficulty in maintaining necessary life functions.
Note: The fee is 370 yen for a tax payment certificate when e-Tax was used to deliver the application.
iii Online request for delivery
In addition to requesting the issuance of a tax payment certificate at a tax office counter or by mail, it is also possible to request online. When requesting the delivery online, there are following three ways to receive it.
(a) The method of receiving a tax payment certificate at the counter of the tax office after making an online request for issuance
(b) Making a request online and receiving a tax payment certificate by mail
(c) The method of receiving an electronic tax payment certificate (PDF file or XML file)
It can be received with an electronic tax payment certificate by making an e-Tax request to which an electronic signature and an electronic certificate are attached. The downloaded electronic tax payment certificate can be printed at home or at convenience stores, and can be used as many times as needed within the time defined.
(5) Requests to Use a Stamp Tax Payment Instrument
In cases where various forms of taxation documents are continuously made, in order to reduce the work of affixing revenue stamps on taxation documents, cash payment is used to pay stamp taxes in advance, that monetary amount is set in the stamp tax payment instrument, and the creator of the taxation documents uses the stamp tax payment instrument to stamp with payment seals within the range of the set amount.
When a Stamp Tax Payment Instrument Use Request is submitted by a taxpayer, the content written in the request and actual payment of stamp tax corresponding to the amount for the request are checked and the usage limit amount is set in the payment instrument.
(6) Requests for a Document Review
When a taxpayer or a taxpayer’s representative requests a review of a tax return or the like, the return is examined to determine whether it is applicable to review, that the identity of the taxpayer or representative is correct, and then the return is passed on to the related department.
(7) Consultation
The Revenue Management and Processing Group provides general tax consultations pertaining only to information and technical guidance on the tax system and interpretation and application of tax laws, ordinances, and the like.
In principle, general consultations are provided centrally by a nationwide network of telephone consultation centers. Taxpayers visiting the Tax Office for a general consultation are encouraged to use a telephone consultation center thereafter.
The Taxation Group handles separate tax inquiries under a person’s name and by appointment. The group provides advanced general consultations which require specialized knowledge of each tax for decisions on the application of laws, ordinances, and the like.
3 Taxpayer Basic Information Processing
This work centers on managing the various documentary information and the like submitted by individual taxpayers. The main taxpayer management specifics are (a) new registrations, (b) Procedures related to taxpayer transfers.
(1) New Registrations
Information on taxpayers is obtained from forms submitted by taxpayers, notice data and the like sent to the e-Tax system, magnetic-tape collection of corporation commercial registration data, notices under provisions of Inheritance Tax Act Article 58 (death notices from city, town, and village mayors) and the like. The information obtained is input into the KSK System.
(2) Taxpayer Transfers
When a taxpayer moves to a new location that is also a new Tax Office jurisdiction, the amount of tax payment determined for collection theretofore is transferred and Tax Office documentation on the taxpayer is transferred.
4 Processing Tax Return Data
Processing tax return data includes (a) processing various returns and the like in which the content of various tax returns and the like submitted by taxpayers is registered in the KSK System as data, and (b) sending tax return forms and the like to taxpayers who must submit tax returns and to taxpayers who are assumed to be taxpayers who must submit various tax returns.
(1) Processing Various Tax Returns
The content of tax returns submitted by taxpayers is checked for correct place of tax payment; submission date; address, name, and other personal information; and reference number. Forms are examined to ensure that entries such as income amount and tax amount are legible. Then, if the tax return is submitted via the e-Tax system, the data is communicated to the KSK system, and if it is submitted in writing, the tax return data is registered in the KSK system via OCR input or key entry.
(2) Distribution of Tax Returns
Corresponding to the situation, the relevant documents, such as tax return forms or payment slips, are sent to taxpayers who must submit tax returns and to taxpayers for which a new submission is considered to be required.
5 Collection Determination and Receipt
To ensure payment or collection of the tax amount determined as the national tax to be paid, the details of each taxpayer and each determination procedure (hereinafter “collection determination”) are checked
and an account is created. If there has been a payment of national tax corresponding to the account, payment details are registered in the account as “paid” (hereinafter “receipt registration”).
(1) Collection Determination
All tax returns submitted by taxpayers are temporarily processed by the Revenue Management and Processing Group, classified into groups such as final returns or amended returns, and input via OCR processing, the content of the tax return is checked next in the taxation group (includes a check of tax return data by the KSK System), and then the KSK System alerts the Revenue Management and Processing Group, and collection determination is made.
When the taxation group makes a correction/determination or official assessment determination for a taxpayer, the result is input into a computer terminal in the taxation group, and any difference in amount is communicated to the Revenue Management and Processing Group by the KSK System, and collection determination is made.
(2) Bank of Japan OCR Processing and Receipt Registration Processing
The Bank of Japan sorts national taxes and the like received according to each official with national tax determination authority. Receipt facts are summarized daily in Notification of Receipts and these are sent to Tax Offices.
In principle, the notification to the Tax Office is a Notification of Receipt (Figure 3-2-2) read by the Bank of Japan’s OCR processing machine, and its content is communicated online. The communicated data is used for receipt registration processing in the Revenue Management and Processing Group.
If a Notification of Receipt cannot be processed by OCR in the Bank of Japan, it is sent from the bank to the Tax Office, then input into the KSK System via an OCR processing machine or terminal in the Revenue Management and Processing Group for receipt registration processing.
(3) After Receipt Registration (Tax Office)
After the receipt registration processing in (2) above, interest tax and delinquent tax are calculated. In a subsequent process, the names of people whose taxes are unpaid are retrieved along with the mailing addresses of the taxpayers registered in the system, and Demand Letters (Figure 3-2-3) are generated and sent to said taxpayers as reminders.
(4) Confirmation of Amount Received and Report Administration
The results of the foregoing procedures for the management of tax claims are sorted and totaled by the KSK System for each tax item and handling procedure (such as the amount determined for collection,
amount of tax receipts and amount not yet received) on a monthly basis. Of these figures, the total amount of tax receipts is checked with the Monthly Collation Table sent from the Bank of Japan to confirm their agreement.
The results of these aggregations are made by the KSK system into the Report on the Amount of Collected Funds every month for each tax item and handling item, and submitted to the Minister of Finance through the Regional Taxation Bureau and the NTA.
The Report on the Amount of Collected Funds is used by the government as important data for treasury fund management.
6 Refund
If the amount paid or collected as national taxes exceeds the amount determined to be paid or collected, or if national tax liabilities which were already applied should be reduced or exempted from the perspective of fairness of taxation, the national taxes already paid or collected will be refunded from the Fund for Smooth Management of National Tax Receipt.
National taxes to be refunded to the taxpayer are broadly classified into refunds based on the provision of each tax law, or payment in excess or in error (hereinafter “refund or the like”).
(1) Date of Payment
If the District Director of a Tax Office has confirmed that a refund or the like is due and has taken the decision to make such refund or the like, a refund of the balance is made without delay to the taxpayer after appropriating the amount of the refund or the like for national and other taxes owing.
In this case, the time required for the refund may vary somewhat, depending on the workload at the Tax Office. Normally, refund procedures are completed in about six weeks after the refund accrues.
(2) Payment Procedure for Refund
Refunds of national taxes are paid by transfer to a savings or deposit account at a bank or other financial institution or receipt in cash at a post office. Of these methods, transfers to a savings or deposit account at a bank or other financial institution are made as follows:
i Decision for payment
A district director of a tax office produces the payment statement after verifying that no violations of
laws and regulations exist in terms of payment. After verifying that the stated name and address of the person and the stated amount are true and correct, the decision for payment is made.
A tax return concerning a refund in the case of self-assessed income tax and special income tax for reconstruction is input in the Revenue Management and Processing Group. Subsequently, its content is checked in the Individual Taxation Group, and its data is again sent to the Revenue Management and Processing Group, and the documents required in the payment procedure (Payment Statement, Treasury Fund Remittance Statement, Notice of Transfer, etc.) are prepared.
ii Transfer to a deposit or savings account
A check is drawn in favor of the Bank of Japan after checking the receiving bank or financial institution’s qualification for the money transaction, and is delivered to the Bank of Japan together with a Request for Treasury Fund Transfer (attached with a Treasury Fund Remittance Statement).
Based on the request (attached with the Treasury Fund Remittance Statement), the Bank of Japan makes the transfer to the taxpayer’s deposit or savings account, and the District Director of the Tax Office sends a Notice of Transfer to the taxpayer.
iii Efficient refund transfer
Refund payments used to be made by each Tax Office requesting the head and branch offices of the Bank of Japan and its agents in writing to transfer the refund. However, in 2001, the promotion of a paperless and centralized system for refund transfers was started with the introduction of a method by which data is exchanged via magnetic tapes (MT) among the NTA, the Bank of Japan and private financial institutions.
In addition, online management for refund transfers has been used by the NTA, the Bank of Japan and private financial institutions since September 2006.
(3) Appropriation
When a refund or the like is applicable and the taxpayer has any national tax still payable, the refundable money will be appropriated for the payment of that tax without regard to the taxpayer’s intention.
Upon making such appropriation, the District Director of the Tax Office notifies the taxpayer of the completion of that procedure.
(4) Interest on Refund
Delinquent tax is assessed on late payment of national tax. For balanced treatment, in principle, when a refund or the like is made or appropriated, interest on the refund is added at a certain percentage and the refund or the like is made or appropriated.
(5) State of National Tax Liabilities
The payment determination totals for FY2021 for refunds and payment in excess or in error was 13.34 trillion yen. (Figure 3-2-1)
Figure 3-2-1 Payments Determined for Refunds and the Like

Figure 3-2-2
- Tax Payment Slip (first page is Notice of Receipt, second page is Receipt Copy, third page is Receipt Certificate)

(1) National Tax Receipt Handling Fund
(2) Tax Payment Slip
(3) Notice of Receipt
(4) Sample entry of figures
(5) FY (or Fiscal Year)
(6) Tax Item No.
(7) Tax Office Name……… Tax Office
(8) Tax Office No.
(9) Reference No.
(10) Treasury Fund
(11) Tax Item
(12) Name of Specified Trust
○ Please write the “Name of Specified Trust” when you are paying corporation tax for each accounting period of the specified trust.
◎ Please read the remarks on the reverse side of the Receipt Certificate carefully and fill out the bold lined boxes.
(13) Tax payable on this item
(14) Fraud penalty
(15) Penalty tax
Please circle the pertinent item:
Underpayment on withholding/failure to file/understatement
(16) Interest tax
(17) Delinquent tax
(18) Total amount
Please be sure to put ¥ mark at the head of the total amount.
(19) For use by Tax Office
(20) Do not soil or fold this form as it will be machine-processed.
(21) Address (Location)
(22) Name (Corporate Name)
(23) Tax Payment Period, Etc.: From To
(24) Please circle the pertinent item:
1st term / 2nd term / interim return/final return / amended return / correction / determination / others
(25) Received in securities: Whole/Part
(26) We certify receipt of the total amount stated on the left. (Date of receipt stamp)
(27) [1] Number of Receiving Institutions [2] Payment Number [3] Verification Number [4] Payment Classification
(28) Please input the “verification number for tax payment.”
(29) Securities No. Issuer
(30) Address
(31) Received in securities
(32) The “Payment Number” and other numbers in the left column are used for electronic tax payment. The details are shown on the reverse side of the third sheet, “Receipt Certificate.”
(33) Please write the amount inside the boxes in bold and clear figures using a black ballpoint pen, as in the example.
(34) ◎Please pay to the Bank of Japan (Head Office, branch, acting branch, or revenue agency
including Post Office), or this Tax Office.
- Tax Payment Slip (for bar-code use)

(1) To use the Tax Payment Slip, please read the back side: “How to use Tax Payment Slip”.
(2) Not used in convenience stores
(3) Receipt Copy and Payment Handling Slip
(4) Treasury Fund
(5) Payment Handling Slip
(6) Receipt Certificate and Paid Amount Accountable Receipt
(7) Treasury Fund
(8) Tax Office Name……… Tax Office
(9) Name (Corporate Name)
(10) Tax Item
(11) Tax Payment Period
(12) Total Amount
(13) National Tax Receipt Handling Fund
(14) Reference No.
(15) Securities No./Issuer
(16) Received in securities: Whole / Part
(17) Bar Code used by Convenience Store
(18) Substitute for receiving tax Bar-code expiration date
(19) In financial institutions, this slip is available even after the time limit described above.
(20) Date of receipt/trust stamp
Stamp of financial institution or convenience store
(21) Do not separate this slip to submit to financial institution, post office or convenience store.
(22) Name (Corporate Name)
(23) Tax Office Name Reference No.
(24) Tax Item
(25) Tax Payment Period, etc.
(26) Total Amount
(27) Cannot be used in convenience stores if the slip has no bar code or has expired. Also the same if the number of amount is amended.
(28) Date of trust stamp
Stamp of convenience store
(29) Not used in financial institutions
(30) Name (Corporate Name)
(31) Tax Item
(32) Tax Payment Period, etc.
(33) Tax payable on this item (Check this)
(34) Fraud Penalty
(35) Penalty Tax
(36) Interest Tax
(37) Delinquent Tax
(38) Total Amount
(39) Receipt/trust stamp is required.
(40) Tax Office Name……… Tax Office
(41) National Tax Receipt Handling Fund
(42) Reference No.
(43) Substitute for receiving tax
(44) Receiver in securities: Whole/Part
(45) Date of receipt/trust stamp
For taxpayer/Revenue stamp not required
Figure 3-2-3 Letter of Demand

Letter of Demand
(1) Address (Location)
(2) Name (Corporate Name)
(3) Tax Item
Name of Trust
Tax Payment Period, etc.
(4) Category
Statutory Payment Due Date Payment Due Date
(5) Tax payable on this item Fraud Penalty
(6) Interest Tax Delinquent Tax
(7) National Tax Receipt Handling Fund
(8) Tax Payment Slip
(9) Notice of Receipt
(10) Reference No.
(11) FY (or Fiscal Year)
(12) Tax Item No.
(13) Tax Office Name…… Tax Office
(14) Tax Office No.
(15) Treasury Fund
(16) Tax Item
(17) Name of Trust
(18) Tax payable on this item
(19) Fraud Penalty
(20) Do not soil or fold this form as it will be machine-processed.
(21) For use by Tax Office
(22) Penalty Tax
Please circle the pertinent item:
Underpayment on withholding/failure to file/understatement
(24) Tax Payment Period, etc.: From To
(25) Please circle the pertinent item:
1 1st term
2 2nd term
3 interim return
4 final return
5 amended return
6 correction
7 determination
9 others
(26) Received in securities: Whole/Part
(27) We certify receipt of the total amount stated on the left. (Date of receipt stamp)
(28) Address (Location)
(29) Name (Corporate Name)
(30) [1] Number of Receiving Institution [2] Payment Number [3] Verification Number [4] Payment Classification
(31) Please input the “verification number for tax payment.”
(32) Interest Tax
(33) Delinquent Tax
(34) Total Amount
Please be sure to put ¥ mark at the head of the total amount.
(35) Securities No./Issuer
(36) Received in securities
(37) Address
(38) The “Payment Number” and other numbers in the left column are used for electronic tax payment. The details are shown on the reverse side of the third sheet, “Receipt Certificate.”
(39) Receipt Copy and Payment Handling Slip Treasury Fund
(40) Payment Handling Slip
(41) Receipt and Paid Amount Accountable Receipt Treasury Fund
(42) Tax Office Name……… Tax Office
(43) Name (Corporate Name)
(44) Tax Item
(45) Tax Payment Period
(46) Total Amount
(47) National Tax Receipt Handling Fund
(48) Reference No.
(49) Securities No. /Issuer
(50) Bar Code used by Convenience Store
(51) Substitute for receiving tax Bar-code expiration date
(52) In financial institutions, this slip is available even after the time limit described above.
(53) Date of receipt/trust stamp
Stamp of financial institution or convenience store
(54) Received in securities: Whole/Part
(55) Do not separate this slip to submit to financial institution, post office or convenience store.
(56) Name (Corporate Name)
(57) Tax Office Name Reference No.
(58) Tax Item
(59) Tax Payment Period, etc.
(60) Total Amount
(61) Cannot be used in convenience stores if the slip has no bar code or has expired. Also the same if the number of amount is amended.
(62) Date of trust stamp Stamp of convenience store
(63) Name (Corporate Name)
(64) Tax Item
(65) Tax Office Name Tax Office
(66) Tax Payment Period, etc.
(67) National Tax Receipt Handling Fund
(68) Tax payable on this item (Check this)
(69) Reference No.
(70) Substitute for receiving tax
(71) Received in securities: Whole/Part
(72) Fraud Penalty
(73) Penalty Tax
(74) Interest Tax
(75) Delinquent Tax
(76) Total Amount
(77) Date of receipt/trust stamp
For taxpayer/Revenue stamp not required
(78) *Not used in financial institutions
(79) *Receipt/trust stamp is required.
(80) To use the Tax Payment Slip, please read the back side: “How to use Tax Payment Slip”.
Figure 3-2-4 Certificate of Tax Payment (No. 1; for Certificate of Amount of Tax Paid, etc.)

Chapter 3 Collection
1 Outline
(1) Characteristics
Collection, the final stage of tax administration, is to secure national tax revenues. Collection is arrived at after recourse has been taken to all other aspects of enforcement, such as dispositions for internal tax delinquencies, requests for review on tax delinquency dispositions, tax suits, and the like, and the taxpayer’s obligation must be met correctly. Collection is particularly important to the primary objective of tax administration, that is, realization of fairness in taxation, and its success reflects upon the performance of tax administration overall.
The characteristics of collection in Japan are:
(a) Large numbers of tax delinquency cases occur every year and they must be processed en masse.
(b) The National Tax Collection Act provides collection officers the power of self-enforcement.
(c) The National Tax Collection Act also establishes the principle of general priority to national tax claims.
(2) Flow of Collection Process
When a national tax whose amount has been determined as a result of a tax return being filed, or a correction or determination to a return, are not paid by the due date, a demand letter is sent to the taxpayer. Should the taxpayer still fail to pay after the demand, the process to collect delinquent taxes begins. Collection of delinquent taxes generally begins with a recommendation of tax payment, and asset investigation, and goes through a series of procedures for forcible collection (disposition for tax delinquency) such as attachment of assets, conversion of attached assets into cash, and finally distribution of converted money. However, when the taxpayer fulfills certain requirements, tax payment relief measures can be provided, such as a grace of tax payment, a grace period for asset conversion, and suspension of disposition for delinquent tax.
(3) National Tax Collection Enforcement Organization
National tax delinquency cases are ordinarily handled by the collection officers assigned to:
i The 524 Tax Offices
ii The Special Collection Groups of the Collection Departments of the 11 Regional Taxation Bureaus and the Okinawa Regional Taxation Office
(a) The collection officers at the Regional Taxation Bureaus and the Okinawa Regional Taxation Office oversee the delinquency cases that the Regional Commissioners and the like have taken over from the District Directors of the Tax Offices, delinquency cases that are large, and those that are especially difficult.
(b) The Special Revenue Officers at the Tax Offices are in charge of resolving delinquency cases such as large and difficult cases for which the Tax Office is responsible.
(c) The resolution of delinquency cases other than those in (a) and (b) is the responsibility of collection officers other than the Special Revenue Officers at the Tax Offices.
(4) National Tax Collection Act
i The collection of national taxes is governed by the Act on General Rules for National Taxes and the National Tax Collection Act. In addition, provisions are incorporated in a variety of laws relating to national tax collection (the Corporation Reorganization Act, the Bankruptcy Act, the Act Concerning Harmonization of Procedures for Recovery of Taxes in Arrears, Compulsory Executions, and others).
ii The objective of the National Tax Collection Act is to stipulate necessary matters for the enforcement of dispositions for national tax delinquencies and other procedures relating to collection and to ensure, consistently with the private legal order, the receipt of national tax revenues through the proper fulfillment by the citizens of their obligations as taxpayers.
(5) Use of Litigation
The State may resolve cases of delinquency by means of bringing legal actions as a plaintiff to secure payment of national tax as follows:
i An action to collect an attached debt compulsorily, which is brought when a third party obligor fails to pay its debt voluntarily though it is overdue
ii An action to negate the validity of a fraudulent act between a delinquent person and a third party, where an act (such as gift of the delinquent taxpayer’s asset to a third party) harms the claimant (the national government) and allow the country to seize the asset. The lawsuit aims to take back from the third party that asset separated from the delinquent taxpayer and attach it
iii An action to change a registered name to the delinquent taxpayer, when the national government seizes an asset in the name of a third party though it actually belongs to the delinquent taxpayer
2 Status of Tax Delinquency
(1) Status of Tax Delinquency
i The rate of newly occurring delinquencies as a percentage of the total tax amount determined for collection for the year (delinquency rate) has been low, below 2% since 2004, and 1.0% at the end of FY2022. In 2022, the amount under collection processes of delinquent taxes (outstanding delinquencies) was 894.9 billion yen, an increase of 9.1 billion yen (+1.0%) compared to 2021. The amount under collection processes of delinquent taxes (outstanding delinquencies) is about 30% of the peak amount (2.8 trillion yen) in 1998 (Figure 3-3-1)
ii Delinquencies requiring action in FY2022 (new delinquencies plus those carried forward from previous years) totaled 1.61 trillion yen in taxes. During FY2022 a total of 710.4 billion yen in delinquencies was processed. Therefore, at the end of FY2022, there remained 894.9 billion yen as the amount under the collection process of delinquent taxes (outstanding delinquencies).
iii The breakdown of the amount under the collection process of delinquent taxes (outstanding delinquencies) in the major categories at the end of FY2022 was: 365.9 billion yen – income tax (112.7 billion yen – withholding income tax and 253.2 billion yen – self-assessed income tax) ; 126.7 billion yen – corporation tax; 52.7 billion yen – inheritance tax; and 340.9 billion yen – consumption tax (Table 3-3-2).
(2) Measures to Prevent Delinquency
To ensure collection of national tax, it is extremely important to attempt to prevent delinquencies in the first place. Thus, the NTA takes the following measures, in close cooperation with taxation departments and collection departments as an organization as a whole:
(a) Improvement of public relations concerning tax payment within due date
(b) Encouragement of utilizing various payment methods
(c) Active instructions for payment around due dates for payment
(d) Recommendation of utilization of the voluntary interim return system for consumption tax
(e) Strengthening of cooperation for taxation and collection at tax examinations
(f) Strengthening of cooperation for taxation and collection concerning non-payment of withholding income tax
Table 3-3-1 Status of Occurrence and Disposition of Tax Delinquency#

Source: NTA website, Statistical Information, “National Tax Agency Annual Statistics Report FY2021, 18 National Tax Delinquency”
Figure 3-3-2 Trends in Newly Occurring Delinquencies, Delinquencies Collected, and Outstanding Delinquencies


3 Outline of Collection Operations
The delinquent balance of national tax has shrunk greatly compared to when it peaked, but it is still at a high level. The NTA continues to work on preventing and reducing delinquencies.
For delinquent national taxes, from the viewpoint of fairness with the great majority of taxpayers who pay within due date, the NTA is working for early start and early completion and aiming to resolve delinquencies under the following basic policies of administrative operations and priority measures.
Executing disposition for delinquent tax greatly impacts taxpayer rights and interests. Therefore, in collection of delinquent tax, appropriate action such as seizure or auction or other disposition for delinquent tax are taken based on laws and regulations while considering the actual situation and the facts of each delinquent taxpayer. On the other hand, tax payment relief measures can be provided, such as grace of tax payment, or grace period of asset conversion.
(1) Basic Policy of Operations
i Strict and resolute handling of large and malicious delinquencies
When collecting delinquent taxes in large and malicious delinquency cases, from the viewpoint of fulfilling tax responsibilities properly, strict and resolute action are taken.
In particular, with respect to cases that are accumulate and are prolonged, the NTA is developing a policy for early and appropriate processing to steadily resolve the delinquencies.
ii Priority on difficult cases
Concerning delinquency processing of difficult-to-handle cases, the NTA takes organizational actions as necessary such as disposition of delinquency by management over a wide geographic area, with timely project team formation. The NTA actively takes legal actions, such as actions for rescission of fraudulent acts as a plaintiff.
iii Certain handling of consumption tax delinquency cases
Concerning consumption tax delinquency cases, the NTA steadily deals with delinquency cases including delinquent consumption taxes through Regional Taxation Bureaus and Tax Offices to reduce the balance of delinquent taxes. To accomplish this, the Office of Tax Collections Call Center and Tax Offices take measures such as making sure early start for new cases and flexible transfer of collection from Tax Offices to the Special Collection Groups of Regional Taxation Bureaus depending on the delinquency cases in each bureau etc.
iv Accurate Information and proper implementation about system of a grace period
The NTA properly provides information about the system of extension and considers each taxpayer’s situation enough by mainly investigation of payment capacity and if a taxpayer satisfies the requirements of laws and regulations, the NTA takes measures such as deferred sale and surely monitors the payment of the delinquent taxpayer pay as they planned as well as provided information about the system of a grace period.
v Proper conduct of review
To secure the legality and validity of the disposition of delinquent taxes, review officials conduct fact finding reviews to fulfill legal conditions and ensure the validity of the grounds for disposition. The NTA ensures productive reviews to determine systematic processing policy, and to utilize legal measures against difficult cases. This would include placing special revenue officers in charge of reviews to properly consider them according to law.
vi Efforts for international collection
To tackle the problem of avoidance of tax collection, done by means such as the transfer of assets overseas, the NTA takes proper measures by obtaining relevant information through the exchange of information and, when the case meets certain necessary conditions, requests assistance in tax collection.
(2) Effective and Efficient Operations
In collection administration operations, to optimize limited administrative capacity, the NTA conducts effective and efficient administrative operations by using the PDCA cycle utilizing the collection system such as appropriate allocation of administrative capacity according to classification of cases and selection of cases to be dealt preferentially.
The Office of Tax Collections Call Center is broadly in charge of new delinquency cases. This office provides early and collective phone notification reminders using a phone notice system, for effective and efficient collection of delinquent tax.
(3) Effort for human resources development
To develop officials who are in charge of collection operations, the NTA makes an arrangement to provide timely, effective and efficient training programs. From the medium- to long-term perspective, the NTA implements deliberate training programs focused on officials engaged in specialized work especially, such as work of review, evaluation and auction, international tax collection, and accusations of crimes of evading disposition for delinquent tax.
Besides, the NTA strives to take full advantage of capabilities of reappointed officials for promotion of reduction of difficult-to-handle cases, guidance by accompanying young officials, etc., and intensive processing of specialized or uniform operations.
Part 4 Remedy for Taxpayer Rights Chapter 1 Remedy System for Taxpayer Rights
1 Outline
Remedies for taxpayer rights regarding national taxes are divided into two types: administrative remedy (request for review) and judicial remedy (tax lawsuit).
Through the review request system, citizens can submit a request for review of a disposition to the responsible administrative authority. The Administrative Appeal Act is applied as general law, but for review requests of dispositions that are based on national tax laws, the stipulations in Act on General Rules for National Taxes Chapter 8, Section 1 (appeal) are applied as special law.
In tax lawsuits, final judgment on disputes between taxpayers and tax authorities is rendered by the courts. Tax lawsuits are a typical type of administrative suit following procedures specified in the Administrative Case Litigation Act.
2 Meaning of Administrative Remedy and Judicial Remedy
In judicial remedy, (1) the judicial body is independent and members have guaranteed status; and (2) proceedings are careful and utilize a rigorous adversarial system. For these reasons, judicial remedy is the most well-developed method of legal dispute.
On the other hand, there are certain limitations to judicial remedy. Among these, (1) it is difficult to consider judicial remedy to be an expeditious method due to the very fact that proceedings are prudent and cautious; and (2) judicial rulings generally do not apply to improper behavior committed through the mistaken use of discretion by the government authorities.
The administrative remedy continues to be an important preliminary and supplementary method of remedy preceding administrative litigation due to (1) simpler proceedings than a lawsuit that can lead to remedy in a large number of cases; (2) the need for a method of remedy regarding the propriety or impropriety of government authorities’ free use of discretion; and (3) administrative remedy’s contribution to consistent application by administrative authorities.
In particular, insofar as the legal side of national taxes is concerned, the followings have been recognized as special characteristics of administrative remedy: (1) Dispositions are numerous and recursive, with many involving disputes surrounding the recognition of ultimate facts. Moreover, in terms of enforcement, the process must necessarily be uniform and typical to a certain degree as well as quick and easy. This means that, for these reasons alone, there is a need in terms of supplying remedy for the formation of an independent remedy system that helps to provide these things while also respecting particular and concrete validity and adequacy. (2) Tax regulations are technical and require expertise, and there are many directives that have been issued to supplement these. Therefore, sufficient review and scrutiny of these issues by agencies with expert knowledge and experience, before these issues are brought to the judiciary, leads to the quick and proper processing of disputes, and furthermore contributes to lessening the burden on the courts.
Chapter 2 Requests for Review
Section 1 Outline of the Review Request System
1 Forms of Review Requests
There are two main forms of requests for review of dispositions pertaining to national taxes: “Request for re-examination” of the relevant disposition, submitted to authority responsible for the disposition (District Director of the Tax Office, Regional Commissioner of the Regional Taxation Bureau, etc.); and “Request for reconsideration,” a request for review by the Director-General of the National Tax Tribunal, etc.
2 Items Subject to Review Request
Requests for review can be issued for dispositions based on national tax laws, specifically for corrections or determinations of taxation, as well as for delinquency dispositions like seizures and foreclosure sales.
3 Who Can Request Review
One can make a review request for a disposition based on national tax laws if one’s own direct rights or one’s legal interests are infringed. Most of these people are the direct subjects of the dispositions, but not necessarily: third-parties are also included if, for example, they hold a mortgage on assets being seized.
4 “Appeal First” Principle
As a general rule, citizens who appeal an administrative disposition may freely choose between requesting a review or immediately bringing the case to the courts (Administrative Case Litigation Act, Article 8[1]). However, in principle, actions seeking to revoke a disposition pertaining to national taxes can only be filed after a decision has been made on a request for a review. This is called the “Appeal First” Principle (Act on General Rules for National Taxes, Article 115[1]).
The reasons for the “Appeal First” Principle include the following.
(1) For dispositions pertaining to the assessment and collection of national taxes, authorization of the tax base and similar tasks can be complex and technical. For this reason, by requiring that a review request be issued to the authorities before a lawsuit is filed, the knowledge and experience of the authorities can be utilized to resolve the issues without a need for a lawsuit.
(2) It is possible to avoid flooding the courts with lawsuits due to the numerous and recursive nature of
disputes pertaining to national tax dispositions.
(3) Even if a lawsuit is filed, the review request process for national tax still serves to clarify issues of contention and is thus useful in lessening the burden on the courts.
(4) Review requests provide an opportunity for the tax administration to quickly, autonomously, and uniformly review its own operations.
The “Appeal First” principle requirement only applies to lawsuits pertaining to the revocation of a disposition. The “Appeal First” Principle does not apply to “actions for the declaration of nullity, etc.,” “actions for the declaration of illegality of inaction,” “mandamus actions,” and “injunctive orders.” The plaintiff in these cases does not need to file a review request and can directly file a lawsuit.
Additionally, it is also not necessary to first file a review request in the following circumstances (ibid., Article 115[1]).
(1) If three months have passed since the day after a “request for reconsideration” was filed with no decision made.
(2) If the plaintiff who filed a lawsuit demanding the revocation of a correction or determination (etc.) and then, while this suit is pending, tries to make another demand for the revocation of another correction or determination (etc.) pertaining to the national tax base or tax amount of the former correction or determination (etc.).
(3) If there is some need for urgency in order to avoid considerable damages caused by pursuing a
decision on a “request for reconsideration.”
(4) If there is some other valid reason for not pursuing such a decision.
5 Standard Period for a Proceeding
In order to avoid delays of proceedings and achieve remedy for the rights and interests of the person making the review request, the Commissioner of the National Tax Agency, the Director-General of the National Tax Tribunal, the district director of Tax Office, and Director-General of the Japan Customs. must set for themselves a “standard period of time under normal circumstances” required until making
decisions or rulings on review requests (i.e. a standard period for a proceeding), beginning with the point in time at which the request is received. Once the standard period has been set, it must be publicized through appropriate methods (Act on General Rules for National Taxes, Article 77[2]).
6 Relationship between the review request and the collection of national taxes
A review request for a national tax disposition shall not impede the validity of the target disposition nor impede its execution nor the continuance of its procedures (ibid., Article 105[1]). The reason for this is that if the execution (etc.) of the original disposition were stopped just due to a review request, administrative operations or fairness of national tax collection may be improperly impeded.
However, in cases where utter refusal to halt the execution of a disposition would result in a failure to protect the rights and interests of the person making the review request, the execution (etc.) of the disposition may be stopped. For example, foreclosure sale of assets seized to collect on overdue national taxes cannot, as a general rule, be conducted until there has been a decision or ruling on the review request (ibid., Article 105[1 additional clause]).
The Re-examination Authority (the requested district director of the tax office, etc.) or National Tax Agency Commissioner may, when determined necessary, suspend the collection and stop the execution of a disposition, etc. by their own authority or due to the request of the person filing for the re-examination (etc.). Additionally, they can comply with the offer from the person filing for the re-examination, when he/she offers collateral, and requests that a seizure be called off or not have a new seizure take place (ibid., Article 105[2-3]).
Similarly, the Director-General of the National Tax Tribunal may, when determined necessary, make a request to the competent collection agency to stop the execution (etc.) of a disposition after hearing the opinion of the competent collection agency. This can be performed on the Director-General’s own authority or due to the request of the person filing for the reconsideration (ibid., Article 105[4]). When the person filing for the reconsideration offers collateral, and requests that a seizure be called off or not have a new seizure take place, the Director-General of the National Tax Tribunal may request that competent collection authorities comply with the request (ibid., Article 105[5]).
Figure 4-2-1 Overview of the National Tax Review Request System

Section 2 Requests for Re-examination
1 Procedures
(1) Where to File a Request
As a general rule, a request for re-examination is made to the director of the agency responsible for the disposition or Director-General of the Japan Customs (Act on General Rules for National Taxes, Article 75[1-1]).
If the District Director of the Tax Office is responsible for the disposition, and the examination pertaining to that disposition is conducted by Regional Taxation Bureau staff, it is possible to submit a request for re-examination to the Regional Commissioner of the Regional Taxation Bureau (ibid., Article 75[2]); however, if the request form for this re-examination is submitted through the District Director of the Tax Office responsible for the disposition, the request for re-examination shall be considered to have been made when the request form is submitted to the District Director of the Tax Office (ibid., Article 82[3]).
(2) Period for Appeals
A request for re-examination cannot be made after three months have passed since the day after one learns of the disposition (e.g., the day after the notification of the disposition is received) that is the subject of the request for re-examination (ibid., Article 77[1]). The “day that one learns of the disposition” is the day that one actually learns of the disposition. It is not some abstract day in which one could have learned about the disposition.
Moreover, if over one year has passed since the day after the disposition, it is not possible to request a re-examination (ibid., Article 77[3]).
However, if one has a “valid reason,” it is possible to request a re-examination even after three months or one year has passed.
In this case, a “valid reason” refers to cases in which there are circumstances out of one’s control, such as a typhoon, earthquake, or other natural disaster.
(3) Request Form
Requests for re-examination are made through the submission of a request form (ibid., Article 81[1]). The re-examination has been requested only once this form has been received. It is not possible to orally request a re-examination.
The goal of and reason for requests for re-examination are to make the requesting person’s claims explicit and compose the essential part of the request. Therefore, it is necessary to write them in detail.
2 Proceedings
(1) Format Reviews
After a request for re-examination has been made, the format review will be conducted to determine whether the request meets its legal requirements. The Re-examination Authority will request further explanation from the requesting person regarding points that are unclear, and if the re-examination request form is lacking in a way that can be corrected, such as lacking information, in principle, the authority will request that corrections be made within a set appropriate period (ibid. Article 81[3]).
(2) Substantive Reviews
If the request for re-examination is judged to fulfill the requirements, or if the requirements were not met but corrections were made, the Substantive Review will begin.
i Officers in charge
The actual proceedings will be conducted by an officer in charge of request reviews at the Tax Office or similar agency. Due to the nature of the re-examination as a re-examination of the original disposition, the reviews will be conducted by a staff member who is not responsible for the original disposition.
ii Oral statement of opinions
The person requesting the re-examination shall issue a clear statement, and this person can support the statement with an oral statement to the Re-examination Authority. If the person requesting the re-examination expresses a desire to make an oral statement of opinions, the Re-examination Authority must provide the person with an opportunity to make such a statement (ibid. Article 84[1]).
The Re-examination Authority shall set the time and place for this oral statement to be made and invite the person requesting the re-examination, etc. (ibid. Article 84[2]). If determined necessary, the authority can also instruct the relevant staff member to listen to the oral opinion (ibid. Article 84[4]).
The Re-examination Authority can, during the oral statement itself, impose limits on the oral statement if it extends into matters unrelated to the issue at hand (ibid. Article 84[5]).
Moreover, if the person requesting the re-examination requests to issue an oral opinion but the authority makes a decision without providing an opportunity for this opinion to be voiced, that decision is illegal and void.
iii Method of the proceedings
The Substantive Reviews consist of a review of documentation including the re-examination request form, evidentiary documentation submitted by the person requesting the re-examination (etc.), and other necessary documents collected by the authority responsible for the original disposition. In addition, the Re-examination Authority conducts an examination on its own authority (questioning of the person requesting re-examination, etc., demanding the submission of account books and other materials of the person requesting re-examination, etc.) based on the authority to inquire and inspect stipulated in the Act on General Rules for National Taxes, National Tax Collection Act, Special Taxation Measures Law, etc.
3 Decision
The Re-examination Authority will judge, through reviews and examination, whether the request can be approved. This judgment is called the “decision”.
(1) Types of Decision
There are four types of decisions: dismissal, rejection, revocation of the disposition (all or part), and modification.
i Dismissal
If a request for re-examination is invalid, the request for re-examination will be dismissed (ibid. Article 83[1]).
Dismissals are issued in cases that include the followings: the request for re-examination is made after the legally required period has passed; there was no correction made within a set period despite a correction having been requested regarding a request form; etc.
ii Rejection
If as a result of the Substantive Reviews it is determined that there is no reason for the re-examination request, the request will be rejected (ibid., Article 83[2]).
iii Revocation
If as a result of the Substantive Reviews it is determined that there is sufficient reason for the re-examination request, all or part of the disposition will be revoked. In cases where only part of the request is approved, the original disposition will be upheld for the remaining parts (ibid., Article 83[3]).
iv Modification
If as a result of the Substantive Reviews it is determined that there is sufficient reason for the re-examination request, the disposition will be modified. However, it is not possible to make modifications that serve to disadvantage the person who requested the re-examination (ibid., Article 83[3]).
(2) Procedure for Decision
The decision procedure is completed by sending a certified copy of the Re-examination Decision Notice. The decision made by the Re-examination Authority is written down together with its reasoning on the notice which will be signed and sealed by the Authority (ibid., Article 84[7]). If it has been decided that all or part of the original disposition will be upheld, the reason that the upheld disposition is appropriate must be clearly explained (ibid., Article 84[8]).
If reconsideration of the disposition can be requested, the Re-examination Authority must explain on the Re-examination Decision Notice that a request for reconsideration can be submitted to the Director-General of the National Tax Tribunal, along with the period during which this reconsideration request can be submitted (ibid., Article 84[9]).
The decision shall become effective when the copy of the Re-examination Decision Notice is sent to the person who requested it (ibid., Article 84[10]).
(3) Period for Decision
If three months have passed since the day after a request for re-examination was filed, it is possible to request for reconsideration without receiving a decision on request for re-examination (ibid., Article 75[4-1])
4 Statistics
Statistics pertaining to requests for re-examination are contained in Table 4-2-2 below.
Table 4-2-2 Status of Requests for Re-examination

Section 3 National Tax Tribunal
1 Outline
The National Tax Tribunal is a body that makes decisions on requests for reconsideration of dispositions based on national tax law (Act on General Rules for National Taxes, Article 78[1]). The National Tax Tribunal was established in May 1970 as an “affiliate organization” of the National Tax Agency such as Regional Taxation Bureaus, Tax Offices, etc., separate and independent from implementation authorities that handle the imposition and collection of national taxes. Through reasonable and rapid judgments, the National Tax Tribunal is, as a fair third party in the tax administration, meant to remedy taxpayers’ legitimate rights and interests, as well as to contribute to the maintenance of a properly operating tax administration.
In 1984, through amendments to the National Government Organization Law and Ministry of Finance Establishment Act, the National Tax Tribunal was re-categorized from an “affiliate organization” to a “special organization” of the National Tax Agency.
2 Organization and Membership
(1) Organization / Membership
The National Tax Agency, the National Tax Tribunal has its head offices in Tokyo, as well as 12 Regional Tax Tribunals and 7 branch offices in major cities throughout Japan.
The National Tax Tribunal has 464 members (32 in HQ and 432 in regional tribunals). This information is up to date as of July 2023.
(2) Composition
The National Tax Tribunal, headed by the Director-General, consists of Appeals Judges, Associate Appeals Judges, Tax Tribunal Examiners, and the Management and Co-ordination Office.
The Director-General of the National Tax Tribunal is a former judge appointed by the Commissioner of the National Tax Agency with the approval of the Minister of Finance (ibid., Article 78[2]).
Additionally, important positions like Chief Appeals Judges of Tokyo and Osaka Regional Tribunals are
designated from judges and public prosecutors.
In order to secure the neutrality and impartiality of proceedings and utilize specialized knowledge and experience at the National Tax Tribunal, since 2007 Appeals Judges have been employed for fixed terms from private-sector experts like lawyers, tax accountants, and certified accountants. As of July 2023, 50 people are serving in these positions.
3 Characteristics
(1) Third-party body
If a request for reconsideration is filed, the National Tax Tribunal hears claims from both the person requesting reconsideration and the authority that made the original disposition, then conducts whatever examinations necessary, conducts fair reviews by its own authority from a third-party perspective, and then makes a decision.
(2) Administration based on the limitation on issue principle
Examinations and reviews at the National Tax Tribunal that aim to discover new tax leakage run contrary to the goal of remedy for the rights and interests of the person requesting the request for administrative review. For this reason, examinations and reviews adhere not to the gross amount principle (The subject of reviewing in this principal is the illegality of original dispositions, therefore, the examination and reviews of matters not intended for reconsideration is also included in this principal.) but instead focus on the differences of claims between the person requesting the administrative review and the original disposition authority (i.e. administration based on the “limitation on issue” principle).
(3) Independence of Proceedings
In order to ensure the impartiality of the proceedings, the Director-General of the National Tax Tribunal makes the final decision based on the decision of a judicial panel consisting of three or more Appeals Judges (one judge-in-charge and two or more participating judges), each in an independent position (ibid., Article 98[4]).
(4) Decisions
Due to the purpose of the process to provide remedy for taxpayers’ rights and interests, it is not possible for decisions to be disadvantageous to the person who requested the reconsideration (ibid., Article 98[3 additional clause]).
(5) No Constraints by the Directives issued by the Commissioner of the National Tax Agency The Director-General of the National Tax Tribunal is not constrained by the directives issued by the Commissioner of the National Tax Agency. Instead, the Director-General can make decisions based on interpretations of the law appropriate for the specific matters involved in the specific reconsideration request.
In cases where the Director-General of the National Tax Tribunal makes a decision based on an interpretation that differs from that of the Commissioner of the National Tax Agency, or in cases where a decision is recognized to be a major precedent in legal interpretation, in the disposition of other tax matters, it is necessary to send notification to the Commissioner of the National Tax Agency in advance (ibid., Article 99).
(6) Final Judgment in the Administration
The decision of the Director-General of the National Tax Tribunal is the final judgment within the administration. Therefore, it is not possible for the original disposition authority to sue to appeal the decision (ibid., Article 102).
Section 4 Requests for Reconsideration
1 Where to File
(1) Originator
In principle, a request for reconsideration is filed to the Director-General of the National Tax Tribunal (ibid., Article 75).
Request forms for reconsideration are submitted to the Regional Tax Tribunal with jurisdiction which covers jurisdiction of the original disposition authority (Article 12 of Enforcement regulation of Act on General Rules for National Taxes), although the requests can also be made via the original disposition authority itself (ibid, Article 88[1]). In this case, a request for reconsideration will be considered to have been made at the time when the reconsideration request form is submitted to the original disposition authority (ibid., Article 88[3]).
(2) Period for Appeals
A request for reconsideration cannot be made after three months have passed since the day after one learns of the disposition that is the subject of the request for reconsideration (ibid., Article 77[1]).
If the request for reconsideration follows a request for re-examination, the request for reconsideration must be made within one month after the day following the day on which a copy of the Re-examination Decision Notice is sent (ibid., Article 77[2]).
Moreover, if over one year has passed since the day after the disposition, it is not possible to request a reconsideration even if the taxpayer did not know of the disposition, except in cases where there is a valid reason (ibid., Article 77[3]).
(3) Request Form
Requests for reconsideration are made through the submission of a request form. It is not possible to orally request a reconsideration (ibid., Article 87[1]).
The goal of and reason for requests for reconsideration are to make the requesting person’s claims explicit and compose the essential part of the request. Therefore, it is necessary to write them in detail.
The person requesting reconsideration must work to include with the request form materials that numerically explain the goal of and reason for the request (ibid., Article 32[1]) of Ordinate for Enforcement of Act on General Rules for National Taxes).
2 Proceedings
(1) Format Reviews
After a request for reconsideration has been made, the format review will be conducted to determine whether the request meets its legal requirements. If the reconsideration request form is lacking in a way that can be corrected, such as lacking information, Director-General of the National Tax Tribunal will request that corrections be made (ibid. Article 91[1]). If corrections are required but not made within the set period or if the request is otherwise legally invalid, the request will be dismissed (ibid. Article 92, Article 98[1]).
(2) Substantive Reviews
If the request for reconsideration is judged to fulfill the requirements, or if the requirements were not met but corrections were made, the Substantive Reviews will begin.
i Formations of the panel
Substantive Reviews will be conducted by a judicial panel consisting of one judge-in-charge and two or more participating judges, all designated by the Director-General of the National Tax Tribunal (ibid., Article 94).
ii Written Response
After a case has completed the format review (unless the case was dismissed), a copy of the reconsideration request form will be sent to the original disposition authority. This authority will then be required to submit a “written response” (ibid., Article 93[1]).
This written response must contain the claims of the disposition authority in response to the goal and reasons for the reconsideration request (ibid., Article 93[2]).
Copies of the written response shall be sent to the person requesting the reconsideration and other participants (ibid., Article 93[3]), who will use this written response to understand the claims of the disposition authority.
iii Written Counterargument / Documentary Evidence, etc.
The person requesting the reconsideration can, as a response to the written response issued by the original disposition authority, issue a “written counterargument” or “documentary evidence or other evidence.” If the judge-in-charge has set a submission deadline for these documents, the person is required to submit them within the deadline (ibid., Article 95[1], 96[1]).
In order to prove the legitimacy of the disposition, the disposition authority can submit documentation or other evidence that corroborates the facts underlying the reason for the disposition (ibid., Article 96[2]).
iv Oral Statement of Opinions
If the person requesting the reconsideration or another participant expresses a desire to make an oral statement of opinions, the judge-in-charge must provide that person with an opportunity to make such a statement (ibid. Article 95[2-1]).
All parties associated with the proceedings (the person who requested the reconsideration, participants, and the original disposition authority) will be invited to hear the oral opinion. The person expressing opinions can also, with the approval of the judge-in-charge, ask questions of the disposition authority about the case (ibid., Article 95[2-2]).
v Examination
The judge-in-charge can, through the request of a party associated with the proceedings or through the judge’s own authority, perform the following actions, if necessary (ibid., Article 97[1]):
(a) Question the person who requested the reconsideration, the original disposition authority, associated parties, or some other witnesses.
(b) Request the submission of account books or other evidence from their owners, possessors, or archivers, as well as retain those materials.
(c) Inspect account books and other evidence.
(d) Consult appraisers and expert witnesses.
vi Inspect of Documentary Evidence (etc.) and the Issuance of Copies
A party associated with the proceedings can request of the judge-in-charge that they be allowed to inspect and receive copies of documents or other evidence submitted by parties associated with the proceedings or collected by the judge-in-charge by the judge’s own authority. In such a case, the judge-in-charge cannot refuse this request unless there is a risk of harm to the interests of a third party or some other valid reason (ibid., Article 97[3-1]).
vii Method of the Proceedings
The Substantive Reviews will proceed through a review of documentation, including the exchange of the reconsideration request form, written response, written counterargument, documentary evidence, etc. and examination as described in (v) above.
3 Decision
(1) Decision of the Panel
The judicial panel, formed of the judge-in-charge and the participating judges, shall exchange individual opinions from independent standpoints, carry out thorough discussions to the extent necessary to reach a fair and proper conclusion, and then make a decision by a majority vote (ibid., Enforcement Order, Article 36).
(2) The Final Decision
The Director-General of the National Tax Tribunal must make the final decision based on the decision of the judge-in-charge and participating judges (ibid., Article 98[4]). However, if the Director-General believes that the examination or review have not been carried out thoroughly, the Director-General order that the examination or review be repeated.
i Types of Decisions
There are four types of decisions: dismissal, rejection, revocation of the disposition (all or part), and modification.
(i) Dismissal
If a request for reconsideration is made after the legally required period or is otherwise invalid due to failing to meet format criteria, the request for reconsideration will be dismissed (ibid. Article 92, 98[1]).
(ii) Rejection
If it is determined that there is no reason for the reconsideration request and the original disposition authority is in the right, the request will be rejected (ibid., Article 98[2]).
(iii) Revocation
If it is determined that there is sufficient reason for the reconsideration request, all or part of the disposition will be revoked (ibid., Article 98[3]).
(iv) Modification
If it is determined that there is sufficient reason for the reconsideration request, the disposition will be modified. However, it is not possible to make modifications that serve to disadvantage the person who requested the re-examination more than the original disposition (ibid., Article 98[3]).
ii Procedure for Decision
The decision procedure is completed by sending a certified copy of the written decision which is signed and sealed by the Director-General of the National Tax Tribunal (ibid., Article 101[1]). If it has been determined that all or part of the original disposition will be upheld, the reason that the upheld decisions is appropriate must be clearly explained (ibid., Article 84[8] applied mutatis mutandis in 101[2]).
A decision is in effect once a certified copy of the written decision has been delivered to the person who requested the reconsideration (ibid., Article 101[3]). Moreover, the Director-General of the National Tax Tribunal must send a certified copy of the written decision to participants and the original disposition authority (ibid., Article 101[4]).
iii Period for Decision
If the decision has not been delivered even three months have passed after the day on which the request for reconsideration was made, the “appeal first principle” will be lifted and a lawsuit can be filed to
revoke the national tax-related disposition without a decision on request for reconsideration (ibid. Article 115[1-1].
(3) Procedure if a Decision is made based on a Legal Interpretation Conflicting with Directives of the NTA Commissioner
The Director-General of the National Tax Tribunal can make a decision unconstrained by the legal interpretations expressed in the directives issued by the Commissioner of the National Tax Agency (ibid., Article 99[1]).
However, differing interpretations of the same law between a tax implementation agency and a decision-making tribunal on request for reconsideration may interfere with the consistency of the tax administration.
Therefore, the Director-General of the National Tax Tribunal will inform in advance the Commissioner of the National Tax Agency of the Director-General’s opinion in the following situations;
i A decision will be delivered utilizing a legal interpretation that differs from an interpretation expressed in a directive issued by the Commissioner of the National Tax Agency.
ii A decision which is considered to be an important precedent in terms of legal interpretation will be delivered.
If the Commissioner of the National Tax Agency receives a notice from the Director-General of the National Tax Tribunal, unless both the Director-General’s opinion approves the claims of the person requesting the reconsideration and the Commissioner believes that the opinion to be appropriate, the Commissioner must consult a National Tax Council comprised of civilian experts jointly with the Director-General of the National Tax Tribunal. Then, the Director-General must deliver a decision on the reconsideration request based on the decision of this National Tax Council (ibid., Article 99([2],[3]).
Figure 4-2-3 Overview of the Proceedings at the National Tax Tribunal

4 Statistics
Table 4-2-4 below contains statistics concerning the requests for reconsideration.
Table 4-2-4 Status of Requests for Reconsideration


Section 5 Revision of the Review Request System
1 Background
The Administrative Appeal Act, the general law for administrative review requests, went for over fifty years without substantial revision since it was first enacted in 1962. Recently, however, there have been major changes in citizens’ awareness of their rights, and the legal environment is changing with the enactment of the Administrative Procedures Act (1993) and with sweeping revisions to the Administrative Case Litigation Act (2004). In light of these changes and in the interest of maintaining the fairness and impartiality of the process, a pressing need arose to change the review request system to better suit the modern era.
As a result, the Administrative Appeal Act was drastically revised to better organize the relationship between the Administrative Procedures Act and the Administrative Case Litigation Act, creating a review system that makes use of that simplicity and expeditiousness while maintaining fairness and impartiality, and also being easy to use. The new amended law was promulgated in June 2014.
The Act on General Rules for National Taxes is applied as special law to national tax review requests, and the same regulations as the Administrative Appeal Act are self-sufficiently and comprehensively in place. With the aforementioned revisions to the Administrative Appeal Act, the Act on General Rules for National Taxes was also re-examined from the same perspective.
2 Overview of the Revision
Mainly, the following necessary regulations were arranged regarding procedures for review requests pertaining to national taxes, and came into force in April 2016.
(1) Persons dissatisfied with a disposition taken by the district director of a tax office, etc., can demand a request for re-examination from the district director of that office, or demand a request for reconsideration from the director of the National Tax Tribunal (revision of the principle of petition after a request for review)
(2) The period in which review requests can be made was extended to “within three months” (previously “within two months”) from the day after the day one learns of the relevant disposition.
(3) Parties involved in the proceedings (those who request reconsideration, participants, and the original disposition authority) can demand to inspect and receive a copy of evidential materials submitted at the request of the judge-in charge (previously, the person who requested reconsideration could request only to inspect materials submitted by the original disposition authority).
(4) Those who request reconsideration can question the original disposition authority during the oral opinion statement the oral opinion statement (previously, it was a general rule that only the Appeals Judge and the person requesting the review could participate in the oral opinion statement).
(5) The director of the National Tax Tribunal shall determine a standard period for proceedings from a request for reconsideration to a decision (New.)
(6) Parties involved in a proceeding and judges-in charge shall cooperate with each other and ensure that the proceeding is well-organized simple, rapid and fair (New).
Chapter 3 Tax Lawsuits
1 Forms of Tax Lawsuits
Tax lawsuits are a typical kind of administrative lawsuit. Administrative lawsuits can be divided into four forms: Actions for the judicial review of administrative dispositions, public law-related actions, citizen actions, and interagency actions (Administrative Case Litigation Act, Article 2). Most tax lawsuits are actions for the judicial review of administrative dispositions, but some may be categorized as public law-related actions.
(1) Actions for the Judicial Review of Administrative Dispositions
Action for the judicial review of administrative dispositions is an action to appeal against the exercise of public authority by an administrative agency (ibid., Article 3[1]). These actions take six forms: lawsuits to revoke a disposition, lawsuits to repeal a verdict, “lawsuits for the declaration of nullity, etc.,” lawsuits for the declaration of illegality of inaction, mandamus actions, and injunctive lawsuits. Most tax lawsuits are “lawsuits to revoke a disposition,” which is defined as an action seeking the revocation of a disposition and any other act constituting the exercise of public authority by an administrative agency (ibid., Article 3[2]). The classic example of a tax lawsuit is an action to revoke an illegal taxation or tax delinquency disposition conducted by the District Director of the Tax Office or similar.
(2) Public Law-related Actions
Public law-related action is a lawsuit pertaining to a disposition or decision that confirms or creates a legal relationship between parties, and wherein (a) either party to the legal relationship shall stand as a defendant pursuant to stipulations of the law, and (b) a legal relationship is confirmed under public law (ibid, Article 4). Tax lawsuits classified as public law-related actions fall under (b) and include actions seeking a refund of overpayment and actions checking for the absence of tax liability.
2 Procedures
The specific procedures for tax lawsuits are stipulated in the Administrative Case Litigation Act. For matters not specified in that law, the Civil Proceedings Act is consulted instead (ibid., Article 7).
(1) Who Can Bring Suit (Standing to Sue)
The plaintiff in an action seeking the revocation of a disposition or decision (hereinafter referred to as “action for the revocation”) must have a legal interest in seeking the revocation of the disposition or decision. This includes those whose legal interest ought to be restored through revocation of a disposition or decision even after the disposition or decision has lost its efficacy (ibid. Article 9[1]).
(2) Where the Suit is Brought to Court
In Japan, all administrative lawsuits fall within the jurisdiction of the judicial courts, and an action for the revocation of a disposition is subject to the jurisdiction of the court that has jurisdiction over the location of the general venue of the defendant, or of the court that has jurisdiction over the location of the administrative agency that has made the disposition or decision (ibid., Article 12[1]).
However, actions for the revocation of a disposition or decision pertaining to real estate or a particular location can also be initiated at the court that has jurisdiction over the location of the relevant real estate or place (ibid., Article 12[2]).
In cases where there is a lower-level authority that processes matters pertaining to the disposition or decision for which revocation is sought, the lawsuit can be initiated at the court with jurisdiction at the lower authority’s location (ibid., Article 12[3]).
Additionally, for revocation actions in which the Japanese government or certain independent administrative agencies (etc.) are the defendant, the lawsuit can also be initiated at the district court with jurisdiction at the location of the High Court with jurisdiction at the location of the plaintiff’s general venue (ibid., Article 12[4]).
(3) Period for Bringing an Action
An action for the revocation may not be filed after six months have elapsed from the day on which the person came to know that the original administrative disposition or decision was made, unless there is a legitimate reason (ibid., Article 14[1]). If one year has elapsed since the day of the disposition or decision, no lawsuit can be initiated unless there is a legitimate reason. (ibid., Article 14[2]).
(4) Written Complaints
A lawsuit is initiated by submitting a written complaint to a court (Civil Proceedings Act, Article 134[1]). The written complaint must include specific details about the claim being made, the cause, and other such information (ibid., Article 134[2]).
3 Proceedings
(1) Review of Written Complaint
When a lawsuit is initiated, a review is conducted to determine whether the plaintiff’s suit satisfies the requirements. If deficiencies can be corrected, those corrections will be ordered (ibid., Article 137[1]). However, if this order is not followed the petition will be dismissed, and if the suit is unlawful and such defect cannot be corrected, it will be dismissed (ibid., Article 140).
If the suit is judged to satisfy the requirements, or if it is deficient but sufficiently corrected, the written complaint will be sent to the defendant (ibid., Article 138[1]). On the date for oral arguments specified by the court, a summons will be sent to both the plaintiff and the defendant simultaneously to summon them to court (ibid., Article 139).
(2) Written Response
After the written complaint is sent to the defendant, the defendant must submit a written response by the date of oral arguments. The written response must contain statements in response to the plaintiff’s summary claim and cause, confirm or deny the facts as written, and write any additional facts, etc. (the Rules of Civil Procedure, Article 80).
(3) Oral Arguments
On the day of oral arguments, both parties (plaintiff and defendant) make a statement in the courtroom and submit evidence backing up their statements. This method is called the “oral argument” method. (Civil Proceedings Act, Article 87[1]) Customarily, this process is conducted through the exchange of legal briefs (i.e. documents containing one’s own statements and counterarguments to the opposing party’s statements) submitted to the court beforehand. (Civil Proceedings Act, Article 161[1])
(4) Examination of Evidence
Examination of evidence is a process conducted to determine whether the parties’ claims are correct or not. In general, only evidence offered by the parties is examined, (Civil Proceedings Act, Article 181[1]) but if judged necessary the court can examine evidence by its own authority (Administrative Case Litigation Act, Article 24).
i Offering of Evidence
The offering of evidence is a request by the parties to the court such that court will examine some specific evidence. The parties must explicitly present facts to be proven the relation between the facts and the specific evidence and methods of proof. (Civil Proceedings Act, Article 180[1])
Additionally, in lawsuits aimed at revoking dispositions pertaining to national taxes (“dispositions pertaining to national taxes” is limited to corrections, determinations, assessments, and tax payment notifications—hereinafter referred to as “dispositions for taxation”), if the plaintiff seeks to make a statement differing from the facts on which the tax disposition is based, the plaintiff must, without delay following the day on which the defendant party (state) states the facts on which the relevant tax disposition is based, specifically state the differing facts and offer up the evidence that proves those facts (Act on General Rules for National Taxes, Article 116[1]).
ii Order for the Examination of Evidence
After the request for examining the evidence, the court will approve or reject the request. (Civil Proceedings Act, Article 181[1])
iii Examination of the Evidence
Once the request has been approved, the examination will be executed. The types of evidence that can be examined include witness testimony (statements from the parties, witnesses, etc.), documentary evidence (documents like contracts, account books, etc.), and expert opinion (opinion or report from an expert).
4 Judgment
After the court has exhausted the parties’ arguments and performed the necessary examination of the evidence, the proceedings are over (conclusion of oral arguments) and the court will deliver judgment that either the plaintiff’s or the defendant’s argument is correct. (Civil Proceedings Act, Article 243[1])
(1) Types of Judgments
The court will either decide to recognize the request (i.e. recognize the plaintiff’s case) or reject the request (i.e. reject the plaintiff’s case). In the former case, there is also the “partial recognition” in which the plaintiff’s reasoning is partially recognized.
(2) Rendition of Judgment
The court’s decision becomes effective when it is rendered (ibid., Article 250). As a general rule, the court’s decision is rendered within two months after the conclusion of oral arguments (ibid., Article 251[1]) in a public courtroom, where the main decision text is read aloud by the presiding judge from a written judgment (ibid., Article 252). The following items will be recorded in the written judgment (ibid., Article 253) and conveyed to the parties (Ibid., Article 255).
A. Main decision text
B. Facts and reasons
C. Final day of oral arguments
D. Parties and their attorneys
E. Courtroom
5 Appeal
Parties that are not satisfied with the judgment have an appeal system available to them, including appeal to the court of second instance, final appeal to the Supreme Court and appealing by filing a petition for acceptance of appeal.
(1) Appeal to the Court of Second Instance
A party who seeks to appeal a judgment in first instance can appeal to a court higher than the court of first instance (ibid., Article 281[1]). The appeal must be initiated within two weeks after receiving the written judgment by submitting a written appeal to the court of first instance (ibid., Article 285, 286[1]). In the case of a tax lawsuit, the local district court is the court of first instance. (Court Act Article 24[1-1],33[1-1])
(2) Final appeal to the Supreme Court and petition for acceptance of final appeal
If a party seeks to appeal the judgment of the appeals court, it is possible to appeal to a higher court than the appeals court (Civil Proceeding Act, Article 311). This final appeal must be initiated within two weeks after receiving the written judgment by submitting a written appeal to the court of second instance (ibid., Article 314). Because the High Court is the court of second instance for tax lawsuits, a party who seeks to appeal this decision will appeal to the Supreme Court. However, final appeals to the Supreme Court are generally limited to cases involving unconstitutional laws (ibid., Article 312), and it is not possible to make a final appeal on the basis of mere facts of the case (ibid., Article 321).
Provided, however, that even if there are no grounds for final appeal, a petition for acceptance of final appeal may be filed where the judgment of prior instance contains a determination that is inconsistent with precedents rendered by the Supreme Court or contains material matters concerning the interpretation of laws and regulations (ibid., Article 318[1]). In response to this petition, if the Supreme Court finds that the case contains important matters concerning the interpretation of laws and regulations from the viewpoint of ensuring consistency in the interpretation of laws and regulations, an order of acceptance of
a final appeal is made (ibid., Article 318[1]), and the case is accepted as a final appeal case (ibid., Article 318[4]).
6 Stay of Execution
Even if there is an action to revoke a disposition, it will not hinder efficacy of the disposition, its execution, or its continued proceedings. (Administrative Case Litigation Act, Article 25[1]) The courts can grant stays of execution on dispositions in response to requests due to some necessary urgency, in order to avoid major damages that will be caused by a disposition, its execution, or its continued proceedings. However, no stay of execution can be granted if there will be a major impact on public welfare or similar reason (ibid, Article 25[2] [4]).
However, if an action is initiated by a secondary taxpayer or guarantor with regard to a disposition for national tax delinquency, foreclosure sales of assets cannot be conducted for these overdue national taxes while the action is pending (National Tax Collection Act, Article 90[3])
Figure 4-3-1 Overview of Lawsuit Proceedings

7 Statistics
Statistics pertaining to lawsuits are as follows.
Table 4-3-2 Status of Lawsuits

Part 5 Certified Public Tax Accountant System
1 Certified Public Tax Accountant (CPTA) System
(1) Significance of the System
The Certified Public Tax Accountant (CPTA) System was established to help make the self-assessment tax system operate more fairly and smoothly, by allowing taxpayers to comply with their duty to pay taxes with the assistance of certified public tax accountants (CPTAs).
To achieve this, the CPTA has a mission as a tax expert who, from a fair and independent standpoint, according to the ideals of the self-assessment system, acts in accordance with the trust placed in the CPTA by taxpayers, and ensures tax compliance as provided in the tax laws.
(Certified Public Tax Accountant Act [CPTAA]), Article 1)
(2) Historical Development of the CPTA System
The tax accountant system was first codified in 1942 with the enactment of the Tax Practitioner Act. Historically the Japanese tax system had centered on land taxes. Sweeping reforms were made when an income tax was introduced in 1887, followed by a business tax. As such changes made the whole tax system more complex and difficult, some people made it their occupation to act as independent tax practitioners and their number increased. Thus, the Tax Practitioner Act was enacted to regulate the qualifications of persons giving specialized advice on taxes, etc., and bring them under the supervision of the tax authorities, thereby making tax administration operate more fairly and smoothly.
After World War II, the Shoup Recommendations advocated the introduction of the self-assessment system and amendment of the Tax Practitioner Act. As a result, the CPTAA was enacted in 1951, and has since been amended several times.
(3) Authorized Business of the CPTA
The CPTAA defines the authorized business of certified public tax accountants as follows:
i Business of CPTA
The business of a certified public tax accountant is to, at the request of taxpayers, conduct the following activities with respect to taxes (excluding stamp tax, registration and license tax, customs duty, etc.) (Article 2). Here, “business” means conducting the above activities repeatedly and continuously or with the intention of doing so repeatedly and continuously, and not necessarily for
compensation.
(i) Tax proxy
To be a “tax proxy” means to act as an agent or a deputy for (i) returns, applications, claims and requests for review to be filed with tax authorities, or (ii) contentions or statements to tax authorities with respect to returns, etc., or examination or disposition by tax authorities.
(ii) Preparation of tax documents
This means to prepare returns, applications, claims, requests for review, etc., to be filed with tax authorities.
(iii) Tax counsel
Tax counsel refers to counsel given on matters relating to calculation of tax base, etc., with respect to preparing returns to be filed with tax authorities in (ii) above, or contentions, statements or returns provided for in (i) above.
ii Execution of CPTA’s business as assistant CPTA
An assistant CPTA may engage in the business of CPTA as assistant to other CPTAs or CPTA firms. An assistant CPTA may also engage in the business of CPTA by himself/herself subject to obtaining permission from the other CPTAs or CPTA firms which are employers.
iii Statement as an assistant in court proceedings
A CPTA may, in respect of any matters related to taxes, appear in court as an assistant together with a lawyer who is the process attorney and make oral statements.
(4) Registration
In order to practice as a CPTA, any person qualified as a CPTA shall register in the CPTA Register kept by the Japan Federation of CPTAs’ Associations.
The qualification of CPTA is awarded to:
(a) A person who has passed the CPTA Examination
(b) A person who is exempted from the CPTA Examination
(c) An attorney (including a person who is qualified as an attorney)
(d) A Certified Public Accountant (CPA) (including a person who is qualified as a CPA)
i A person who has passed the CPTA Examination
The CPTA Examination is held every year by the National Tax Council for the purpose of assessing
the knowledge and practical ability required to qualify as a CPTA.
The examination consists of the following subjects:
(a) Subjects on accounting (two required subjects)
a Bookkeeping theory
b Financial statements theory
(b) Subjects on tax laws (three subjects to be selected by the examinee; the examinee must include either the Income Tax Act or Corporation Tax Act in his/her selection):
a Income Tax Act
b Corporation Tax Act
c Inheritance Tax Act
d Consumption Tax Act or Liquor Tax Act (either one, to be selected by the examinee)
e National Tax Collection Act
f Inhabitants Tax or Enterprise Taxes (enacted by local tax act) (either one, to be selected by the examinee)
g Property Tax (enacted by local tax act)
An examinee who has passed the examinations in five subjects in total, two from subjects on accounting and three from tax laws (one subject on either the Income Tax Act or the Corporation Tax Act is compulsory), is eligible to become a CPTA.
One special characteristic of the CPTA Examination is that the examinee is required to pass the examinations in five subjects, but not necessarily at the same time (pass system by subject). For example, it is acceptable to pass one or two subjects in each examination and qualify over a period of several years.
ii A person who is exempted from the CPTA Examination
In the CPTA Examination, some examination subjects may be exempted depending on the candidate’s qualifications or experience, etc. For example, a person who has passed the Certified Public Accountant Examination is eligible to be exempted from the accounting examination.
If the candidate is exempted from all subjects, this means that he or she is qualified as a CPTA on the same basis as a person who has successfully passed the examination.
(5) Rights and Obligations
In order to elevate the status of CPTAs and rationalize the operation of their business, the CPTAA contains
the following provisions regarding the rights and obligations of CPTAs. Many of these provisions also apply to CPTA firms.
i Elucidation of power of representation (Article 30)
A CPTA shall, in the case of serving as a tax proxy, submit to the tax authorities a document clearly showing such power of representation.
ii Presentation of CPTA certificate (Article 32)
When serving as a tax proxy and discussing with officials of tax authorities, a CPTA shall present his/her CPTA certificate.
iii Obligations of signature and sealing (Article 33)
Where a CPTA, in serving as a tax proxy, prepares and files documents relating to taxes with tax authorities, he/she shall sign such documents and also attach his/her seal.
iv Attachment of documents concerning calculation and review, etc. (Article 33-2)
Where a CPTA prepares a tax return showing the tax base, etc. for tax, he/she may attach to the tax return a document stating the calculations, arrangements or consultations made when preparing that return.
Where a CPTA reviews, as a consultant, a tax return showing the tax base, etc. for tax prepared by a second party and finds that the return has been prepared in accordance with the provisions of tax laws, he/she may attach to the return a document stating that the return and relevant matters under review have been prepared in accordance with the provisions of laws.
v Notice of tax examination schedule (Article 34)
When a tax official gives advance notice to a taxpayer of the time and place of an examination to be made on the books and accounts of such a taxpayer who has filed a tax return stating the taxable base, etc., the competent official shall notify in advance the CPTA of the time and place of the examination, if the CPTA submitted the above-described document prescribed in Article 30.
vi Hearing of opinions (Article 35)
When a tax official examines the books and documents of a taxpayer who has filed a tax return attached with the document provided for in Article 33-2, Paragraph 1 or Paragraph 2 (Reference: System of documents attached by CPTAs to tax returns) upon giving the taxpayer advance notice of the time and place of that examination, the competent official shall give the CPTA an opportunity to
express his/her opinions regarding the matters stated in the attached document before giving the advance notice to the taxpayer, if the CPTA submitted the above-described document prescribed in Article 30.
vii Prohibition of counsel on evasion and others (Article 36)
No CPTA shall instruct, give counsel or perform other similar activities with respect to evading assessment or collection of national taxes or local taxes or unlawful refunding of national taxes or local taxes.
viii Prohibition of activities impairing good faith (Article 37)
No CPTA shall perform any activity that may impair the good faith and dignity of the CPTA.
ix Obligation of secrecy (Article 38)
No CPTA shall disclose or divulge secrets which he/she obtained through the profession as a CPTA without justifiable reason. The same applies after he/she has ceased to be a CPTA.
x Obligation to obey the associations’ regulations (Article 39)
A CPTA shall obey the regulations of the CPTAs’ Association to which he/she belongs and the Japan Federation of CPTAs’ Associations.
xi Training (Article 39-2)
A CPTA shall take training programs conducted by the CPTAs’ Association of which he/she is a member and the Japan Federation of CPTAs’ Associations in order to enhance his/her professional qualifications.
xii Obligation to establish an office (Article 40)
A CPTA (excluding an assistant CPTA or an employee of a CPTA firm) shall establish an office for conducting the profession of a CPTA. However, no CPTA shall establish two offices or more.
xiii Obligation to prepare books (Article 41)
A CPTA shall prepare books as a CPTA professional and enter therein the details of serving as a tax proxy, preparing tax documents or providing tax counsel.
xiv Obligation to supervise employees, etc. (Article 41-2)
When a CPTA uses an employee or other worker in conducting the profession of a CPTA, he/she shall supervise the employee or other workers in order to perform properly the profession of a CPTA.
xv Obligation to give advice (Article 41-3)
In case where a CPTA finds, in conducting the profession of a CPTA, the fact that the client has evaded assessment or collection or has received a refund of national tax or local tax unlawfully, he/she shall immediately advise the client to correct the matter.
(6) Responsibility of CPTA
The CPTAA expects CPTAs to act as professionals in tax affairs and help taxpayers fulfill their tax obligations in fair and equitable ways. The Act stipulates this mission clearly and, at the same time, gives them a legal monopoly on their business.
In conducting their business, on the other hand, CPTAs are strongly required to focus on maintaining order. In the event that a CPTA violates any CPTAA provisions, he/she will be liable for such violation as follows:
i Disciplinary measures
These are administrative dispositions by the Minister of Finance and include three types of disciplinary action: reprimand; suspension of practice as a CPTA for up to one year; and prohibition of practicing as a CPTA.
ii Criminal liability
Some violations of the CPTAA are punishable as criminal offenses. For example, if a CPTA violates:
• The prohibition clause of counsel on tax evasion (Article 36), he/she shall be imprisoned for not more than three years or be fined not more than 2 million yen (Article 58).
• The secrecy clause (Article 38), he/she shall be imprisoned for not more than two years or be fined not more than 1 million yen (Article 59).
(7) CPTA Firm
In the past, CPTAs conducted CPTA business as individuals. Since April 2002, CPAs have been able to conduct business in the form of a corporation, in order to enhance convenience for taxpayers. Only CPTAs can work as members of a CPTA firm. This is a special corporation which is similar in character to an unlimited partnership under the former Commercial Code. In terms of its business, a CPTA firm is allowed to conduct accounting business, such as bookkeeping, incidental to CPTA business by stipulation in its articles of incorporation, similar to what is allowed for a CPTA. In addition to certain obligations imposed on CPTAs, the following unique obligations are imposed on CPTA firms: (a) obligation to submit notification of its establishment, (b) application of punishment provisions, (c) obligation to submit notification of changes, etc. in articles of incorporation.
There are also regulations which a CPTA member of a CPTA firm shall follow: duty of non-competition, prohibition on joining other CPTA firms, and prohibition on establishment of an office for the purpose of performing the services of CPTA on one’s own.
2 Present Circumstances of the CPTA Organizations and CPTA
There are two associations organized by CPTAs under the CPTAA:
- The CPTAs’ Associations; and
- The Japan Federation of CPTAs’ Associations
(1) CPTAs’ Associations
The CPTAs’ Associations are corporations established under the CPTAA with their membership composed of CPTAs and CPTA firms. Their stated purpose is to carry out tasks relating to guidance and supervision of, and communications with, its branches and their members—CPTAs and CPTA firms—to contribute to greater compliance by CPTAs with their duties as well as to improvement of their business.
According to the basic “One Bureau/One Association” policy of the CPTAA, one CPTAs’ Association is to be established in the jurisdictional region of each Regional Taxation Bureau. As exceptions, there are three associations in the jurisdiction of the Tokyo Regional Taxation Bureau and two in the case of the Nagoya Regional Taxation Bureau. Thus, currently there are a total of 15 associations nationwide. In principle, each CPTA’s Association has a branch in the jurisdictional district of each Tax Office.
A CPTA automatically must become a member of the CPTAs’ Association in the district where his/her office is located at the time of registering as a CPTA. A CPTA firm must become a member of the CPTAs’ Association existing in the area where its office is located when the firm is established.
(2) The Japan Federation of CPTAs’ Associations
The Japan Federation of CPTAs’ Associations# is a legal entity that was established in February 1957 under the CPTAA to deal with the guidance and registration of members, and to act as a supervisory and liaison body.
With reference to their mission and professional responsibilities, the purposes of the Federation are:
- To make CPTAs observe their obligations
- To contribute to improvement and progress in the business of CPTAs
English website (https://www.nichizeiren.or.jp/eng/)
The Federation is composed of the 15 CPTAs’ Associations, basically established in the jurisdiction of each Regional Taxation Bureau, including that of the Okinawa Regional Taxation Office (there are three associations under the Tokyo Regional Taxation Bureau and two under the Nagoya Regional Taxation Bureau).
The Federation’s principal activities are as follows:
a Providing guidance to, acting as liaison for, and supervising CPTAs’ Associations and their members
b Carrying out clerical tasks involved in the registration of CPTAs and notifications concerning CPTA firms
c Conducting surveys and research and submitting proposals regarding tax administration and other systems related to taxes, CPTAs, etc.
d Providing training for members of CPTAs’ Associations
e Conducting surveys and studies aimed at improving and advancing the business of CPTAs
f Engaging in public relations activities relating to the CPTA System and their business
g Providing tax-related assistance to small-scale taxpayers
(3) Number of CPTAs
The number of CPTAs (registered members) was 80,692 as of FY 2022.
Table 5-1 Number of Certified Public Tax Accountants (CPTAs) Registered

Source: NTA website, Statistical Information, “National Tax Agency Annual Statistics Report FY2018”
3 Coordination and Cooperation with CPTAs’ Associations, etc.
To achieve the proper and smooth administration of the self-assessment system, CPTAs undertaking the public mission play extremely important roles. Therefore, we are endeavoring to coordinate and cooperate with the Certified Public Tax Accountants’Associations and Japan Federation of Certified Public Tax Accountants’Associations (hereinafter referred to as“CPTAs’Associations, etc.,”) for example, by
conducting consultations and exchanging opinions with CPTAs’Associations etc. about a wide range of issues. Specific activities include (1) and (2) below
(1) Promotion of the document attached by CPTAs to Tax Returns
Where a CPTA prepares a tax return, he/she may attach to the tax return a document stating the calculations, arrangements or consultations made when preparing the return. If the NTA intends to examine the tax return, giving advance notice of the date, time and place, the NTA is required to provide the CPTA who submitted a certificate evidencing the authority to serve as a tax proxy with an opportunity to state opinions on the items written in the attached document.
This system contributes to the preparation and submission of proper tax returns. It also works to facilitate and simplify tax administration, and thus establish a trusted CPTA system. Therefore, the NTA is working to respect this system, make it more widely used, and help it take root, such as through further discussions with CPTA Associations in order to enhance the content of the documents and boost the attachment ratio. The NTA is also actively soliciting opinions, and after considering the opinions, in cases where it is decided not to transition to a field audit, the NTA provides notification stating that a field examination will not be conducted.
(2) Promotion of e-Tax Usage
Concerning promotion of use of e-Tax, the roles played by CPTAs are significant, so the NTA is regularly exchanging opinions with the Japan Federation of Certified Tax Accountants’Associations and requesting it for cooperation to raise the use rate of e-Tax. As such, the NTA is eager to keep the collaboration and cooperation with CPTAs associations, etc., towards the realization of digitalized procedures for tax return filing.
4 Guidance and Supervision of CPTAs
For ensuring the proper operation by CPTAs, the NTA utilizes every opportunity to alert people and prevent violation of the CPTA Act by CPTAs. Also, the NTA conducts appropriate examinations regarding the breach cases of the CPTA Act. We take strict disciplinary action against the CPTAs who violated the Act and publicly announce the names of such CPTAs. In addition, for the so-called “fake CPTAs” who conducts CPTA services without a license, we strictly deal with them including accusation to the prosecutor. The NTA discloses the names of disciplined CPTAs in the official gazette and via the NTA website.
Table 5-2 Number of Cases of Disciplinary Actions against CPTAs and CPTA Firms

Source: NTA report 2023
5 Other
Lawyers and law firms are allowed to do the business of CPTA without registering as such, by notifying the competent Regional Commissioner through the bar association of which they are a member, in the jurisdiction of the Regional Taxation Bureau (Enrolled lawyers and enrolled law corporations).

Part 6 Cooperation with Relevant Private Organizations Chapter 1 Relevant Private Organizations
1 Role of Relevant Private Organizations
The NTA is implementing measures not only to provide information on taxes directly to taxpayers but also to convey information on taxes through various initiatives including various briefing sessions in association with relevant private organizations, such as blue-return taxpayer associations and corporations associations. These relevant private organizations play a significant role in realizing a proper self-assessment system and in spreading knowledge about taxes. These relevant private organizations are attempting to enhance coordination and cooperation between organizations by dissemination and publicity work to smoothly establish and implement the invoice system and the Social Security and Tax Number System (My Number System), by promoting measures for the wider use and establishment of e-Tax, and by holding of various joint events in “Think about Tax Week”.
Among relevant private organizations, the main organizations and activities are as follows. (Liquor business associations are shown in Part 1 Chapter 6, and CPTAs’ Associations are shown in Part 5.)
2 Blue-Return Taxpayers’ Associations
Blue-return taxpayers’ associations are organized for the purpose of spreading the blue-return system and promoting the submission of proper tax returns through honest bookkeeping and are formed mainly by sole business proprietors who use the system. As of March, 2023, there are about 1,600 associations nationwide, with about 550,000 members in total. Each blue-return association performs a wide range of activities including giving guidance on bookkeeping, holding seminars, and spreading the blue-return system to people outside the association.
General Incorporated Association, the National General Federation of Blue-Return Taxpayers ’
Associations, was established as a national organization of blue-return associations in each part of Japan.
3 Corporations Associations
The corporations association was formed to contribute to the maintenance and development of an appropriate and fair tax return and tax payment system in Japan and to the smooth implementation of tax administration, as well as to the revitalization of business activities and the sound development of society in all regions of Japan, by promoting tax knowledge, raising tax awareness, and making proposals concerning the tax system and tax administration. Each corporations association engages in a wide range of activities including holding seminars, workshops and classes on taxes, and contributing to the sound development of corporate management and society.
4 Indirect Tax Associations
Indirect tax associations were organized for the purpose of cooperating in achieving smooth tax administration through acquiring knowledge about indirect taxes and establishing a voluntary self-assessment system. The associations make suggestions to the government on ways to enhance the indirect tax system and to improve tax enforcement, to spread knowledge about the consumption tax and to prevent tax delinquency.
5 Savings-for-Tax Associations
Savings-for-Tax Associations are organized for the purpose of “ensuring smooth payment of various taxes by means of saving funds for tax payment.”. The associations were established pursuant to the Savings-for-Tax Association Law.
These associations are encouraging cashless tax payments and the completion of tax payment by the due date, and are engaged in a wide range of activities such as promoting e-Tax, holding seminars on tax law and soliciting people to join the “Composition Writing about Tax” contest.
6 Tax Payment Associations
Tax payment associations were organized under the jurisdiction of the tax offices of the Osaka Regional Taxation Bureau to spread knowledge about taxes, promote the proper filing of returns, raise morals about paying tax, and thereby increase tax compliance for smooth tax administration, as well as to contribute to the development of business management and strong local society. The associations engage in public
activities such as giving various briefings to spread knowledge on taxes, public relations activities to encourage proper filing and payment, and tax education to increase tax compliance.
All taxpayers can join tax payment associations, regardless of whether they are individuals or corporations. Associations have various subcommittees such as an individual subcommittee and corporation subcommittee, and also branches organized by locality or industry, etc.
Chapter 2 Local Governments
Regarding enhancing the cooperative relationship between national tax authorities and local governments in implementing tax administration, the Local Tax Act was revised to make its tax base conform to those of national taxes to avoid double examination by national government and local governments and for reducing tax collection costs. Accordingly, an agreement concerning cooperation was concluded between the NTA and the Local Affairs Agency (currently the Ministry of Public Management, Internal Affairs, Posts and Telecommunications) in 1954, and both the NTA and the Ministry have been working to enhance the agreement for simplifying tax administration and for making the tax burden proper and fair throughout national taxes and local taxes.
Furthermore, the Order for Enforcement of the Local Tax Act was revised in 1966, with the result that taxpayers who have filed an income tax return are not required to file for individual inhabitants tax or individual enterprise tax separately. It combined three tax return filings into a single procedure. To ensure smooth implementation, agreements were concluded to jointly hold a tax return filing seminar and to give local governments access to income tax returns.
In line with the subsequent development in tax administration and in recognition of the necessity of further strengthening the cooperative relationship to make tax administration more efficient and to achieve proper and fair taxation, an additional agreement was executed in 1982 providing for:
• Acceptance of income tax returns for refund claims at municipal offices
• Cooperation in offering tax consultation services regarding income tax
• Collection and sharing of information needed for ensuring proper and fair taxation
In keeping with the purpose of this agreement, a copy forwarded to local government was added to the final income tax return in 1983.
For the introduction of the local consumption tax in April 1997, a new agreement was concluded between the NTA and the Ministry of Internal Affairs (currently the Ministry of Public Management, Internal Affairs, Posts and Telecommunications) in March 1997 in order to cooperate in the administration of the consumption tax and local consumption tax and to promote even closer cooperative relations.
In addition, while promoting ICT employment since January 2011, the NTA has been providing local governments with information on individual income tax returns by means of electronic data that replaced
the copying of returns in order to try to make administration more efficient and reduce the cost of both the NTA and local governments. Other data such as statutory information has been shared between the NTA and local governments since May 2013, and data on income tax returns filed in the counseling venue of local governments has been sent from local governments to the NTA since January 2017. From April 2020, the transfer of financial document data pertaining to corporate tax returns submitted via e-Tax to local governments has been started.
(Reference: English website of Ministry of Public Management, Home Affairs, Posts and Telecommunications) http://www.soumu.go.jp/english/index.html
Chapter 3 Commendations
1 Decorations and Medals
(1) Decorations
The conferment of decorations on living persons, temporarily suspended by a Cabinet Decision of May 3, 1946, was later resumed, effective from 1964, by a Cabinet Decision of July 12, 1963, under the government of Prime Minister Ikeda.
The recommendation of candidates for decorations about the NTA can be made concerning distinguished services rendered mainly in four areas:
(a) Tax payment
(b) Certified Public Tax Accountants
(c) Liquor industry
(d) Tax administration
These decorations have been conferred on persons who have:
(a) Contributed to enhancing taxpayers ’ compliance through their activities in such private organizations as Saving-for-tax Associations, Blue Return Associations, or Corporations Associations, etc.
(b) Held important positions in a Certified Public Tax Accountants’ Association and contributed to the development of tax accounting services
(c) Acted as leaders in liquor industry associations, thereby making distinguished contribution to the development of the liquor industry
(d) Rendered distinguished services over a long time in tax administration
(2) Medals of Honor
At present, there are six kinds of medals, two of which can be recommended with the NTA:
(a) The Medal of Honor with Yellow Ribbon (given to a person who has been a diligent worker and can be considered a model citizen)
(b) The Medal of Honor with Blue Ribbon (given to a person who has promoted the public interest, or who has rendered services in public affairs)
The medal system was expanded in January 1955 on the basis of a resolution of the House of Representatives and it was at that time that the Medal of Honor with Yellow Ribbon and the Medal of Honor with Purple Ribbon were added.
2 Taxpayer Commendations
Taxpayer commendations have been made since 1950 to enhance citizens’ morality as taxpayers, by commending people who have been extraordinarily diligent in filing tax returns or paying tax, or tax education.
3 Presentation of Certificates of Appreciation
The presentation of certificates of appreciation to those who have rendered special service in examination and enforcement in connection with national taxes began in 1952 with the enactment of “Standards for the commendation of persons rendering distinguished service in policing illicit brewing” authorizing the Commissioners of the NTA or Regional Taxation Bureaus to make such commendations, with the objective of beefing up policing and eventually eradicating illicit brewing.
Thereafter, the class of eligible recipients of the commendation was expanded in 1969 to include those rendering distinguished service in policing indirect national taxes, and in 1973, to those rendering distinguished service in examination and policing of evasion of national taxes in general.
Part 7 Taxpayer Service
Japan adopts the self-assessment principle for major taxes in which taxpayers are responsible for computing and reporting their tax liability to the tax authorities. The regime requests taxpayers to fulfill their tax duties voluntarily with a high level of compliance.
In order to achieve this, the NTA is working in cooperation and coordination with Certified Public Tax Accountants (CPTAs) and related private organizations to improve the environment and support for public relations activities and tax education on the significance and role of taxation and knowledge of tax laws. In addition, for the convenience of taxpayers, NTA is enhancing various taxpayer services as follows:
- Promotion of the enhancement of tax filing and tax payment means using digital technology;
- Providing necessary information through the NTA website, etc.;
- Clarification of interpretation, handling, and procedures of laws and regulations; and
- Providing tax consulting services
Chapter 1 Improvement of Public Hearing and Public Relations Activities
The NTA provides taxpayers with a variety of useful and clear information about the significance and role of taxes, tax systems, and so on for their filing and taxation, mainly by the NTA website and through mass media such as TV and newspapers, public relations mediums such as leaflets made available at the tax offices as well as municipal offices, SNS such as YouTube and X (formerly Twitter), and various explanatory meetings.
In addition, the NTA engages in public relations and public hearings so that taxpayers understand the importance of taxes. The NTA also aims for dissemination of knowledge about taxes by improving tax education and provision of public programs, and promotes cooperation with relevant private organizations.
1 Improvement of Public Relations Activities for a Wide Spectrum of the Population and Taxpayers
The NTA provides a wide spectrum of the population and taxpayers with information on the procedures for reporting and paying their taxes through the NTA website, etc. under the following policies:
- Taxpayers shall be able to obtain necessary information at any time whenever needed
- The information shall be easy to understand
Table 7-1-1 Service Performance: Degree of Satisfaction with the Provision of Information

Note: Figures represent the percentage of respondents who gave the high ratings (“good” and “somewhat good”) on a 5-point scale from “good” to “bad” in a questionnaire survey on public relations for national taxes.
(1) The NTA Website
As the core of advertising mediums, the NTA website (https://www.nta.go.jp/) has a variety of functions such as (1) providing various types of information (interpretations of laws and regulations, FAQs, examples of answers regarding the advance ruling system, etc.) and (2) providing contacts for filing and tax payment by using ICT (e-Tax and the filing assistance). Considering these, the NTA is making efforts to improve the convenience by enhancing its guidance functions in order for all users to easily access necessary information and creating webpages on which a character enlargement function and text-to-speech software can be used for the elderly and disabled persons.
In addition, the NTA e-mails website update information and e-newsletters to subscribers, and uses social media technologies (e.g. X (formerly Twitter) and YouTube) to communicate with taxpayers.
Table 7-1-2 Hits on the NTA Website (unit : thousand)

(2) The NTA Annual Operating Report
The NTA publishes an annual report (“The National Tax Agency Report”) with clear appeal points for each item and with consideration for ease of understanding. It includes efforts for proper and fair taxation and collection (e.g., priority issues in tax audit, enhancement of a voluntary payment system, etc.) and efforts to improve taxpayer convenience and administrative efficiency (e.g., efforts related to digital transformation of tax administration, etc.).
A week’s worth of update information is e-mailed the following week.
The e-newsletter, which is published every month, provides timely information on tax issues.
The NTA website update information and e-newsletter had 62,613 subscribers in 2021.
2 Building a Tax Culture
In addition to providing information, the NTA conducts activities such as tax education programs for schoolchildren and public lectures for adults, explaining how and why taxes have to be paid, with strong links to the social expenditure aspect of the public finance equation in order to improve tax compliance and tax morals.
The NTA also takes intensive measures for public relations and public hearings to implement them effectively and efficiently. The measures include tax campaigns in which information about the NTA’s efforts for achieving proper and fair taxation, the significance and role of taxes, and so on is posted on the NTA website during the campaign periods (“Think about Tax Week”) and lectures given by its executive officers.
(1) Intensive advertising campaign
The NTA conducts advertising activities to improve awareness regarding tax payment all year round. Moreover, the NTA conducts an intensive advertising campaign called “Think About Tax Week” every year from November 11 to 17 to help tax officials improve awareness of public relations and enhance the effect of advertising by conducting it in a short period.


(2) Taxpayer education programs for schoolchildren
It is extremely important for children and students, who will be in charge of the next generation, to properly understand the significance and role of taxes, which are the basis of the state, and the significance of the self-assessment tax system, and to take the initiative in considering how society and the state should be, in order to build a sense convinced of tax payments and to maintain and develop a democratic state.
For this reason, the NTA considers that tax education needs to be tackled continuously and gradually by society as a whole, with a focus on school education. In order to improve tax education, the NTA works on developing the environment for and providing support based on practical and expert knowledge, such as dispatching instructors to tax classrooms and holding training sessions for people involved in school education.
Table 7-1-3 Level of understanding of participants at Tax Education Classes in school

Note: Figures represent the percentage of respondents who gave high marks (“understood” or “somewhat understood”) on a 4-point scale from “understood” to “did not understand” in the questionnaire survey on tax education.
i The Council for Promoting Tax Education among relate ministries
The Cabinet decided for the first time to improve taxpayer education in the 2011 tax revision plan. After the decision, the National Tax Agency, Ministry of Internal Affairs which is in charge of local taxes, and the Ministry of Education, Culture, Sports, Science and Technology set up the Council for Promoting Tax Education among related ministries on November 16, 2011 in order to work continuously on improving tax education while cooperating and coordinating with related ministries. In the conference, these three bodies continuously discussed how to set effective taxpayer education policy, and provided information on the discussion to relevant organizations.

ii Sending tax officials to schools as teachers
The NTA cooperates with the Certified Public Tax Accountants’ Associations and the relevant private organizations, etc., mainly by councils for promoting tax education established in each prefecture (members comprised of Regional Taxation Bureaus, Tax Offices, local authorities, educational leaders, etc.), and sends its employees, and/or asks JFCPTAA to send its members, to teach tax education classes at the request of schools.
The executive officers of Regional Taxation Bureaus give lectures to school teachers to ensure quality teaching of tax matters.
Table 7-1-4 Dispatch of Tax Professionals to Taxpayer Education Classes in School
(unit : person)

iii Tax composition competition
The NTA solicits essays from high school and junior high school students in order to encourage students to develop an interest in and correct understanding of taxation by writing essays on taxation. Regarding the call for essays from junior high school students, the Japan Federation of Tax Savings Associations (JFTSA) is also cooperating with the NTA.
Table 7-1-5 Tax Compositions (unit : works)

iv Teaching materials
The “Tax Learning Corner” on the NTA website provides videos and other information on taxes so that children and students can learn about taxes on their own, and also includes PowerPoint tax education materials and tax education case studies for those involved in school education and for those who serve as instructors in tax classes.
v Playroom “Tax☆space UENO”
The NTA opened a unique and permanent taxpayer education facility “Tax☆space UENO” at the Tokyo-Ueno tax office in June 2003. Schoolchildren can attend an experience learning course using personal computer and enjoy learning about taxes by watching videos, playing games, and answering quizzes in this playroom.
(3) The National Tax College’s share in Taxpayer Education
The National Tax College (NTC) also pursues taxpayer education as follows:
i Public lectures
The National Tax College holds public lectures for the general public on the significance and role of taxation and the general tax structure, etc., in conjunction with “Think about tax week” in November every year, for the purpose of contributing to the dissemination of knowledge on taxation and raising tax awareness by utilizing its education and research functions on taxation.
Table 7-1-6 Public lectures at the NTC (unit : person)


Note 1 : The percentage of the first and second scales in the five-grade evaluation of the survey.
2: In FY 2020, it was not possible to hold public lectures due to the effects of COVID-19, so actual results are not measurable.
ii Exhibition of historical tax objects
The Tax Museum of the NTC collects and keeps historical tax objects, and displays them to the public all year around. A curator is available to guide groups of visitors such as school students around the museum to learn about tax history in depth.
Table 7-1-9 Visitors to the Tax Museum (unit : person)

Note: The percentage of the first and second scales in the five-grade evaluation of the survey.
3 Partnership with Relevant Private Organizations
There are some relevant private organizations in Japan such as CPTAs’ associations, blue-return taxpayers’ associations, corporate taxpayers’ associations, indirect tax associations, and tax-savings associations, etc. These organizations contribute to promoting tax compliance through holding workshops for their members to study taxes.
The NTA is seeking to promote a cooperative and collaborative relationship with these related private organizations through exchanges of views, etc., and is also seeking their active cooperation in a wide range of public relations activities, including efforts to publicize and publicize the invoice system and the social security and tax number system (My Number System) in order to firmly establish them, and to further promote and establish the e-Tax system.
4 Alliance with Local Governments
For the efficiency of tax administration as a whole, the NTA has alliances with local tax authorities. During the tax return filing season, personal national tax returns can be filed to not only tax offices but also municipalities. Workshops are hosted jointly by national and local tax authorities, and the necessary information for tax filing is featured in the public relations magazines of local governments. The NTA discusses cooperative measures with local tax authorities in the tax authorities conference# to ensure close cooperation.
Table 7-1-11 Tax Authorities Conference (unit : times)

5 Appropriate Response to A Wide Spectrum of the Population and Taxpayers’Feedback
The NTA listens to the opinions of taxpayers to improve taxpayer convenience and improves its administration.
(1) Taxpayers’ Opinions
To grasp accurately taxpayers’ request for tax administration, relevant departments of the NTA considers taxpayers’ opinions summarized through the tax offices, regional taxation bureaus, headquarters and the NTA website. These opinions may be used to improve the NTA’s administration operation and taxpayer services. The NTA also posts feedback on its website to promote interactive information exchange with taxpayers.
#This conference consists of national and local tax authorities, and exists in every regional taxation bureau and prefecture and in every tax office. In the conference, the authorities discuss how to cooperate with each other in administrative matters.
A taxpayer can directly call the officer if he/she knows who is responsible for the issue.
Table 7-1-12 Efforts to respond to Taxpayers’ Opinions

(2) Tax Monitors
The NTA appointed 348 persons with various occupations and ages as tax monitors in 2023, and listened to their opinions and requests regarding its PR activities in order to make improvements. Each tax monitor serves for one year from April 1 to March 31 of the following year.
Tax monitors’ activities:
Answering customer surveys
Sending opinions and requests to tax authorities
Attending meetings and roundtable discussions for tax monitors, etc.
Chapter 2 Taxpayers’ inquiries and complaints
The NTA answers general inquiries from taxpayers by telephone, and also posts FAQs on its website. In addition, the NTA handles advance inquiries related to actual cases.
1 Taxpayers’ Inquiries
(1) Call Center
General telephone inquiries are handled by the staff of call centers. These call centers are established in each Regional Taxation Bureau. The staff are grouped by their specialty (e.g. personal income tax, corporate income tax, consumption tax, etc.), and strive to enhance the quality of their service such as speed and accuracy of answers.
They develop their knowledge of taxes and customer relations as specialists by receiving continuous training on tax reform, inquiry cases, communication skills, etc.
Table 7-2-1 Telephone Inquiries Handled by Call Centers (unit : ten thousands)

Tax consultation is guided by an automated voice. Taxpayers call the direct dialing number to the telephone consultation center or the representative phone number of the tax office with jurisdiction, and select the appropriate number according to the nature of the consultation.
English speakers can make calls to the Tokyo, Osaka, or Nagoya centers.
Table 7-2-3 Service Performance: Promptness of Answering Telephone Inquiries
by Call Centers (Percentage of consultations lasting less than 10 minutes)

Note: The percentage of the first and second scales in the five-grade evaluation of the survey.
(2) Tax consultation via chatbot
“Chatbot for tax consultation” that enables consultation 24 hours a day, 365 days a year, is available on the NTA website. Through the introduction of the chatbot, users can ask questions on taxes easier and reach the related information posted on the NTA website quicker. The NTA is working to expand the scope of consultation and improve the accuracy of responses through the chatbots.
Table 7-2-5 Number of Questions Received by the Chatbot

(3) The NTA Website (Tax answer)
The NTA posts FAQs on its webpage “Tax Answer”. The NTA is working to improve and enhance the content of the “Tax Answer” by ensuring that the answer text is revised in light of tax reforms and by adding much-needed items from the many routine consultations received by the telephone consultation center so that the “Tax Answer” can provide taxpayers with more accurate information.
Table 7-2-6 Number of accesses to “Tax Answer” (unit: ten thousand)
Fiscal year 2018 2019 2020 2021 2022
Number of accesses 5,822 7,368 7,875 8,908 8,079

(4) In-person Inquiries at Tax Offices
For the convenience of taxpayers, a single point of contact (Revenue Management and Processing Group) is available to taxpayers who come to the tax office for general consultation regarding the tax system and procedures.
Individual consultations that are directly related to tax filing or tax payment and require specific confirmation of documents and facts are handled by the tax division in charge of each tax category. For this consultation, an appointment must be made in advance by the taxpayer himself/herself or by a tax accountant authorized by the taxpayer.
Table 7-2-7 Service Performance: Degree of Satisfaction with In-Person Inquiries at Tax Offices
Note: The percentage of the first and second scales in the five-grade evaluation of the survey.
(5) Workshops
To ensure that taxpayers have a correct understanding of the interpretation of laws and administrative procedures necessary for filing and paying taxes, the NTA holds some free workshops in cooperation with local tax authorities and relevant private organizations in order to provide detailed information about bookkeeping, tax returns, withholding tax, tax reforms, etc.
Especially to encourage all businesses to conduct bookkeeping to ensure accurate tax returns, the NTA holds bookkeeping workshops to:
- provide information about the accounts requested by tax laws,
- instruct how to keep books, and
- recommend using the “blue-return”.
Table 7-2-8 Workshops (unit : times, thousand)

(6) Advance Inquiries
In case taxpayers have some doubts regarding the tax treatment of any transaction conducted or to be conducted. Tax Offices receive advance inquires before transactions or tax filing deadlines and provide answers. Besides written answers, answers that can serve as reference for taxpayers among ones to advance inquiries, are also carried on the NTA website as examples in Q&As.
If requested, a written answer may be provided to the advance inquiries mentioned above under certain conditions and the disclosed as Q&As on the NTAs website.
Table 7-2-11 Advance Inquiries on the NTA Website


(7) Assistance for Individual Taxpayers in the Tax Filing Season i Setting up Special Places for Tax Filing
In the tax filing season, starting from the 2018 tax filing season, a special area has been set up at the tax return venue for taxpayers to experience e-Tax tax return submission using their own smartphones, and from the following year, ICT tax returns from home without visiting the tax return venue will be promoted.
Also, the tax return filing sites are equipped with personal computers with access to the “Tax Return Preparation Corner,” and appropriate consultation systems have been established to ensure smooth filing and tax payment by assigning assistants to provide accurate advice to those who are unfamiliar with the operation of personal computers and other equipment.
For the convenience of taxpayers, the NTA also sets up special tax filing centers outside the tax offices, such as in public community centers, major train stations, shopping malls, etc.

ii Seasonal Call Centers for Tax Filing Inquiries
The NTA sets up seasonal call centers in addition to ordinary ones to respond to the increased number of inquiries in the individual tax filing season.
To ensure the efficient operation of the seasonal call centers, simple questions (e.g. where should I go to file my tax return?, Where can I get a tax return form?, etc.) are handled by temporary staff, and complex inquiries which need special knowledge of tax laws are answered by tax officers or CPTAs in the centers.
iii Sunday Opening
Taxpayers have voiced their concerns that tax return consultation is available only on weekdays, and they would like the service to be available on days when the office is closed. In response to this request from taxpayers, tax return consultations and tax return forms are available twice on Sundays during the tax filing period at some tax offices, as well as at joint venues and regional tax filing centers.
Table 7-2-15 Visitors (PIT) to the Tax Offices/Tax Filing Centers on Sundays
(unit : thousand)

Note: Figures in parentheses represent the percentage to the total number (composition ratio).
2 Taxpayers’ Complaints
The NTA quickly deals with tax-related complaints from citizens and businesses (within 3 days, if possible). The NTA believes that quick and polite responses to complaints will increase understanding and reliance on its administration.
The Taxpayer Support Officers are making efforts to respond appropriately to various complaints received from taxpayers by providing advice, instruction, and coordination necessary for proper and smooth fulfillment of tax obligations.
The Taxpayer Support Officers also compile the complaints, etc., and inform the relevant departments of them, and disseminate them through training and other means to improve taxpayer services and prevent complaints.
Table 7-2-17 Promptness of Handling Taxpayers’ Complaints

Note: The percentage of handlings taxpayers’ complaints within 3 days.
Chapter 3 The Use of ICT in Taxpayer Services
The NTA promotes filing and taxation by using ICT such as e-Tax and “filing assistance” on the NTA website to reduce burden on taxpayers and raise their satisfaction.
Besides, My Number System was introduced to improve efficiency and transparency of social security and taxation systems and realize a fairer and more impartial society, and enhance public convenience. The NTA strives to streamline tax administration and improve taxpayer convenience by utilizing My Number System.
“e-Tax” increases the convenience for the taxpayer because it allows taxpayers to perform procedures related to taxes via the internet without visiting tax offices. It also contributes to efficiency of tax administration because entry work for tax returns is reduced and printed tax returns do not need to be stored and managed.
With the filing assistance on the NTA website (https://www.keisan.nta.go.jp/kyoutu/ky/sm/top#bsctrl [in Japanese]), if a taxpayer enters the amounts and other necessary information according to the guidance on the screen, income amounts and tax amounts are automatically calculated, and it allows taxpayers to complete their tax returns accurately for income tax, consumption tax for sole proprietors, gift tax, etc. as well as financial statements for blue returns; and the filing data thus produced can be transmitted as is via e-Tax. This will increase convenience for taxpayers and improve the efficiency of tax administration.
Taking the opportunity of the introduction of My Number System, attaching a copy of a certificate of residence can be omitted in a filing procedure to claim for housing loan tax credit from 2016, and as numbers will be required on documents such as declaration form and statutory statements, the NTA expects that name-based aggregation of statutory statements and matching with declaration form will become more accurate and efficient, and, in turn, income will be recognized more properly and efficiently.
Taxpayers who have submitted income tax, consumption tax, and gift tax returns via e-Tax have been able to check information such as income tax returns stored in the e-Tax message box and the processing status of tax refund returns through the “Notice” function of Mynaportal since January 2019. In addition, to further simplify the procedures for year-end adjustment and tax return filing starting with the applications for 2020, the NTA realized a new function (linkage with Mynaportal) whereby the data on deduction certificates for life insurance premiums, etc. can be obtained as a batch from the Mynaportal
Mynaportal refers to a portal site that was newly set up when the My Number System was introduced, which is accessible by each and every national citizen.
for automated entries to various application forms.
The NTA is promoting relevant measures to improve the convenience for taxpayers using My Number Card as well as proactively engaging in dissemination and PR activities towards wide acceptance of My Number Card, leveraging various opportunities (period for tax filing, Think About Tax week, etc.).
1 Outline of Filing Tax Returns and Tax Payments in Japan
(1) Notification of Commencement of Business i Sole proprietor (PIT)
A sole proprietor is required to submit a written notice stating necessary matters to the competent district director of the tax office within 1 month from the start of business (Article 229 of Income Tax Act)
ii Corporate body (CIT)
A corporate body is required to submit a written notice stating the place of tax payment, the goal of becoming, the date of establishment and attach a copy of articles of incorporation to the competent district director of the tax office within 2 months from the date of establishment (Article 148 of Corporation Tax Act)
(2) Filing Tax Returns i Obtaining forms
(i) Electronic filing
Taxpayers using the filing assistance on the NTA website, e-Tax software, etc. do not need to obtain a tax return form in advance, as each software can be used to prepare the tax return.
(ii) On the NTA website
Tax return forms are available on the NTA website.
(iii) At a tax office
Tax return forms are available at every tax office and at tax return consultation sites. In addition, tax offices send paper forms by mid-January to certain taxpayers who did not file their tax return electronically in the previous tax year.
Note: “Certain taxpayers” includes Corporations and individuals who are expected to file a tax return every year (e.g. business income earners, property rental income earners, blue-return filers, etc.), excludes individuals who have contract with a certified public tax accountant or have utilized free consultation in a venue.
For corporations (Except for corporations that have submitted their corporate tax returns for the previous fiscal year via e-Tax.), tax offices send a tax return form to the corporation before the due date.
ii Preparing tax returns
(i) Instructions
Instructions for preparing tax returns are available at tax offices and on the NTA website.
(ii) Filing assistance on the NTA website
Individual taxpayers can use the filing assistance on the NTA website to accurately prepare income tax, consumption tax, gift tax returns, and blue return financial statements, etc. In addition, by linking with Mynaportal, information such as medical expense notification information, deduction certificate issued by a life insurance company, receipt certificate for tax deduction through donation to local municipalities can be obtained at once and the amounts and other information automatically entered in the appropriate fields.
The NTA introduced a site designed and optimized for smartphone (the dedicated site for smartphones) for better design to enable easy use so that much more taxpayers are going to file at home and is gradually expanding its target scope. Regarding a “tax withholding slip for salary income”, if it is captured by a smartphone camera, it can be automatically entered to the filing assistance on the NTA website.
iii Submission of tax returns
Japanese taxpayers have three filing options. Also, large enterprises (for domestic corporation only) which fulfill certain conditions, such as capital or contribution exceeding 100 million yen, will be required to submit online, including attachments such as account heading breakdown statements, beginning April 1, 2020.
(i) In person at a tax office
Taxpayers can file tax returns at their tax office by dropping their return into the box placed in front of the tax office.
(ii) Mail
Taxpayers can send tax returns to their tax office by mail. In this case, the stamped date is recognized as the date of submission.
(iii) e-Tax
The e-Tax system is available 24 hours from Tuesday through Friday (excluding holidays and from December 29 to January 3), and available from 8:30 to 24:00 from Saturday through Monday and on the working day following public holiday (excluding holidays and from December 29 to January 3). Besides, e-Tax reception hour during the period for filing tax returns is 24 hours (excluding maintenance time) every day including weekend and public holidays.
(3) Paying Taxes
There are three ways of paying tax in Japan:
- In person by cash,
- Direct debit,
- Direct payment through e-Tax system, On-line payment using internet banking, etc.,
- Credit card payment,
- Payment by smartphone app, and
- Remittance from outside Japan
i In person by cash
(i) At a tax office/financial institution
Taxpayers can pay taxes at a bank or their tax office by cash with a payment slip. Tax payment slips are available at tax offices and designated banks.
(ii) At a convenience store
Taxpayers can pay the tax at a convenience store by cash using the bar-coded payment slip provided by their tax office. By printing at home a QR Code that embodies information required to complete payment of taxes, taxpayers are also able to pay taxes at the cash register of convenience stores after scanning the QR Code at kiosk terminals (i.e.,“Loppi” and “FamiPort”) located within the stores.
Meanwhile, the maximum amount of taxes payable at convenience stores is 300,000 yen.
ii Direct debit
Direct debit can be used to pay self-assessed income tax and special income tax for recovery, as well as consumption tax and local consumption tax for sole proprietors. Using Direct Debit , taxpayers can make payments automatically without visiting a financial institution or tax office, simply by checking the amount of money remaining in their savings account.
iii Direct payment through e-Tax system, On-line payment using internet banking, etc.
Taxpayers can use on-line payment methods to pay their taxes. Online tax payment allows taxpayers to pay their taxes without the constraints of location and time.
(i) Bank transfer via a registered account
E-Tax users can pay their taxes promptly or on the day they choose by direct debit from the bank account registered with the NTA, if they have no Internet banking contract with their financial institution.
(ii) Internet (mobile) banking
By creating payment information data using e-Tax software, etc. and registering it with e-Tax, the payment category number corresponding to the registered payment information is obtained and electronic tax payment is made.
iv Credit card payment
When the tax amount is less than 10 million yen, taxpayers can pay the tax by credit card on “Credit Card Tax Payment” which is operated by a tax payment trustee which they can access on the NTA website or through e-Tax.
v Payment by smartphone app
This is a payment procedure where a usable payment method is chosen on a dedicated website (smartphone-dedicated payment site for national taxes).
vi Remittance from outside Japan
With regard to a person who has domicile or residence outside Japan, in addition to payment by a tax agent and the above-mentioned payment methods (direct payment, payment by Internet banking, etc., and payment by credit card), there is also a method of payment by making a remittance through a financial institution located outside Japan (Operation started in January 2022). Along with the remittance, a taxpayer is required to submit to the tax office a payment slip and a document certifying that remittance has been made through the overseas business office, etc. of the financial institution.
(4) Refund
i Receiving
Taxpayers can receive tax refunds by bank transfer or by cash at a post office in Japan.
ii Schedule
The tax refund takes some time after the processing and checking of tax returns. Especially in the individual tax filing season, it may take 4 to 6 weeks. However, if a taxpayer files the tax return electronically with the “e-Tax” software, he/she can receive the tax refund within three weeks.
(5) Tax Certificate
When a taxpayer requests a tax certificate, a District Tax Office Director or Regional Taxation Bureau Commissioner will issue it.
i Forms
There are four tax certificate forms:
- Certificate Form 01 (Tax amount)
- Certificate Form 02 (Taxable income)
- Certificate Form 03 (No delinquent tax)
- Certificate Form 04 (No seizure/attachment)
ii Request
A taxpayer can request their district tax office to issue a tax certificate by submitting the paper form in person (or by mail).
“e-Tax” users can request it via the Internet, in which case he/she can receive:
- a paper certificate at the tax office or by mail, and
- an electronic certificate via his/her “e-Tax” account.
iii Fee
A taxpayer needs to pay fee for a certificate to be issued, which is calculated as follows:
(i) On-line request
- Certificate Form 01/02: tax item × tax year × sheet × 370 yen
- Certificate Form 03/04: sheet × 370 yen
(ii) Paper request
- Certificate Form 01/02: tax item × tax year × sheet × 400 yen
- Certificate Form 03/04: sheet × 400 yen
iv Service standard for processing
Within 15 minutes
2 Recent Environment
(1) Filing of Tax Returns
Table 7-3-1 Individual Taxpayers’ Returns (unit : thousand)



3 Promoting Online Services
The National Tax Agency has been working to expand the use of e-Tax to improve the convenience of taxpayers and improve the efficiency of tax administration in order to realize a government-wide digital society. In addition to measures such as omitting#the submission of medical expense receipts and other supporting documents for individual income tax returns, efforts have been made to further improve convenience by introducing 2-dimensional barcode authentication##, providing My Page###, and simplifying direct payment####.
Table 7-3-11 Service Performance: e-filing Ratio

In case submission of attachment documents is omitted, the entries of descriptions of the attachment documents are required to be inputted and transmitted together with tax returns. In order to check on the entries of descriptions, if it is necessary, the Tax Offices may ask taxpayers to submit or present original copies during a five-year period from the legally required due date for filing.
Previously, an IC card reader/writer was required for My Number Card’s authentication, which is necessary for e-Tax transmission and message box confirmation in e-Tax software, but now it is possible to authenticate by reading a two-dimensional barcode displayed on a personal computer with a smartphone.
This is a service that provides a page where “information on the person (or corporation)” registered in e-Tax and “information on each tax item” for reference in filing a tax return can be confirmed.
By indicating the intention of direct payment for tax payment when submitting tax return data via e-Tax, automatic direct debits can be made on the statutory payment due date without the need to instruct the payment.
Chapter 4 Future Vision of Tax administration
The environment surrounding taxation is changing significantly owing to the digitalization and internationalization of the economy and society. Even under these circumstances, in order for the national tax authorities to continue with limited personnel and budget to accurately fulfill its mission of “realizing the taxpayer’s voluntary fulfillment of their tax obligations in an appropriate and smooth manner”, and to respond to the public’s trust, it is necessary to draw up a vision of what the national tax authorities should be and to make efforts toward realizing this vision on the basis of digital technology. In recent years, combined with the response to COVID-19, the use of digital technology has spread rapidly across all fields. In the field of tax, with the announcement in June 2021 of Digital Transformation of Tax Administration – Future Vision of Tax Administration 2.0 – (hereinafter referred to as “Future Vision 2.0”) (Figure 7-4-1), the NTA has been promoting the use of e-Tax and other digitalization initiatives. In June 2023, the Future Vision 2.0 was revised and published as “Digital Transformation of Tax Administration – Future Vision of Tax Administration 2023 – (hereinafter referred to as “Future Vision 2023”)” (Figure 7-4-2) in order to further accelerate DX of tax administration by communicating and sharing with many people the direction to be taken and the latest DX initiatives.
Taking over the basic framework of the Future Vision 2.0, the Future Vision 2023 has three pillars: the two conventional pillars of “improvement of convenience for taxpayers” and “Higher efficiency in sophistication of taxation and collection,” plus a new pillar of “Promotion of digitalization at business operators.”
Furthermore, in July 2021, the NTA established an Operation Center as an organization of the Regional Taxation Bureau to consolidate and process the internal administrative tasks of multiple Tax Offices in a dedicated organization (Operation Center), and is implementing the “Center-based system for internal administrative tasks,” an initiative aimed at improving administrative efficiency and ensuring administrative accuracy. While gradually expanding the number of Tax Offices to be covered by this system, the NTA is planning to centralize internal administrative tasks of all Tax Offices across the country by 2026. Through this Center-based system, the NTA aims to further improve the efficiency of internal administrative tasks and utilize the manpower created by the increased efficiency to enhance services for taxpayers and improve and upgrade external administrative tasks, such as tax examinations (Figure 7-4-3).
This chapter explains the three pillars of the Future Vision 2023, “improvement of convenience for taxpayer,” “Higher efficiency in sophistication of taxation and collection,” and “promotion of digitalization at business operators” as well as “sophistication of information systems” to be introduced in FY2026.
Figure7-4-1 “Digital Transformation of Tax Administration “(June 2021)
Figure 7-4-2 Digital Transformation of Tax Administration – Future Vision of Tax Administration 2023 – (June 2023)

Figure 7-4-3 “Center-based system for internal administrative tasks”

- Improvement in convenience for taxpayers
The NTA aims to build an environment that enables even those who are not familiar with tax to carry out procedures easily and conveniently using a digital tool used ordinarily (smartphone, tablet, PC, etc.). As such, the NTA will pursue various measures, more treasuring the “taxpayer perspectives” than ever.
As an approach for that, the NTA sets an assumed typical model of taxpayer (persona), to obtain a bird’s eye view of the whole actual flow for a taxpayer to “confirm whether declaration is necessary or not, find the necessary procedures, make an inquiry, submit a tax return, and pay taxes” as well as to enable optimum improvements for UI/UX; and specifies a customer journey for the persona to implement tax procedures. Through it, the NTA is visualizing the current problems and considering improvement measures.
As concrete measures, the NTA is promoting the following: simplify the declaration and application procedures (expansion of the range of items that can be entered automatically, etc.) towards realization of “Japanese version of pre-filled tax return” (tax return not requiring description); sophistication of search and consultation using digital, etc.
(1) Simplification of filing (payment and refund) and year-end adjustment i Linkage with Mynaportal using the My Number Card
In the return form to be submitted to the Tax Office, it is necessary to enter My Number# each time it is submitted. Taking the opportunity of the introduction of the My Number system, attaching a
The My Number system is the social infrastructure for streamlining administration, enhancing the convenience for the
copy of a certificate of residence became unnecessary in a filing procedure such as for housing loan tax credit. In addition, when having transmitted a tax return of income tax, consumption tax, gift tax or inheritance tax via e-Tax, such a taxpayer can access information on income tax return, processing status of filing for refund, etc., saved in the e-Tax’s message box via the “Notice” function of Mynaportal##. In addition, to further simplify the procedures for year-end adjustment and tax return filing starting with the applications for 2020, the NTA realized a new function (linkage with Mynaportal) whereby the data on deduction certificates for life insurance premiums, etc. can be obtained as a batch from the Mynaportal for automated entries to various application forms.
Figure 7-4-4 Image of linkage with Mynaportal

ii “Filing Assistance” on the NTA website
With the filing assistance on the NTA website, if a taxpayer enters the amounts and other necessary information according to the guidance on the screen, income amounts and tax amounts are automatically calculated, and it allows taxpayers to complete their tax returns accurately for income tax, consumption tax for sole proprietors, gift tax, etc. as well as financial statements for blue returns; and the filing data thus produced can be transmitted as is via e-Tax.
In addition, by linking with Mynaportal, information on deduction certificates such as for medical expenses, life insurance premiums, and tax reduction through contributions to local governments can be collectively obtained, and amounts, etc. thereof are automatically entered in corresponding fields. The NTA has also introduced a dedicated site for smartphones to enable more taxpayers to use Filing Assistance at home. In addition, the Certification of Income and Local Tax Withheld from Regular Pay photographed with a smartphone camera can be automatically entered to Filing Assistance.
Figure7-4-6 Tax filing for income tax using a smartphone

(2) Digitally enhanced search and consultation
To enable each taxpayer to solve his or her own questions about national taxes, the NTA website conducts consultation through “Chatbot#” and provides information through “Tax answer.” The chatbot was introduced in 2020 as a consultation channel that allows taxpayers to consult on national tax issues 24 hours a day, 7 days a week, regardless of weekends, evenings, etc., in order to respond
A combination of the words “chat (conversation)” and “robot,” “chatbot” refers to a system in which AI (artificial intelligence) automatically displays the answers when users select an item or input free words (spoken words, keywords, etc.) about information they want to know.
to taxpayer needs and to improve the efficiency of telephone consultation services. Through the introduction of the chatbot, users can ask questions on taxes easier and reach the related information posted on the NTA website quicker. In addition to the consultation subjects of “tax declaration for income tax” and “year-end adjustment” covered previously, “invoice system” was added to the list of subjects that can be covered in tax consultation via the chatbot in May 2022 and “tax declaration for consumption tax” was added to it in January 2023.
2 Efficiency and Sophistication of Taxation and Collection
Data are the sources of wisdom, value, and competitive edge; they also are positioned as the clues used to solve social challenges in Japan, which is an advanced country in addressing new challenges. In tax administration, too, the NTA thinks it is important to improve efficiency and sophisticate the operations using data (or on the premise of data usage) as well as to tackle the challenge of BPR.
Therefore, the NTA does not only proactively use data but also actively leverage online tools in carrying out tasks, including the scenes of taxation and tax collection. Also, the NTA expands data-used information exchange for inquiries to other entities such as local governments and financial institutions, through promoting digitalization. Also, from the viewpoint of effective use of data, the NTA is considering the ways to use taxation data for academic research purposes as well.
(1) Use of AI for data analysis
The NTA is working to improve the efficiency and sophistication of taxation and collection by analyzing a wide range of data through the use of AI to identify taxpayers who are highly likely to have failed to file tax returns, etc., and to determine how to respond to delinquent taxpayers according to their circumstances.
(2) Use of online tools, etc.
In conducting tax examinations, the NTA will actively utilize online tools, such as conducting interviews using a web conference system and exchanging bookkeeping documents (data) using e-Tax and online storage services. From October 2022, a trial examination using online tools has been implemented. From July 2023, the scope has been gradually expanding to include all corporations subject to examination by the Large Enterprise Examination Department of each of the Regional Taxation Bureau and the Large Enterprise Examination Division of the Okinawa Regional Taxation Office. In addition, when submitting documents requested by the examination/collection staff (examination-related documents) in the course of tax examination and delinquency collection, it is now possible to submit such documents via e-Tax. (PDF: available from January 2022, CSV: available from January 2023)
(3) Digital inquiries to related organizations, etc.
i Expansion of the scope of data linkage between national and local governments
Currently, data linkage between the national and local governments covers income tax returns, some statutory reports, information on persons subject to withholding tax, applications and notifications related to the opening or closing of business or changes of corporate taxpayers, financial statements and corporate tax information submitted at the time of corporate tax returns, and other matters. Regarding the mutual provision of information between the national and local governments, the NTA is considering expanding the scope of data linkage.
ii Expansion of online inquiries to financial institutions about deposits, savings, etc.
The NTA is working to increase the number of financial institutions, etc. that will respond to online inquiries of deposits, savings and other assets which the NTA makes at the time of tax examination and delinquent tax collection, and encouraging the use of online inquiries.
iii Utilization of data obtained through the exchange of information with foreign tax authorities
In addition to actively utilizing data obtained through information exchange with foreign tax authorities (e.g., financial account information of nonresidents exchanged in accordance with the Common Reporting Standard (CRS)), the NTA will further enhance the use of data by expanding and strengthening cooperation and coordination with foreign tax authorities.
3 Promotion of digitalization at business operators
Promoting digitalization of all transactions of business operators or all accounting processes is considered one of the most important challenges for the whole government, and the national tax authorities need to be a part of this effort. The NTA believes that by creating an environment in which economic transactions and operations, including tax processing, can be consistently, efficiently, and digitally processed, the accuracy and productivity of businesses’ overall operations will improve.
The NTA is endeavoring to help business operators promote respective operational digitalization, from the perspective of enabling digitalization of whole business process of business operators, with an eye on the fact that such efforts have social implications in that they could contribute to DX promotion for whole society.
4 Sophistication of Information Systems (Efforts for the Sophistication of Information Systems for the Realization of Future Vision)
The NTA has decided to aim for “improvement of taxpayer convenience” and “more efficient and sophisticated taxation and collection” through utilization of ICT, and as the infrastructure to realize them, we are promoting the development of next-generation system towards its full-scale introduction in FY2026.
The NTA is promoting the development of next-generation system with the following concepts:
(1) A system to realize operational processing mainly with data (from paper to data);
(2) Integration of database applications, which are currently divided by tax category (elimination of vertical division systems);and
(3) Renewal from so-called large “main frame” computers using the original OS to so-called an “open system” using store-bought general-purpose OS (departure from main frame).
Figure7-4-7 Image of next-generation system

Part 8 Computerization of Tax Administration
Chapter 1 Outline of National Tax Related Systems
1 KSK System (NTA Comprehensive Information Management System)
The KSK system connects all Regional Taxation Bureaus and Tax Offices via a nationwide network. It was introduced to improve the method and efficiency of the core operational processing required for tax administration by centrally managing information across regions and tax items and analyzing the data on tax examination and collection of delinquent tax. For example, national tax claims are managed collectively based on the records of tax returns/payments and various information input in the system. The National Tax Agency is developing a next-generation system (KSK2), a new mission-critical system that will replace the KSK system, based on the following concepts: (1) a system to realize operational processing mainly with data (from paper to data); (2) integration of database applications, which are currently divided by tax category (elimination of vertical division systems); and (3) renewal from so-called large “main frame” computers using the original OS to so-called an “open system” using store-bought general-purpose OS (departure from main frame).
Figure 8-1-1 Overview of the KSK System

Table 8-1-2 Expenditures for the KSK System (FY2021) (Unit: Million yen)

2 e-Tax (Online Tax Return Filing and Tax Payment System)
e-Tax makes it possible for users to file their returns for income tax, corporate tax, consumption tax, and other national taxes, as well as submit the required records and apply for blue-return filing, etc., via the Internet instead of completing a paper version. Nationwide operation of e-Tax started in June 2004. Tax payments can be made via direct payment, Internet banking, Pay-easy compatible ATMs, and other methods.
The use of tax and accounting software compatible with e-Tax allows taxpayers and CPTAs to digitally complete the work required, including accounts processing and reporting, from data preparation to filing.
Table 8-1-3 Expenditures for e-Tax (FY2020) (Unit: Million yen)
Item Contents Amount

The “Pay-easy” service makes it possible for individuals to pay taxes, public utility charges and other charges through PCs, smartphones・cellular phones or ATMs without having to wait in line at financial institutions or convenience stores.
Chapter 2 Development of Information System for Clerical Work
1 Outline of the KSK System
(1) System Structure
i Composition of the KSK System
The KSK system is composed of two branches: the mission-critical system and the information system. The mission-critical system includes the taxpayer information management system, the revenue management system, and the management system for income tax and corporate tax, etc. The information system includes the management information system, the taxation records retrieval system and the transaction information system. Each system operates in conjunction with the other systems.
Figure 8-2-1 KSK System Structure

The structure of the KSK system is shown below, using the corporate tax system as an example.
Figure 8-2-2 KSK System Structure (Conceptual Design)

(i) Taxpayer information management system
This system manages basic taxpayer information such as address and name, including records of past changes, on an integrated nationwide basis. Tasks related to new registration and data changes are processed by the taxation and collection system.
(ii) Taxation and collection system
Here, separate systems handle the tasks related to income taxation, property taxation, corporate taxation, and revenue management and collection. When a return is input into one of the assessment systems, such as the income taxation system, the tax amount is transmitted to the revenue management system.
(iii) Management information system
This system provides random access to aggregated data needed for task management by automatically taking over data from the mission-critical system.
(iv) Taxation records retrieval system
This system is used to access taxpayer taxation records input from the taxation and collection system.
(v) Information examination system
This system stores various data and information submitted on e-Tax or optical disc, etc. and terminals under the name and address of each taxpayer, and makes it available to each system for task execution.
ii Processing method features
The KSK system features a combination of online real-time processing, which is its basic function, with online batch processing and center batch processing, depending on the time of execution and the volume of data to be processed.
With online real-time processing, the data input from terminals is immediately reflected in the database stored in the computer. For example, a taxpayer’s name or address can be corrected at any time.
Online batch processing is used for operations dealing with a relatively large volume of data such as for preparing a list of taxpayers who meet certain conditions.
Center batch processing is suitable for operations dealing with a large volume of nationwide data, such as for assembling information under the name and address of a person or entity.
(2) Basic Functions of the KSK System
The KSK core system was introduced to make tax administration more advanced and efficient through the integrated management of information.
The KSK system contributes greatly to ensuring appropriate and fair taxation as well as enhancing the convenience of taxpayers. The KSK system has the following functions:
a The system centrally manages national tax revenue by accumulating input data on assessment and payment of taxes.
b The system more effectively supports the selection of targets for tax examination and collection of delinquent taxes through diverse analyses using the stored information including financial statements.
c The system enables swift issuance of tax payment certificates, which are created by the system itself. In addition, the system responds to inquiries from taxpayers more accurately and quickly, as users can refer to information whenever necessary.
The KSK system is also an indispensable ICT infrastructure for electronic filing and payment of taxes.
2 Use of ICT
To streamline and improve the efficiency of administrative operations, each staff member has their own terminal. The NTA, Regional Taxation Bureaus and Tax Offices are connected via LAN and WAN for access to the file servers, e-mail system, electronic bulletin boards and other systems, including databases for precedents.
3 Ensuring Information Security
Because the national tax-related operations are closely connected to public rights and obligations, failure in its ICT system is likely to have a large impact on citizens and impair the credibility of tax administration. Therefore, the NTA is working to maintain stable operation of ICT systems by regularly updating ICT equipment.
Since the NTA holds and accumulates large amounts of taxpayer information, it takes great care for the prevention of its improper use and leakage. For instance, the NTA allows its officials to use only the necessary information for their work, and the NTA physically disconnects officials’ PCs that access taxpayer information from the internet. The NTA also conducts security audits regularly.
At the computer center which stores data for e-Tax and the KSK System, the NTA built an information security management system (ISMS) which compiles with international standards, and in 2007, obtained certification based on the ISMS compliance evaluation system (certification based on ISO/IEC27001: 2005 and JISQ27001: 2006), and regularly renews the certification afterward.
Furthermore, in 2020, the system that designates the Corporate Number also acquired the same certification.
Chapter 3 Online National Tax Return Filing and Tax Payment System (e-Tax)
1 Outline of e-Tax
e- Tax makes it possible for users to file their returns for income tax, corporate tax, consumption tax, and other national tax, as well as submit the required records and apply for blue-return filing, etc., via the Internet without having to visit a tax office. Nationwide operation of e-Tax started in June 2004. Tax payments can be made via direct payment, Internet banking, Pay-easy compatible ATMs, and other methods.
In recent years, various devices such as smartphones have been used, so the environment has been improved so that e-Tax can be easily used, for example, by installing screens dedicated to smartphones. The NTA is strongly promoting various measures to enhance the convenience of e-Tax for expanding usage of e-Tax.
Figure 8-3-1 Outline of e-Tax

Measures for improving the convenience of e-Tax
The NTA has introduced the following measures to further improve the convenience of e-Tax.
(1) Available without IC card reader/writer (from January 2022)
IC card readers/writers are no longer required when logging in with a My Number Card to use Filing Assistance or to check a message box on a personal computer.
(2) Provision of My Page for viewing personal information registered in e-Tax (from January 2023 and from September 2023)
On the My Page of e-Tax, each taxpayer can confirm the following: his/her own personal information (name, place to pay taxes, etc.); information on the registered financial institutions; information related to tax payment or refund (processing status of refund, etc.); information related to each tax item (approval of blue return submission for income tax, etc.). In September 2023, the NTA launched the My Page service for corporate users.
(3) Simplified direct payment (from April 2024)
Taxpayers can indicate their intention to make a direct payment of taxes when submitting tax return data via e-Tax, so that taxes will be automatically debited from their accounts on the statutory payment due date without having to make a new payment instruction, etc.
2 Measures to expand the use of e-Tax (ICYMI)
The use of tax and accounting software compatible with e-Tax allows taxpayers and CPTAs to digitally complete the work required, including accounts processing and reporting, from data preparation to filing, which will reduce paperwork
It is expected that the national tax authorities will be able to reduce the workload of collection of returns at the counter and by mail and data entry, as well as reduce the cost of document management, thereby improving the efficiency of their administration. Data on income tax returns (which also includes financial statements and detailed statements) submitted by e-Tax are also sent to local tax authorities, thereby contributing to the efficiency of the administrative work of local tax authorities as well as national tax authorities.
In order to realize a digital society for the entire government, the National Tax Agency, from the viewpoint of the convenience of taxpayers and the efficiency of tax administration, has decided to increase the convenience of e-Tax and make efforts to expand its use by publicizing and recommending its use to taxpayers.
If an electronic tax return is filed on the statutory payment due date, the tax will be debited from the account on the following business day, but it will be treated as if the tax was paid on time.
[Mandatory electronic filing of large corporations]
Tax returns by large enterprises (for domestic enterprises only) were required to submit online, including attachments such as account heading breakdown statements, which applies to the business year beginning on or after April 1, 2020.
i Subject tax category and procedure
Submission of final tax return of corporate tax and local corporate tax as well as consumption tax and local consumption tax.
ii Large Enterprises
・Corporate entities whose capital or contribution exceeds 100 million yen at the beginning of the business year
・Mutual companies, investment corporations, special purpose companies and national and local governments
Together with the introduction of this system, the NTA took measures to improve convenience and prepared an environment so that all corporations including large enterprises will use e-Tax and can smoothly submit tax return data online.
Figure 8-3-2 Target scope for tax filing by smartphone

3 e-Tax Security Measures
The NTA strives to ensure information security such as for personal information, so that users feel safe when using e-Tax for procedures such as filing returns.
(1) Protection of Personal Information
Personal information transmitted on the network is encrypted to prevent unauthorized access and falsification. In addition, databases and servers storing personal information are protected by firewalls and access monitoring systems.
(2) Impersonation Prevention and Falsification Detection
To prevent impersonation and falsification detection, a user ID number and password are required. To detect falsification of data such as tax returns, digital signatures are used and digital certificates are attached.
Part 9 Human Resources Management and Training Chapter 1 Personnel Management
1 Recruitment
In Japan, each ministry or agency employs new staff members from among candidates who have passed the required examinations given by the National Personnel Authority.
Note: The National Personnel Authority is under the jurisdiction of the Cabinet and is responsible for the personnel administration of government officials.
The NTA had recruited only high school graduates for 20 years after World War II. However, the increase in the number of students going to college made recruiting high school graduates difficult after 1965. Consequently, the NTA introduced the Examination for National Tax Specialists for university graduates in 1970.
The NTA recruits new staff every April to fill vacancies. Recruitment is mainly conducted through the following channels (See Table 9-1-1).
(1) Examination for Comprehensive Service (University graduate level)
Those who have passed the examination for Comprehensive Service are mainly engaged in administrative management and policy making.
(2) Examination for National Tax Expert (University graduate level)
Those who have passed the examination for National Tax Expert (University graduate level) are mainly engaged in tax assessment and collection at Regional Taxation Bureaus and Tax Offices.
To further promote digital transformation for tax administration, the NTA has created a new category of National Tax Expert B (science, engineering, and digital course) for those on a science, engineering, and digital course, starting with the National Tax Expert exam of FY2023, in addition to the conventional category of National Tax Expert A (law and literature course) for those on a law and literature course.
(3) Examination for National Tax Officials (High school graduate level)
Those who have passed the examination for National Tax Officials (High school graduate level) are mainly engaged in tax assessment and collection at Regional Taxation Bureaus and Tax Offices.
(4) Examination for Mid-Career Recruit
Those who have passed the examination for Mid-Career Recruit are mainly engaged in tax assessment and collection at Regional Taxation Bureau and Tax Offices.
(5) Screening Test for The Handicapped
Those who have passed the screening test for the handicapped are mainly engaged in tax assessment and collection at Regional Taxation Bureaus and Tax Offices.
(6) Examination for mid-career recruitment of national government officials (employment ice age generation)
Those who have passed the examination for mid-career recruitment of national government officials (employment ice age generation) are mainly engaged in tax assessment and collection at Regional Taxation Bureaus and Tax Offices.
2 Composition of Staff Members
The number of NTA employees in FY2021 was 55,954, and the percentage of female employees (as of July 1, 2022) was approximately 25.1%#.
By organization, 54,131 employees, or 96.7% of the total, were assigned to Regional Taxation Bureaus, Okinawa Regional Taxation Office, and Tax Offices, 1,025 (1.8% of the total) to the NTA’s headquarters, 329 (0.6%) to the National Tax College, and 469 (0.8%) to the National Tax Tribunal.
In terms of employee allocation by type of work, 62.8% of all employees are engaged in the imposition of income tax, corporation tax, consumption tax, etc., 18.0% in the administration and collection of national tax claims, 2.9% in internal administrative tasks that are processed centrally by the Operation Center, and the remaining 16.3% in general affairs and other administrative work.
3 Staff Appointments
Officials are placed based on their ability, aptitude, performance and personal circumstances. The NTA makes every effort to put the right person in the right position. To achieve this, the NTA conducts personnel evaluation## on ability and performance. In addition, a formal request for a preferred job and location, plus information on personal circumstances such as health and family situation, is submitted by officials to the HR division every year.
Publication of Information about Women’s Participation and Advancement in the Ministry of Finance (June 2023)
Tax officials are evaluated according to the same system used for all ministries and agencies.
Under the system, the following evaluations are conducted:
(a) Evaluation twice a year on the progress made toward performance goals set by the officials every 6 months
(b) Evaluation once a year on the ability that officials are expected to achieve according to their level (post)
Performance and competence are evaluated at six levels (outstanding, excellent, very good, good, slightly inadequate, and inadequate).
The evaluation results are used for personnel management (i.e., appointment, salary, employment status).
4 Retirement
In FY1985, the mandatory retirement age for national government employees was set at 60 in principle, but since April 2023, the system applied to national government employees at the age of 60 has been changed as follows.
(1) From April 2023, the retirement age is raised by one year every two years (the retirement age in April 2023 is 61 years in principle), and in April 2031, the retirement age will be 65 years.
(2) An upper age limit for managerial and supervisory positions (so-called age limit system for managerial personnel) has been introduced, whereby employees in managerial and supervisory positions who have reached 60 years of age are demoted to government positions other than managerial and supervisory positions.
(3) Salary level of employees over 60 years old is 70% of that at 60 years old for the time being.
(4) Retirement allowance is calculated in the same manner as mandatory retirement even if the employee retires before the retirement age after 60.
(5) A short-time working system for pre-retirement reappointment is introduced, whereby employees aged 60 or older temporarily retire and then switch to shorter working hours.
Owing to the significant changes in the retirement system as described in (1) through (5) above, a system of information provision and confirmation of intent has been introduced whereby, for the time being, the appointing authority shall provide information on the system of reappointment, salary, and retirement allowance after age 60 to its employees in the fiscal year preceding the fiscal year in which they reach age 60 and endeavor to confirm their willingness to work after age 60.
5 Staff Salaries
NTA staff members who are engaged in assessment or collection of national tax receive their pay according to a salary schedule for tax officials, which is different from that of other central government officers.
The taxation service salary schedule was introduced in 1948, incorporating a previously existing taxation service allowance, and it has advantages over the general administrative government salary schedule.
The taxation service salary schedule is divided into 10 grades based on the level of difficulty and responsibility of the job. Newly appointed officials who have passed the examination for National Tax Expert, the examination for National Tax Officials, the screening test for The Handicapped, and the examination for mid-career recruitment of national government officials (employment ice age generation) are ranked as Grade 1, while an official at the District Director or equivalent level may be ranked between Grade 7 and Grade 9. In this way, the Prime Minister determines the correlation between post and salary grade and the number of personnel in each grade.
Ability and job performance, as well as experience, are important considerations for promotion.
In addition, employees receive a salary increase (once a year) that reflects their work performance, as well as bonuses twice a year (in June and December).
6 Discipline for Civil Service
(1) Maintenance of Discipline
The National Public Service Act stipulates that “Every official, as a servant of all citizens, shall serve the public interest, and exert his/her utmost effort in the performance of his/her duties” (Article 96, Paragraph 1, National Public Service Act).
Tax officials who are involved in the administration of tax assessment and collection are required to maintain strict service discipline at all times, to devote themselves faithfully to their duties in the public interest, and to make constant efforts to enhance taxpayers’ trust in tax administration.
The National Tax Agency pays special attention to ensuring strict service discipline of its employees. One of the important items in the basic guidelines for tax administration established in fiscal year 1953 was “strict discipline and maintenance of order in the workplace,” and all staff members were required to directly enforce this principle. Currently, one of the basic ideas is “to create a bright and efficient
workplace through the upholding of good discipline,” and the tax administrator has employees strive to be aware of their responsibilities as tax officials and to act in a sensible manner in compliance with service discipline.
Furthermore, managers are instructed to discipline themselves and strive to prevent misconduct.
In addition, all employees are instructed to maintain strict discipline during the year-end and New Year holidays, and are reminded of this at every opportunity.
(2) Disciplinary Punishment
When a public official commits an offense against the public service rules, the official is punished according to the National Public Service Act.
Disciplinary action must be taken in a fair and impartial manner. This is a fundamental standard. Not only does disciplinary action have disadvantageous consequences for the employee, but there is also the possibility of an administrative protest being filed with the National Personnel Authority.
Just a few cases of corruption can create distrust among the taxpayers; therefore, the NTA has always taken a strict stance toward:
(a) Any official who violates the public service rules
(b) Managers who are unable to prevent an official’s misconduct due to an inadequate guidance and supervision
In the event of a minor offense that does not result in disciplinary action, the NTA issues a warning to the employee and his/her supervisor(s) to correct their behavior.
7 Rewards
The NTA honors employees who have served for a long time, completed a difficult task or rendered outstanding services.
8 Working Hours and Paid Holidays, etc.
(1) Working hours
The working hours of staff members are stipulated as 38 hours and 45 minutes per week (7 hours and 45 minutes per day) during the 5-day period from Monday to Friday, excluding time for lunch breaks.
Regular working hours are generally from 8:30 to 17:00 or from 9:00 to 17:30 in a Tax Office, and from 9:30 to 18:00 for the NTA head office.
The NTA has introduced flextime (a system that allows employees to adjust their working hours upon request within a range that does not interfere with the operation of official duties), which is available to all employees in principle. Under the flextime, in principle, a four-week period is defined as one unit, within which 155 working hours (= 20 days in a four-week period excluding weekly holidays (Saturday and Sunday) x 7 hours and 45 minutes) may be adjusted.
(2) Paid holidays, etc.
Employees may be eligible for annual leave, sick leave, special leave (pre-birth maternity leave, postpartum leave, bereavement leave, etc.) and care leave as necessary.
The NTA offers childcare leave for employees who have children under the age of three, and short-time working or childcare time for those who have pre-school-age children in order that they can continue to work.
In addition, leave for personal development, etc., is granted with the aim of providing staff members with the opportunity to study at a university or engage in international contribution activities.
9 National Tax Agency Action Plan for Specific Business Owners
(1) Outline
Based on the fundamental principles of the Act to Advance Measures to Support Next-Generation Child-Rearing enacted in July 2003, the NTA formulated the “National Tax Agency Action Plan for Specific Business Owners (Secure Childcare Support Plan)” in order to improve the working environment from the viewpoint of promoting the balance of childcare and work, and has been implementing it since April 1, 2005.
To date, the NTA has formulated, announced, and implemented the “Secure Childcare Support Plan (April 1, 2005 to March 31, 2010),” the “Phase II Secure Childcare Support Plan (April 1, 2010 to March 31,
2015),” and the “Phase III Secure Childcare Support Plan (April 1, 2015 to March 31, 2021).”
Upon the expiration of the period of the phase III secure childcare support plan, the phase IV secure childcare support plan (plan period: April 1, 2021 to March 31, 2026) has been formulated, published, and implemented to further promote the balancing of work and childrearing, taking into account the status of initiatives to date and the Ministry of Finance action plan for promoting women’s active role and work-life balance.
(2) Main initiatives for concrete support for balancing
Efforts are being made to support work-life balance ((1) Thorough understanding of the work-life balance support system, change in awareness of working style, etc., (2) enhancement of various counseling systems, etc., (3) consideration in personnel affairs, etc., (4) promotion of male employees’ involvement in family life, (5) review of administrative plans and division of duties, etc., (6) approaches to relevant organizations concerning leave systems, etc., (7) consideration for participation in training, (8) reduction of overtime work, (9) promotion of annual leave, (10) provision of information on childcare facilities, etc., (11) expansion and promotion of telework, (12) establishment of satellite offices, etc., (13) reflection in personnel evaluation, etc., and (14) commendation of initiatives contributing to the promotion of work-life balance, etc.), to ensure a work-life balance so that all employees, regardless of gender, age, time constraints, etc. can play an active role, and to foster a workplace environment in which employees can feel free to use the work-life balance support system.
Table 9-1-1 Recruitment Numbers (by Examination)

Chapter 2 Internal Inspector System
1 Internal Inspector System
The Internal Inspector system was created on June 1, 1949, at the time of the establishment of the NTA, for the purpose of maintaining strict discipline of staff officials and contributing to proper tax administration.
There are 120 Internal Inspectors in the NTA, most of whom are dispatched to Regional Taxation Bureaus and the Okinawa Regional Taxation Office to inspect and assess the conduct of NTA officials.]
The taxation bureaus and the Okinawa Regional Taxation Office have a dispatch system in place to supervise and investigate employees of their respective regional taxation bureaus and the Okinawa Regional Taxation Office.
2 Duties of Internal Inspectors
(1) Inspection
The inspection procedure involves a review of the conduct of NTA officials to ensure the proper fulfillment of duties, to detect and prevent corruption, and to deal with cases of corruption, if found.
Corruption means every type of conduct constituting any of the reasons for disciplinary punishment listed in the subparagraphs of Article 82, Paragraph 1 of the National Public Service Act, including crimes, of course, as well as illegal or wrongful acts falling short of a crime.
(2) Criminal Investigation
Crimes to be investigated by Internal Inspectors are as follows:
(a) Crimes committed by NTA officials in connection with their duties
(b) Crimes committed by NTA officials in the course of performing their administrative duties
(c) Complicity in the crimes mentioned above in i) and ii)
(d) Crimes provided for in Article 198 of the Criminal Code (bribery) in which NTA officials are involved as recipients
Concerning the crimes mentioned in iii) and iv) above, the Internal Inspectors are entitled to exercise their investigative authority not only over officials of the NTA but over other parties as well.
The investigative authority possessed by the Internal Inspectors is the right to conduct investigations with consent. Internal Inspectors do not have the authority to conduct compulsory investigations, in such forms as arrest, seizure or search, etc.
After an Internal Inspector conducts an investigation, the case is turned over to a public prosecutor in accordance with the provisions of Article 246 of the Code of Criminal Procedure.
3 Administration of Internal Inspectors
The operations of Internal Inspectors place an emphasis on making rounds of inspections in which several inspectors make multiple visits to internal departments under their jurisdiction. The purpose is to accurately grasp the situation for the prevention and early detection of corruption that may occur in the workplace or among officers.
In order to prevent delinquency, preventive lectures by inspectors are given to employees during the patrols. In addition, we have prepared leaflets and videos that clearly explain specific cases of delinquency and the resulting administrative, civil, and criminal responsibilities, which are available for staff to view and watch to alert them.
Chapter 3 Staff Training
In order to train staff to acquire and improve the knowledge and skills necessary for the execution of their duties, the NTA is improving staff training and its effective and efficient implementation as outlined below.
1 Staff Training Policy
Tax administration is exposed to many wide-ranging changes including globalization, the development of ICT-supported, and various changes in tax-related laws such as those governing the accounting system. The NTA is reviewing the training system and curricula so that officials will have better review and other specialized skills, and be better equipped to respond to globalization and the development of ICT-supported.
(1) Responding Correctly to Changes in the Taxation System
Requisite training is provided to staff to allow an accurate response to yearly revisions of the tax laws.
(2) Improving the Expertise of Young Staff
Training younger staff to acquire specialized skills is emphasized as a way to complement their lack of actual experience. There is also an emphasis on Training Chief Examiners at the Tax Offices improving their counseling and management capabilities.
(3) Responding to Globalization and ICT-supported
Training is provided to respond to the changes faced by tax administration, such as globalization and development of ICT-supported. For globalization, training is given on cross-border transactions, and for ICT-supported, staff are trained on the use of office automation equipment and to be able to conduct examinations of corporations who have automated accounting systems. When necessary, training content is revised and courses are offered to an expanded number of staff.
2 Training System
The system of employee training conducted by the NTA is broadly divided into (1) training offered at the National Tax College (hereinafter referred to as the “NTC”), and (2) workplace training conducted at
Regional Taxation Bureaus and Tax Offices (including on-the-job training conducted by managers and supervisors for individual employees through their daily work).
The outline of such training is as follows:
(1) Training at the NTC
Training at the NTC is the most systematic of all NTA training, and provided for staff according to each individual’s years of experience and the position.
As a part of the NTA’s international cooperation, the NTC also provides tax officials from developing countries with training programs.
(2) Workplace training conducted at Regional Taxation Bureaus and Tax Offices
Training at the workplace is provided either:
• by type of administrative work at each Regional Taxation Bureau
• in blocks of multiple Tax Offices within the regions covered by each Regional Taxation Bureau
• in individual units or combinations of units seen as most effective for each Tax Office
Also, it is imperative that tax administration be in line with the diversity of industries, size of business, and type of transactions engaged in by taxpayers. To that end, daily work is used as an opportunity to provide on-the-job training; Chief Examiners of the Tax Offices will be on-site at examinations performed by inexperienced staff to offer real on-the-job training and education on the knowledge required by staff.
3 Effective and Efficient Training
Attention is paid to the following in order to ensure effective and efficient training:
(1) Accurately Grasping Training Needs
It is imperative to always have an accurate understanding of the training needs of the workplace in order to effectively and efficiently provide training. To this end, an Assistant Director (Training) is stationed in the Second Personnel Division, and an Assistant Director (Training) is stationed in the each division of administrative work within each Regional Taxation Bureau. These Assistant Directors (Training) are charged with training in their areas in addition to understanding the training needs of the workplace.
(2) Formulating Training Plans
A training plan is formulated each year to respond to the needs of the workplace.
Each Regional Taxation Bureau sets up a tripartite Training Council comprised of staff from the Second Personnel Division, the Taxation Divisions primarily involved in the subject matter to be trained and Regional Training Center, and formulates a training plan to reflect the opinions of these parties.
(3) Improving the Guidance and Counseling Skills of Training Staff
Training emphasizes not just the improvement of training skills of staff directly engaged in the training of officials, but also the improvement of guidance and counseling skills of senior officials who manage other officials. The curriculum for the senior officials includes courses on training methods.
(4) Improving Training Materials, etc.
In order to provide effective training, efforts are made for the improvement of training materials.
(5) Measuring the Effect of Training, etc.
The tax authorities must accurately measure the effectiveness of training and collect information on training needs of trainees in order to verify the appropriateness of the training they provide.
To this end, tests and reports are required at the end of training courses, questionnaires are conducted to trainees, the officials providing guidance and counseling keep records on their performance, and other means are used to measure the effect of training.
4 Training at the National Tax College (NTC)
(1) Organization and History i Organization
The National Tax College (NTC) functions as an in-house institution of the NTA for staff training, and consists of the Central Institute (Kasumigaseki Office and Wako Campus) and 12 Regional Training Centers.
ii History
The forerunner of the NTC was the Taxation Training Institute of the Ministry of Finance, which was established in 1941 as the first independent educational institute providing training to officials of the Ministry of Finance.
With the creation of the NTA in 1949, this became the Training Institute of the NTA. In 1964, the Institute was reorganized as the current NTC. In 1988, a Cabinet session approved the relocation of various government and administrative organizations including the Wakamatsu Campus and
Funabashi Campus of the NTC, and in 1998, the Wako Campus was built in Wako City, Saitama Prefecture.
(2) Basic Policy on Training
The purpose of the NTC training programs is to provide tax officials with the requisite knowledge and skills for their duties and to improve their ability to apply the acquired knowledge and skills. Such training is also expected to build disciplined and trustworthy public servants and improve the quality of tax administration.
Figure 9-3-1 shows the NTC training system.
All training is conducted in a systematic and efficient manner, including the training provided at the NTC Central Institute and Regional Training Centers, the long-term and short-term training programs, and the correspondence training courses, so that all staff members have the opportunity to participate.
Long-term training programs to improve the overall qualifications and abilities as tax officials are provided for staff who passed the Examinations for Tax Officials (including those who were employed through recruitment of disabled persons, ice age generation), National Tax Experts, or Mid-Career Recruit at the time of hiring, depending on the type of recruitment, which is followed by advanced training.
Other training programs such as the International Course, Specialty Course, Research Course, Valuation Special Course, Liquor Tax Administration Course, Data Science Course, and training in tax theories for staff who passed the Examination for Comprehensive Service are also provided.
Short-term training programs to develop knowledge needed to perform professional jobs consist of Short-Term Training at the NTC Central Institute and Rulings & Legal Affairs training.
Correspondence courses designed to provide knowledge in specific subjects required in relation to work duties include Accounting, Tax Accounting, International Taxation Ⅰ and Ⅱ,Rulings & Legal Affairs Ⅰ and Ⅱ, and practical language.
From FY2021, tablet terminals for training have been introduced mainly for long-term training programs. This has broadened the range of methods of training for employees and made it easier for those with childcare or nursing care needs to take courses.
Figure 9-3-1 Training System in 2023

(3) Overview of Types of Training in 2023 i Training at the NTC Central Institute
(i) Long-term training programs
a Basic Training for Service as National Tax Experts
This basic training is for new recruits who have passed the Examination for National Tax Experts (University graduate level). Training is provided through a 3-month program beginning immediately after employment. The purpose of this course is to raise trainee awareness of their responsibility as members of society and their role as public servants as well as to equip them with the basic knowledge and skills required for a tax official.
Tax law, bookkeeping and accounting are the focus of the Basic Training for Service as a National Tax Expert.
b Basic Training for Mid-Career Recruit
This basic training is for new recruits who have passed the Examination for Mid-Career Recruit, and is provided through a 3-month program beginning immediately after employment. The purpose of this course is to raise trainee awareness of their role as public servants as well as to equip them with the basic knowledge and skills required for a tax official.
This training focuses on bookkeeping, accounting, and the Tax Law, to include specialization in individual tax law.
c Advanced Course
This course is for tax officials who have 3 years of practical experience after finishing the Basic Training for Service as a National Tax Expert, etc. This is a 7-month course given for the purpose of providing trainees with the knowledge and skills required for a tax specialist and to equip them with the broad perspective, intelligence and accurate judgment needed to carry out their duties.
The training course features discussion classes. Trainees are divided into groups that respectively specialize in individual taxation, property taxation, corporate taxation, and revenue collection. Each group comprises about 25 individuals organized into a questions team, an answers team, and a moderating and research team for training in legal thinking by using particular cases. They interpret the tax laws, apply them to hard facts, and derive a conclusion, which leads to the development of
practical ability for successfully handling cases based on the knowledge acquired in the seminar.
Each group is assigned an advising professor with extensive experience as a tax official, selected from the senior staff in NTA departments.
d Advanced Course
This course is for tax officials who have worked for 5 to 17 years at the NTA, including the period of the Primary Course, and who have been chosen on the basis of a selection examination. This training is conducted for 1 year. The purpose is to provide trainees with the skills required for a tax specialist, and to equip them with the broad perspective, intelligence and accurate judgment needed as core officials in tax administration.
This training also features discussion classes, so trainees are divided into groups that respectively specialize in individual taxation, property taxation, corporate taxation, and revenue management and collection.
Each group is assigned an advising professor with extensive experience as a tax official, selected from among the senior staff in the NTA.
e International Course
This course is for officials chosen on the basis of a selection examination from among those who have completed the International Tax Seminars Basic Course (abolished as of the end of 2012) or who have at least 2 years of practical experience at the NTA after having completed the correspondence course, International Taxation II. The course is conducted for 5 months to provide trainees with advanced specialized knowledge in the field of international taxation and develop their practical capabilities for conducting examinations.
The International Course places emphasis on international taxation systems, examination methods for cross-border transactions, enforcement of international taxation and international business practices.
f Specialty Course
. This course is for officials chosen on the basis of a selection examination from among those who have at least 2 years of practical experience at the NTA after having completed the correspondence course, Rulings & Legal Affairs II. The course is conducted for 4 months to provide trainees with advanced specialized knowledge on rulings and legal affairs and develop their practical capabilities for conducting examinations
The Specialty Course focuses on case studies and research papers, aiming to foster the practical capacity to interpret and apply tax-related laws and to plan and design countermeasures against various problems that may arise in the review process.
g Research Course
This training is for officials selected mainly from among those under the age of 40 who are graduates of Advanced Courses. Research fellows spend 15 or 27 months mastering high-level specialized taxation theory in tax affairs or data analysis through research activities.
Research fellows conduct their own research under the direction of professors of the Research Department of the NTC or a university, etc. They audit lectures at universities, and take predoctoral (masters) courses at graduate Schools for the purpose of improving their research.
h Valuation Special Course
This course is for officials chosen from among those under who are in charge of property taxation administration or collection. The course is conducted for 5 months to provide trainees with the specialized knowledge and skills necessary for work related to the evaluation of real estate and other assets and develop practical capabilities useful in their work.
The Valuation Special Course places importance on case studies, real estate appraisal, stock valuation, evaluation of intellectual property rights and administrative laws related to real estate to learn about the methods for evaluating real estate and other assets and the necessary legislation for evaluation.
i Liquor Tax Administration Course
This course is for officials chosen from among those who are in charge of liquor tax administration. The course is conducted for 5 months with the aim of having the trainees acquire specialized knowledge and skills necessary for work concerning liquor tax administration, including knowledge on the Liquor Tax Act and skills for offering support for liquor business improvements, etc., and developing practical capabilities useful in their work.
The Liquor Tax Administration Course focuses on discussion classes for learning about the Liquor Tax Act and supporting liquor business improvements.
j Data Science Course
This course is for officials chosen from among those who have at least one year of experience in operation of information systems or affairs related to the imposition and collection of internal taxes.
This course is conducted for 3 months with the aim of having trainees acquire the advanced knowledge and techniques concerning data science and improve applied skills in practice.
The Data Science Course focuses on learning how to use analysis tools through actual practice and practical data analysis skills through practical exercises, in addition to Statistics and Machine Learning.
k Special Training Course for Prospective Administrators
This training is conducted for three months for those who have been hired through the examination for comprehensive service and have about three years of work experience, with the aim of equipping them with the knowledge and abilities appropriate for participating in the planning and proposal drafting about tax administration.
L Basic Training on Specialized Taxes
This course is conducted for two months with the objective of ensuring that those who have completed the Basic Training for Service as National Tax Experts acquire basic knowledge and skills in tax examination and tax collection.
Trainees are grouped according to their specialty, i.e., individual taxation, asset taxation, corporation taxation, and tax collection, and learn specialized tax laws and regulations required for tax enforcement.
M Secondary Course
This course is conducted for three months with the objective of ensuring that those who have had three years of practical experience since completion of the Primary Course acquire the knowledge and skills necessary for tax examination and tax collection.
In the Secondary Course, trainees are grouped according to their specialty, i.e., individual taxation, asset taxation, corporation taxation, and tax collection. The feature of this course is the study of specialized tax laws through group discussions.
(ii) Short-term training programs
The NTC Central Institute provided 25 courses, varying in length from 1 to 8 days, for the purpose of providing advanced knowledge and skills required to perform specialized work in a smooth and efficient manner or providing guidance to officials of Tax Offices.
(iii) Correspondence training courses
Correspondence training courses on accounting and tax accounting are offered to assist tax officials
studying on their own by providing the necessary knowledge for tax enforcement. The duration of the courses varied from 7 to 9 months.
ii Training at the NTC Regional Training Centers
(i) Long-term training programs
a Primary Course
This course is for new recruits who have passed the Examination for National Tax Officials, etc. (High school graduate level). Its purpose is to ensure that trainees are fully aware of their responsibilities as members of society and their role as public servants, and to provide them with the basic knowledge and skills required for a tax official. Participants received intensive training for 1 year starting immediately after employment. All recruits are required to live in the NTC dormitories in principal. This is considered necessary in order to assist them in both developing their own personalities, and improving their learning experience, as they live with, and regularly compete with, other trainees.
The Primary Course consists of studies in core area subjects related to tax laws, accounting and law/economics, and also includes group activities. Subjects related to tax laws and accounting are designed to provide trainees with the basic knowledge and skills necessary for tax enforcement, while the subjects related to law/economics aim at the acquisition of the broad perspective and knowledge needed as a tax official and the mastering of basic legal and economic knowledge necessary for going on to study their specialty, such as tax-related laws, and for tax enforcement. Trainees are divided into small groups to engage in discussions and case studies under the direction of an assistant professor assigned to each group. These activities are designed to develop a sense of responsibility as members of society and to foster a better awareness of the role of tax officials.
The lecturers and instructors for subjects related to laws and economics are professors and associate professors from universities and other outside educational institutions. For subjects related to tax laws and accounting, etc., assistant professors are chosen from among NTA staff.
(ii) Short-term training programs
Rulings & Legal Affairs training is conducted for approximately 1 week for officials with a certain number of years of practical experience with the aim of developing their practical capacity for rulings and legal affairs.
The programs cover applicants who have at least 21 years (or 17 years for those employed through the Examination for National Tax Experts (University graduate level)) of practical experience at the
NTA as of April 1 of the year when they intend to receive the training. Basic training on specialized taxes is provided in a debate style, and elective courses (tax-related laws and accounting) are provided in a lecture style.
(iii) Correspondence training courses
Correspondence training courses were offered to assist tax officials studying on their own by providing the necessary knowledge for tax enforcement. Courses include International Taxation I, II, Ruling & Legal affairs I, II, and practical language from 6 to 11 months.
Table 9-3-2 Training Courses





Part 10 Other Matters
Chapter 1 Inspections of Administrative Office Work
1 Outline
At the NTA, an Office of Management Supervision has been established in the Co-ordination Division to monitor the status of administrative office work at the NTA, examine problems and solutions, and contribute to the improvement of efficiency and smooth operations of tax administration.
2 Type of Inspections
(1) Supervision
i All-Agency supervision
All-Agency supervision means supervisory affairs that are implemented on specified matters in the administration of affairs of the NTA, etc. as ordered by the Commissioner of the NTA.
ii Supervision by bureau
Supervision by bureau means supervisory affairs that are conducted on specified matters in the administration of affairs of the Regional Taxation Bureaus and the Tax Offices at the request of the Bureau Regional Commissioner.
(2) Inspections of administrative documents, etc.
Inspections of administrative documents, etc., refers to checks performed to ensure that administrative documents, etc. held by the NTA are handled and managed properly.
3 Inspection Methods
(1) Supervision
Methods utilized in the supervision of administrative office work include interviews with relevant parties, viewing of related documents, on-site checks, and other measures as appropriate for the target department and the condition of administrative office work.
In addition, from the viewpoint of uniform, homogeneous, effective, and efficient implementation of supervision while minimizing the burden of supervision on the target departments, materials summarizing the outline of the target matters and questions are prepared and sent to the target departments in advance as necessary, and a questionnaire system is adopted as a supplement.
(2) Inspections of administrative documents, etc.
Inspections of administrative documents, etc. involve: 1) inspection of the reports on information management inspection results, etc., the reports on the results of administrative office work inspections conducted by the responsible sections, and the communication documents on emergency response
cases, etc. provided by the internal departments of the NTA, Regional Taxation Bureaus, etc., to confirm whether problems have appropriately been identified through the document managers’ self-inspection and inspections of administrative office work conducted by the responsible sections; and
2) on-site inspection to check the state of management and handling of administrative documents, etc.
Chapter 2 Evaluation of Performance
1 Outline
Article 16, paragraph 6, item (ii) of the Basic Act for Central Government Reform enacted in June 1998 stipulates that “The head of each ministry shall establish and publicize implementation standards and relevant regulations concerning the operations for which authority is delegated to the heads of the implementing agencies and the head of an implementing agency shall establish targets to be attained in the affairs of that implementing agency, and shall evaluate and publicize its performance against those targets.”from the viewpoint of improving the efficiency of operations, etc., of ministries and agencies (hereinafter referred to as the “implementing agency”) that are mainly responsible for implementing policies.
With regard to the evaluation of the performance of the National Tax Agency, the implementing agency of the Ministry of Finance, the Minister of Finance is supposed to set a target to be achieved by the National Tax Agency, evaluate the performance against the target, and publish the evaluation.
With regard to the schedule of the performance evaluation of the NTA, the business year (July 1 to June 30 of the following year) is set as the period for evaluation. The implementation plan is formulated by the end of June of the preceding business year, and the evaluation report is prepared and published by the end of October of the following business year.
Based on the formulated implementation plan and the evaluation report, the NTA implements efficient and high-quality tax administration through the so-called PDCA cycle.
2 2022 Business Year NTA Performance Evaluation Implementation Plan
The 2022 Business Year NTA Performance Evaluation Implementation Plan (hereinafter referred to as the “Implementation Plan”) was formulated and announced in June 2022.
In this Implementation Plan, the following three tasks of the NTA were set as Results Targets (large): Proper and fair taxation and collection of internal taxes, Promotion of the sound development of the liquor business, and ensuring the proper administration of services by Certified Public Tax Accountants. Of these, Proper and fair taxation and collection of internal taxes is large in scope and covers a wide variety of subjects. Therefore, five Results Targets (small) were set as detailed items: proper tax administration, digital transformation of tax administration, enhancement of services for taxpayers, proper examinations and collection, etc., and remedy for taxpayer rights, and Measures for internationalization.
Moreover, two specific Results Targets were set for the Results Targets (small), respectively, for digital transformation for tax administration and enhancement of services for taxpayers, and three specific Results Targets, for proper examination and collection, etc. and remedy for taxpayer rights.
A further, 47 measures were established to achieve these targets, and 81 performance indicators were established to judge the degree of achievement of each measure.
3 2022 Business Year NTA Performance Evaluation Report
The 2022 Business Year NTA Results Evaluation Report was prepared and published in October 2023 (for the evaluation of each target, refer to Figure 10-2-1 Concept of “the NTA’s Missions” and “Results Targets, etc.” (2022 Business Year)).
In order to secure objectivity for the evaluation of results and improve the quality of evaluation, the “Ministry of Finance Round-table Conference for Policy Evaluation,” which consists of external experts, is held to obtain their opinions at the phase of implementation planning and evaluation.
Figure 10-2-1 Concept of “the NTA’s missions” and “Results Targets, etc.” (for operation year 2022)
The mission of the NTA: Help taxpayer properly and smoothly fulfill their tax duties
Policy objectives for Ministry of Finance Policy Evaluation:
2-2 to 2-4

Chapter 3 Disclosure of Official Information and Personal Information
Protection
1 Outline of the Information Disclosure Act
The Act Concerning Access to Information Held by Administrative Organs (“Information Disclosure Act” hereinafter) took effect on April 1, 2001. In accordance with the principle that sovereignty resides in the people, and by providing for the right to request the disclosure of administrative documents, etc., the purpose of this Act is to strive for greater disclosure of information held by administrative organs
thereby ensuring that the government is accountable to the people for its various operations, and to contribute to the promotion of a fair and democratic administration that is subject to the people’s accurate understanding and criticism.
The outline of the Act is as follows:
(1) Administrative Organs Subject to the Act
Organs established by legal regulations within the Cabinet (Cabinet Secretariat, etc.), organs placed under the jurisdiction of the Cabinet (National Personnel Authority), those established as the state ’ s administrative organs (ministries, commissions and agencies), and the Board of Audit.
(2) Scope of Administrative Documents
A document, drawing, and electromagnetic record, that, having been prepared or obtained by an employee of an administrative organ in the course of his/her duties, is held by the administrative organ concerned for organizational use by its employees.
(3) Disclosure of Administrative Documents
i Persons entitled to request the disclosure
Any person may request the disclosure of administrative documents.
ii Scope of administrative documents subject to disclosure
Administrative documents must be disclosed except when non-disclosure information such as follows is recorded in them.
(Scope of non-disclosure information)
a Information concerning an individual, where it is possible to identify a specific individual. They do not include, however, information made public under the provisions of laws and ordinances or common practice and those associated with the jobs of government employees.
b Information concerning a corporation or other entity which, if made public, would likely harm legitimate interests of the corporation or other entity, or information voluntarily furnished by corporation or other entity on the condition that it be kept confidential and, as such, are not normally supposed to be disclosed.
c Information that, if made public, the head of administrative organ with adequate reason deems to pose a risk of harm to the security of the State, a risk of damage to trustful relations with another country, etc.
d Information that, if made public, the head of administrative organ with adequate reason deems to pose a risk of causing a hindrance to the prevention, suppression or investigation of crimes, the maintenance of public prosecutions, the execution of sentencing, and other public security and public order maintenance matters.
e Information concerning deliberations, examinations, or consultations internal to or between either organs of the State or local public entities that, if made public, would risk unjustly harming the frank exchange of opinions or the neutrality of decision-making, etc.
f Information that concerns the affairs or business conducted by an organ of the State or a local public entity that, if made public, would likely impede their proper execution by the nature of said affairs or business.
iii Discretionary disclosure for public interest reasons
Even if non-disclosure information is contained, administrative documents may be disclosed when it is deemed that there is a particular public interest necessity.
iv Information concerning the existence of administrative documents
When non-disclosure information will be released by merely answering whether or not administrative documents concerned with a disclosure request exist or do not exist, the head of an administrative organ, without making clear the existence or non-existence of the documents, may refuse the disclosure request.
v Procedure for handling request for disclosure
a In principle, decision for disclosure, etc. must be made within 30 days from the date of request.
b When the administrative document contains information on a third party, that person may be given an opportunity to present his/her opinions in writing. Such an opportunity must be given if that document is to be disclosed for reasons of public interests.
c Disclosure of documents shall take the form of inspection or provision of copies. In the case of an electromagnetic record, however, the method of disclosure shall be separately decided by a cabinet order.
d Fees for request and disclosure procedures in the amount set by a cabinet order within the range of actual cost must be paid.
(4) Request for Reconsideration
The Information Disclosure and Personal Information Protection Review Board (hereinafter referred to as “The Review Board”) has been established in the Minister of Internal Affairs and Correspondence for examinations and deliberations in response to consultations from the heads of administrative organs regarding requests for reconsideration filed against their decisions on disclosure requests. The Review Board consists of 15 members appointed by the Prime Minister with the consent of both Houses of the Diet. In the course of its examinations and deliberations, the Review Board can demand administrative organs seeking consultations (a) to present administrative documents pertaining to the requests, and (b) to submit materials produced by classifying and arranging the information recorded in the administrative documents pertaining to the requests in such ways as directed by the Review Board. The Review Board can also carry out necessary investigations regarding cases subject to a request for reconsideration, including the hearing of presentations of opinions.
2 Outline of Act on Protection of Personal Information
Owing to the revision of the Act on the Protection of Personal Information (hereinafter referred to as the “Personal Information Protection Act”) in accordance with the Act on the Arrangement of Related Acts for the Formation of a Digital Society promulgated on May 19, 2021, the three laws, the Personal Information Protection Act, the Act on the Protection of Personal Information Held by Administrative Organs, and the Act on the Protection of Personal Information Held by Incorporated Administrative Agencies, etc. were integrated into one Act. The new Act also stipulates nationwide common rules for the personal information protection systems of local governments.
The provisions pertaining to administrative organs, etc., came into effect in April 2022, and the provisions pertaining to local governments, etc., came into effect in April 2023.
In light of the fact that the use of personal information has significantly expanded in line with the development of the digital society, the purpose of this Act is, with regard to the proper handling of personal information, to establish the matters that form the basis of measures for the protection of personal information, to clarify the responsibilities, etc. of the national government, to establish obligations, etc. to be observed by administrative organs, etc. in accordance with their characteristics, and, by establishing the Personal Information Protection Committee, to promote the proper and smooth operation of the affairs and businesses of administrative organs, etc. and to protect the rights and interests of individuals while giving consideration to the usefulness of personal information. The outline of this Act is as follows.
(1) Administrative Organs Subject to the Act
Organs established by legal regulations within the Cabinet (Cabinet Secretariat, etc.), organs placed under the jurisdiction of the Cabinet (National Personnel Authority), those established as the state’s administrative organs (ministries, commissions and agencies), and the Board of Audit.
(2) Scope of Personal Information Held
Personal information held means information on living individuals. The name, date of birth and other descriptions contained in the information are sufficient to identify a specific individual. The information is personal information that having been prepared or obtained by an employee of an administrative organ in the course of his/her duties, is held by the administrative organ concerned for organizational use by its employees. This is limited to those recorded in administrative documents.
(3) Handling of Personal Information
When holding personal information, an administrative organ has to specify the purpose of use to the narrowest extent possible. Administrative organs are not allowed to hold personal information beyond the scope necessary for achieving the purpose of use.
(4) Disclosure of Personal Information Held
i Persons entitled to request the disclosure
Any person may request the disclosure of personal information on him/herself held by an administrative organ.
ii Scope of personal information subject to disclosure
Personal information must be disclosed except when non-disclosure information such as the following is recorded.
a Information that is likely to harm the life, health, living or property of the person in question
b Information concerning an individual other than the person in question, where it is possible to identify a specific individual. This does not include, however, information that people making requests for information disclosure may learn or are anticipated to learn under the provisions of laws and ordinances or common practice and information associated with the jobs of government employees.
c Information concerning a corporation or other entity which, if disclosed, would likely harm legitimate interests of the corporation or other entity, or information voluntarily furnished by corporation or other entity on the condition that it be kept confidential and, as such, are not normally supposed to be disclosed.
d Information that, if disclosed, the head of administrative organ with adequate reason deems to pose a risk of harm to the security of the State, a risk of damage to trustful relations with another country, etc.
e Information that, if disclosed, the head of administrative organ with adequate reason deems to pose a risk of causing a hindrance to the prevention, suppression or investigation of crimes, the maintenance of public prosecutions, the execution of sentencing, and other public security and public order maintenance matters.
f Information concerning deliberations, examinations, or consultations internal to or between either organs of the State, independent administrative agencies, etc., or local public entities that, if disclosed, would risk unjustly harming the frank exchange of opinions or the neutrality of decision-making, etc.
g Information that concerns the affairs or business conducted by an organ of the State or a local public entity that, if disclosed, would likely impede their proper execution by the nature of said affairs or business.
iii Discretionary disclosure
Even if non-disclosure information is contained, personal information may be disclosed when it is deemed that the disclosure is necessary to protect the rights and interests of an individual.
iv Information concerning the existence of personal information held
When non-disclosure information may be released by merely answering whether or not personal information held in relation to the disclosure request, the head of an administrative organ, without making clear the existence of the personal information held, may refuse the disclosure request.
v Procedure for handling request for disclosure
a In principle, decision for disclosure, etc. must be made within 30 days from the date of request.
b When personal information held contains information on a third party, that person may be given an opportunity to present his/her opinions in writing. Such an opportunity must be given if that information is to be disclosed on the ground of protecting personal rights or interests.
c Disclosure of information shall take the form of inspection or provision of copies. In the case of an electromagnetic record, however, the method of disclosure shall be separately decided.
d Fees for request must be paid while no fee is required for disclosure procedures.
(5) Correction of Personal Information Held
i Persons entitled to correct information
Any person may request the correction of personal information on him/herself held by an administrative organ if he/she considers the content of the information to be untrue.
ii Obligation to make a correction
If a request for correction is recognized as reasonable, then a correction must be carried out to the extent necessary to achieve the purpose of use of the relevant personal information held.
(6) Suspension of Use of Personal Information Held
i Persons entitled to request suspension of use
Any person may request suspension of use if the personal information on him/herself held by an administrative organ has not been lawfully acquired, if the administrative organ holds information beyond the scope necessary to achieve the purpose of its use, or if the information has been used or provided for a purpose other than the predetermined purpose of use.
ii Obligation to suspend use
If a request for suspension of use is recognized as reasonable, use of the relevant personal information held must be suspended to the extent necessary to ensure appropriate handling of that information.
(7) Request for Reconsideration
Similarly to the Information Disclosure Act, the Review Board examines and deliberates requests for reconsideration filed against their decisions on disclosure requests in response to consultations from the heads of administrative organs.
3 NTA’s Response to Information Disclosure and Personal Information Protection Requirements
The NTA opened information disclosure desks in Regional Taxation Bureaus and Tax Offices at some 560 locations across Japan for the convenience of people making requests for information disclosure. Through these desks,
Efforts are being made to ensure transparency in tax administration by responding promptly and appropriately to requests for disclosure.
In May 2023, online requests for disclosure using e-Tax became available.
(1) Information Disclosure
As regards the disclosure request based on the Act concerning Access to Information Held by Administrative Organs, 4,574 requests were addressed to the NTA as a whole during the one-year period up to the end of March 2021. Out of determined cases for disclosure, decisions made for “total disclosure” accounted for 13.8% and the combined figure of decisions for “total disclosures” and “partial disclosure” came to 97.4%, putting the NTA at the higher bracket of disclosure ratios.
(2) Protection of Personal Information
With regard to disclosure requests based on the Act on the Protection of Personal information, as many as 70,427 cases were presented to the NTA as a whole during the one year up to the end of March 2023. The percentage of cases for “total disclosure” accounted for 49.8% and those of “total disclosure and partial disclosure combined ” for which disclosure was decided accounted for 99.1%, placing the disclosure percentage of the NTA at a high level.
Furthermore, with respect to the protection of personal information, efforts are made to appropriately control the personal information held within the Agency by establishing rules such as official instructions for personal information, as well as implementing staff training for the protection of personal information throughout the Agency.
Chapter 4 Proposals for Improvement
1 Purpose of Proposals for Improvement
The purpose of Proposals for Improvement is:
(a) To promote more appropriate tax administration such as strict management of official documents, electronic data and personal information and thorough compliance of tax officials in conducting their duties.
(b) To promote more efficient tax administration by developing officials’ positive participation in their jobs, improving the ability of the officials and office work.
To improve convenience for taxpayers and ensure a better work environment.
Note: This began as the Suggestion System in 1950 (renamed the “Proposal System” in 1963). After subsequent revisions, this has become well established as an effective measure to improve the efficiency of tax administration.
2 Content and Scope of Proposals for Improvement
The proposal is useful and a constructive improvement of office work in line with the purposes above. The idea includes minor matters.
3 Required Qualifications for the Proposer and Application Period
(1) Required qualifications for the proposer
Those who are working at the NTA except senior officials are qualified as proposers (including officials who work at local branch bureaus and departments or special institutions).
(2) Application period
Officials can submit proposals throughout the year.
4 Administrative Procedure
The administrative procedure for reviewing proposals is as follows:
(a) A proposal is, in principle, submitted to the manager for initial screening. After this screening, the manager provides the proposer with the necessary guidance or advice for improving the idea. The proposals should be tested and the effects confirmed. The proposal will go on to the second screening if it is expected to be effective.
(b) If the second screening, which is done by the division of the Regional Taxation Bureau related to the proposal, is successful, an “effective proposal notification” is sent to the proposer to enhance the motivation for the application. Highly evaluated proposals will be sent for the third screening by the head office of the NTA.
(c) From among the proposals submitted to the NTA, the screening committee (headed by the First Deputy Commissioner of the NTA) selects outstanding proposals for commendation and prizes. The proposer’s name and the contents of the application are published in in-house magazines and the achievement is recorded in the proposer’s personnel file.
5 Use of Proposals
Many recent proposals pertain to the revision of formats, improvement of internal procedures and utilization of ICT for improved efficiency. Useful proposals have been actively implemented in daily operations.
Table 10-4-1 Number of Submitted Proposals and Number of Winning Proposals at the NTA

Key Practical Points
- Self-assessment system: Japan’s tax system is based on self-assessment, where taxpayers are responsible for calculating and filing their own tax returns. The NTA verifies compliance through desk examinations and field audits.
- Japan tax audit (調査): The NTA and regional tax bureaus conduct tax audits (including general field audits and special investigations) targeting individuals, corporations, and international transactions. Audit selection increasingly uses data analytics and AI tools such as the KSK system.
- Criminal tax enforcement (査察): Cases of serious tax evasion are referred to the Criminal Investigation Division (Sasatsu), which can conduct compulsory searches and seizures and refer cases to prosecutors for criminal prosecution.
- Taxpayer rights and remedies: Taxpayers in Japan who disagree with a tax assessment may file an objection (再調査の請求) with the tax office, request reconsideration with the National Tax Tribunal (国税不服審判所), or bring a tax lawsuit in court.
- Consumption tax and international taxation: Japan imposes a 10% consumption tax (with a reduced 8% rate for food and beverages). Cross-border digital services and international tax issues (transfer pricing, CRS/FATCA) are actively enforced by the NTA.
